Suppr超能文献

同源重组缺陷的优化检测改善了癌症临床结局的预测。

Optimized detection of homologous recombination deficiency improves the prediction of clinical outcomes in cancer.

作者信息

Perez-Villatoro Fernando, Oikkonen Jaana, Casado Julia, Chernenko Anastasiya, Gulhan Doga C, Tumiati Manuela, Li Yilin, Lavikka Kari, Hietanen Sakari, Hynninen Johanna, Haltia Ulla-Maija, Tyrmi Jaakko S, Laivuori Hannele, Konstantinopoulos Panagiotis A, Hautaniemi Sampsa, Kauppi Liisa, Färkkilä Anniina

机构信息

Research Program in Systems Oncology, University of Helsinki, Helsinki, Finland.

iCAN digital precision cancer medicine flagship, Helsinki, Finland.

出版信息

NPJ Precis Oncol. 2022 Dec 29;6(1):96. doi: 10.1038/s41698-022-00339-8.

Abstract

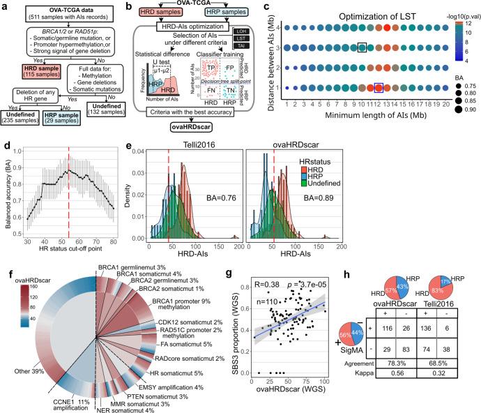
Homologous recombination DNA-repair deficiency (HRD) is a common driver of genomic instability and confers a therapeutic vulnerability in cancer. The accurate detection of somatic allelic imbalances (AIs) has been limited by methods focused on BRCA1/2 mutations and using mixtures of cancer types. Using pan-cancer data, we revealed distinct patterns of AIs in high-grade serous ovarian cancer (HGSC). We used machine learning and statistics to generate improved criteria to identify HRD in HGSC (ovaHRDscar). ovaHRDscar significantly predicted clinical outcomes in three independent patient cohorts with higher precision than previous methods. Characterization of 98 spatiotemporally distinct metastatic samples revealed low intra-patient variation and indicated the primary tumor as the preferred site for clinical sampling in HGSC. Further, our approach improved the prediction of clinical outcomes in triple-negative breast cancer (tnbcHRDscar), validated in two independent patient cohorts. In conclusion, our tumor-specific, systematic approach has the potential to improve patient selection for HR-targeted therapies.

摘要

同源重组DNA修复缺陷(HRD)是基因组不稳定的常见驱动因素,也是癌症治疗中的一个脆弱点。体细胞等位基因失衡(AI)的准确检测一直受到专注于BRCA1/2突变及使用多种癌症类型混合样本的方法的限制。利用泛癌数据,我们揭示了高级别浆液性卵巢癌(HGSC)中AI的不同模式。我们运用机器学习和统计学方法生成了改进标准,以识别HGSC中的HRD(ovaHRDscar)。ovaHRDscar在三个独立患者队列中显著预测了临床结局,且比以往方法具有更高的精度。对98个时空上不同的转移样本进行的特征分析显示患者内部变异较低,并表明原发肿瘤是HGSC临床取样的首选部位。此外,我们的方法改进了三阴性乳腺癌(tnbcHRDscar)临床结局的预测,该结果在两个独立患者队列中得到验证。总之,我们这种肿瘤特异性的系统方法有潜力改善HR靶向治疗的患者选择。

https://cdn.ncbi.nlm.nih.gov/pmc/blobs/31f0/9800569/9733b368e073/41698_2022_339_Fig1_HTML.jpg

文献AI研究员

20分钟写一篇综述,助力文献阅读效率提升50倍。

立即体验

用中文搜PubMed

大模型驱动的PubMed中文搜索引擎

马上搜索

文档翻译

学术文献翻译模型,支持多种主流文档格式。

立即体验