Suppr超能文献

盐生植物在盐胁迫下促进光合作用。

Halophyte promotes photosynthesis in under salt stress.

作者信息

Lu Lu, Wu Xinru, Tang Yao, Zhu Liming, Hao Zhaodong, Zhang Jingbo, Li Xinle, Shi Jisen, Chen Jinhui, Cheng Tielong

机构信息

Key Laboratory of Forest Genetics & Biotechnology of Ministry of Education of China, Co-Innovation Center for Sustainable Forestry in Southern China, Nanjing Forestry University, Nanjing, China.

Experimental Center of Desert Forestry, Chinese Academy of Forestry, Dengkou, Inner Mongolia, China.

出版信息

Front Plant Sci. 2022 Dec 16;13:1052463. doi: 10.3389/fpls.2022.1052463. eCollection 2022.

Abstract

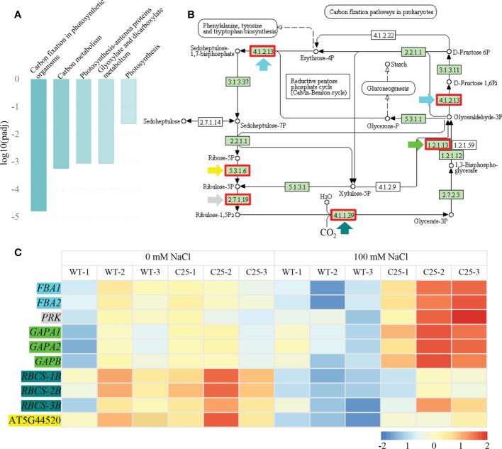
The calcineurin B-like (CBL)-interacting protein kinases (CIPKs), a type of plant-specific genes in the calcium signaling pathway, function in response to adverse environments. However, few halophyte derived CIPKs have been studied for their role in plant physiological and developmental adaptation during abiotic stresses, which inhibits the potential application of these genes to improve environmental adaptability of glycophytes. In this study, we constructed overexpressing and analyzed the seedling development under salt treatment. Our results show that with expression exhibits more vigorous growth than wild type plants under salt condition. To gain insight into the molecular mechanisms underlying salt tolerance, we profiled the transcriptome of WT and transgenic plants RNA-seq. GO and KEGG analyses revealed that upregulated genes in overexpressing seedlings under salt stress are enriched in photosynthesis related terms; Calvin-cycle genes including glyceraldehyde-3-phosphate dehydrogenases (GAPDHs) are significantly upregulated in transgenic plants, which is consistent with a decreased level of NADPH (GAPDH substrate) and increased level of NADP. Accordingly, overexpressing plants exhibited more efficient photosynthesis; soluble sugar and proteins, as photosynthesis products, showed a higher accumulation in transgenic plants. These results provide molecular insight into how promotes the expression of genes involved in photosynthesis, thereby maintaining plant growth under salt stress. Our finding supports the potential application of halophyte-derived in genetic modification for better salt adaptation.

摘要

类钙调神经磷酸酶B互作蛋白激酶(CIPKs)是钙信号通路中的一类植物特异性基因,在应对逆境环境时发挥作用。然而,关于盐生植物来源的CIPKs在非生物胁迫下对植物生理和发育适应方面的作用,目前鲜有研究,这限制了这些基因在提高甜土植物环境适应性方面的潜在应用。在本研究中,我们构建了过表达植株并分析了其在盐处理下的幼苗发育情况。我们的结果表明,在盐胁迫条件下,过表达植株比野生型植株生长得更旺盛。为深入了解耐盐性的分子机制,我们通过RNA测序对野生型和转基因植株的转录组进行了分析。基因本体(GO)和京都基因与基因组百科全书(KEGG)分析显示,盐胁迫下过表达幼苗中上调的基因富集在与光合作用相关的术语中;包括甘油醛-3-磷酸脱氢酶(GAPDHs)在内的卡尔文循环基因在转基因植株中显著上调,这与烟酰胺腺嘌呤二核苷酸磷酸(NADPH,GAPDH的底物)水平降低和烟酰胺腺嘌呤二核苷酸磷酸(NADP)水平升高相一致。相应地,过表达植株表现出更高效的光合作用;作为光合作用产物的可溶性糖和蛋白质在转基因植株中积累得更高。这些结果为[基因名称]如何促进参与光合作用的基因表达提供了分子层面的见解,从而在盐胁迫下维持植物生长。我们的发现支持了盐生植物来源的[基因名称]在基因改造中用于更好地适应盐胁迫的潜在应用。

https://cdn.ncbi.nlm.nih.gov/pmc/blobs/d20b/9800929/b331b7eb1edb/fpls-13-1052463-g001.jpg

文献AI研究员

20分钟写一篇综述,助力文献阅读效率提升50倍。

立即体验

用中文搜PubMed

大模型驱动的PubMed中文搜索引擎

马上搜索

文档翻译

学术文献翻译模型,支持多种主流文档格式。

立即体验