Suppr超能文献

小胶质细胞吞噬功能障碍在中风中是由能量耗竭和自噬诱导引起的。

Microglial phagocytosis dysfunction in stroke is driven by energy depletion and induction of autophagy.

机构信息

Glial Cell Biology Labb, Department of Biochemistry and Molecular Biology, Achucarro Basque Center for Neuroscience, 48940, Leioa, Bizkaia, Spain.

Department of Neuroscience, University of the Basque Country UPV/EHU, 48940, Leioa, Bizkaia, Spain.

出版信息

Autophagy. 2023 Jul;19(7):1952-1981. doi: 10.1080/15548627.2023.2165313. Epub 2023 Jan 20.

Abstract

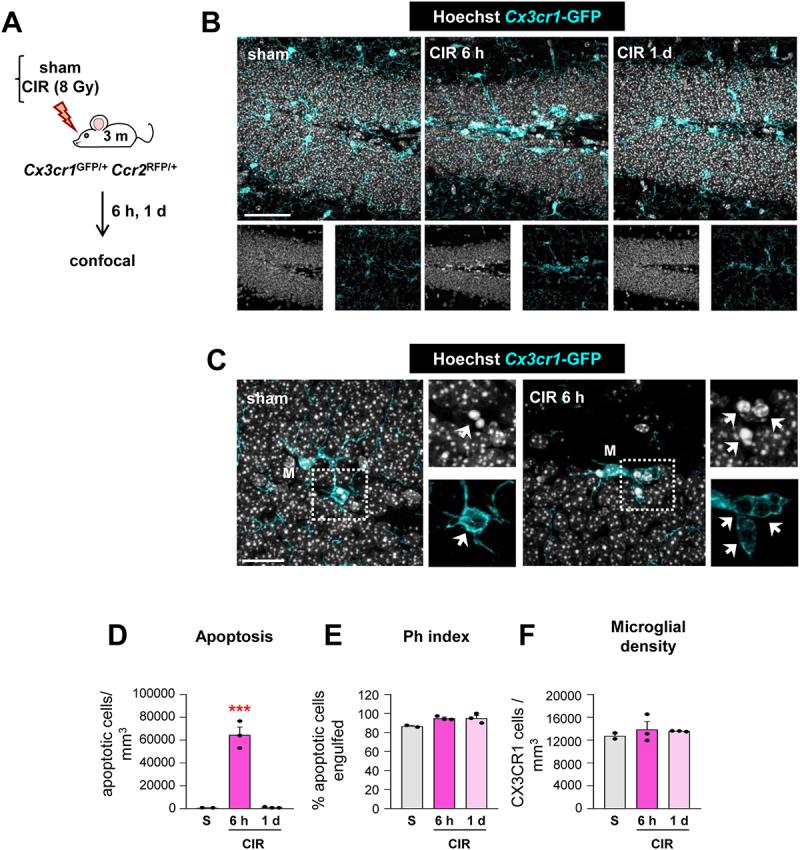
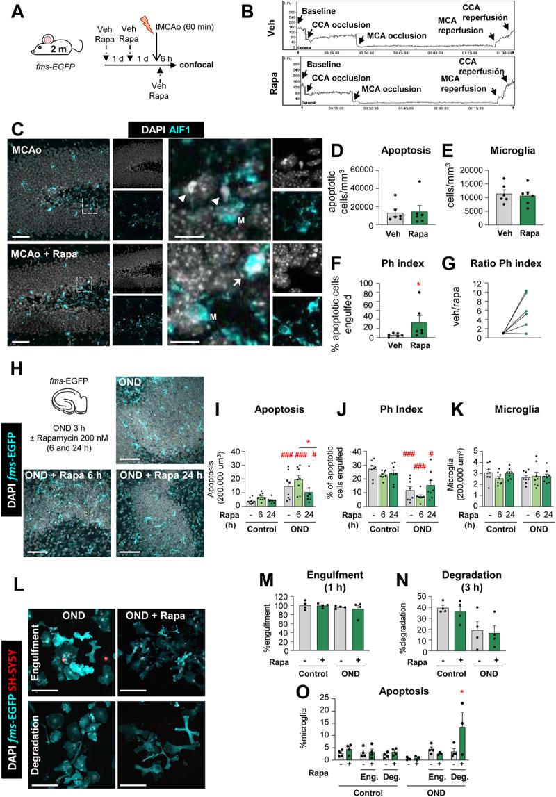
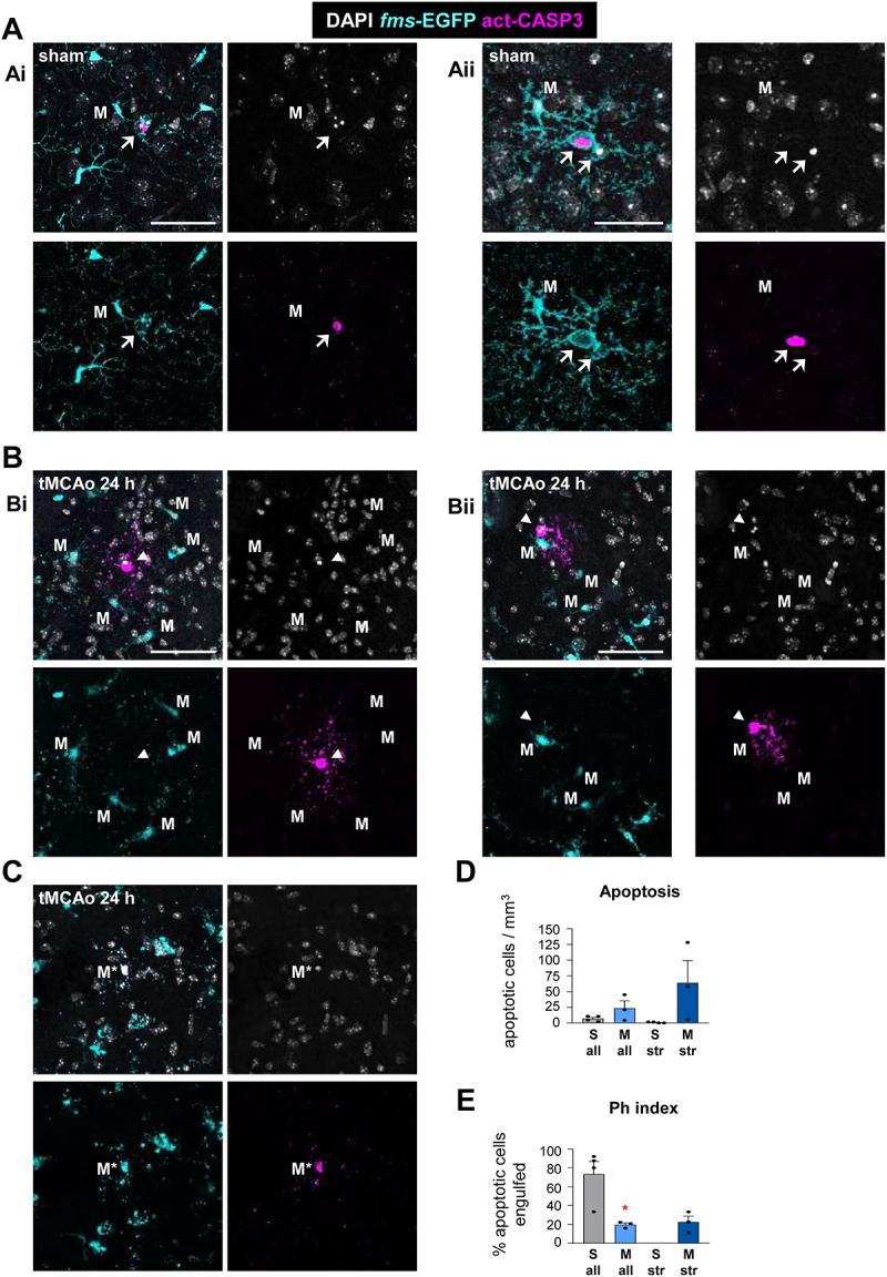
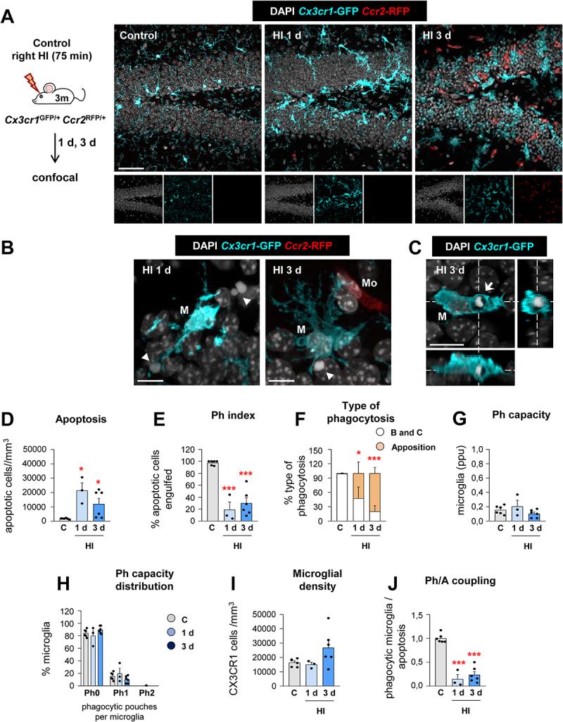
Microglial phagocytosis of apoptotic debris prevents buildup damage of neighbor neurons and inflammatory responses. Whereas microglia are very competent phagocytes under physiological conditions, we report their dysfunction in mouse and preclinical monkey models of stroke (macaques and marmosets) by transient occlusion of the medial cerebral artery (tMCAo). By analyzing recently published bulk and single cell RNA sequencing databases, we show that the phagocytosis dysfunction was not explained by transcriptional changes. In contrast, we demonstrate that the impairment of both engulfment and degradation was related to energy depletion triggered by oxygen and nutrient deprivation (OND), which led to reduced process motility, lysosomal exhaustion, and the induction of a protective macroautophagy/autophagy response in microglia. Basal autophagy, in charge of removing and recycling intracellular elements, was critical to maintain microglial physiology, including survival and phagocytosis, as we determined both in vivo and in vitro using pharmacological and transgenic approaches. Notably, the autophagy inducer rapamycin partially prevented the phagocytosis impairment induced by tMCAo in vivo but not by OND in vitro, where it even had a detrimental effect on microglia, suggesting that modulating microglial autophagy to optimal levels may be a hard to achieve goal. Nonetheless, our results show that pharmacological interventions, acting directly on microglia or indirectly on the brain environment, have the potential to recover phagocytosis efficiency in the diseased brain. We propose that phagocytosis is a therapeutic target yet to be explored in stroke and other brain disorders and provide evidence that it can be modulated in vivo using rapamycin. AIF1/IBA1: allograft inflammatory factor 1; AMBRA1: autophagy/beclin 1 regulator 1; ATG4B: autophagy related 4B, cysteine peptidase; ATP: adenosine triphosphate; BECN1: beclin 1, autophagy related; CASP3: caspase 3; CBF: cerebral blood flow; CCA: common carotid artery; CCR2: chemokine (C-C motif) receptor 2; CIR: cranial irradiation; : colony stimulating factor 1 receptor; CX3CR1: chemokine (C-X3-C motif) receptor 1; DAPI: 4',6-diamidino-2-phenylindole; DG: dentate gyrus; GO: Gene Ontology; HBSS: Hanks' balanced salt solution; HI: hypoxia-ischemia; LAMP1: lysosomal-associated membrane protein 1; MAP1LC3/LC3: microtubule-associated protein 1 light chain 3; MCA: medial cerebral artery; MTOR: mechanistic target of rapamycin kinase; OND: oxygen and nutrient deprivation; Ph/A coupling: phagocytosis-apoptosis coupling; Ph capacity: phagocytic capacity; Ph index: phagocytic index; SQSTM1: sequestosome 1; RNA-Seq: RNA sequencing; TEM: transmission electron microscopy; tMCAo: transient medial cerebral artery occlusion; ULK1: unc-51 like kinase 1.

摘要

小胶质细胞吞噬细胞凋亡碎片可防止邻近神经元的堆积损伤和炎症反应。虽然小胶质细胞在生理条件下是非常有效的吞噬细胞,但我们报告说,在中风的小鼠和临床前猴模型(猕猴和狨猴)中,它们的功能失调,通过短暂闭塞大脑中动脉(tMCAo)。通过分析最近发表的批量和单细胞 RNA 测序数据库,我们表明吞噬功能障碍不能用转录变化来解释。相比之下,我们证明,吞噬作用和降解的损伤都与氧和营养剥夺(OND)引起的能量耗竭有关,这导致了过程运动性、溶酶体衰竭以及小胶质细胞中保护性巨自噬/自噬反应的诱导。负责清除和回收细胞内元素的基础自噬对于维持小胶质细胞生理学至关重要,包括存活和吞噬作用,我们通过体内和体外使用药理学和转基因方法来确定。值得注意的是,自噬诱导剂雷帕霉素部分预防了体内 tMCAo 诱导的吞噬作用损伤,但在体外 OND 中没有,体外 OND 甚至对小胶质细胞有不利影响,这表明将小胶质细胞的自噬调节到最佳水平可能是一个难以实现的目标。尽管如此,我们的研究结果表明,直接作用于小胶质细胞或间接作用于大脑环境的药理学干预具有恢复患病大脑中吞噬作用效率的潜力。我们提出吞噬作用是中风和其他脑部疾病尚未探索的治疗靶点,并提供了证据表明可以使用雷帕霉素在体内调节它。AIF1/IBA1:同种异体炎症因子 1;AMBRA1:自噬/beclin 1 调节剂 1;ATG4B:自噬相关 4B,半胱氨酸肽酶;ATP:三磷酸腺苷;BECN1:beclin 1,自噬相关;CASP3:半胱天冬酶 3;CBF:脑血流;CCA:颈总动脉;CCR2:趋化因子(C-C 基序)受体 2;CIR:颅照射;:集落刺激因子 1 受体;CX3CR1:趋化因子(C-X3-C 基序)受体 1;DAPI:4',6-二脒基-2-苯基吲哚;DG:齿状回;GO:基因本体论;HBSS:汉克斯平衡盐溶液;HI:缺氧-缺血;LAMP1:溶酶体相关膜蛋白 1;MAP1LC3/LC3:微管相关蛋白 1 轻链 3;MCA:大脑中动脉;MTOR:雷帕霉素靶蛋白激酶;OND:氧和营养剥夺;Ph/A 偶联:吞噬细胞凋亡偶联;Ph 能力:吞噬能力;Ph 指数:吞噬指数;SQSTM1:自噬体 1;RNA-Seq:RNA 测序;TEM:透射电子显微镜;tMCAo:短暂性大脑中动脉闭塞;ULK1:UNC-51 样激酶 1。

https://cdn.ncbi.nlm.nih.gov/pmc/blobs/3b44/10283420/75de71112dad/KAUP_A_2165313_F0001_OC.jpg

文献AI研究员

20分钟写一篇综述,助力文献阅读效率提升50倍。

立即体验

用中文搜PubMed

大模型驱动的PubMed中文搜索引擎

马上搜索

文档翻译

学术文献翻译模型,支持多种主流文档格式。

立即体验