Suppr超能文献

衰老细胞清除药物达沙替尼和槲皮素可减轻脂肪组织炎症,改善老年的代谢功能。

Senolytic drugs, dasatinib and quercetin, attenuate adipose tissue inflammation, and ameliorate metabolic function in old age.

机构信息

Department of Nutrition and Integrative Physiology, The University of Utah, Salt Lake City, Utah, USA.

Geriatric Research Education and Clinical Center, Veteran's Affairs Medical Center-Salt Lake City, Salt Lake City, Utah, USA.

出版信息

Aging Cell. 2023 Feb;22(2):e13767. doi: 10.1111/acel.13767. Epub 2023 Jan 13.

Abstract

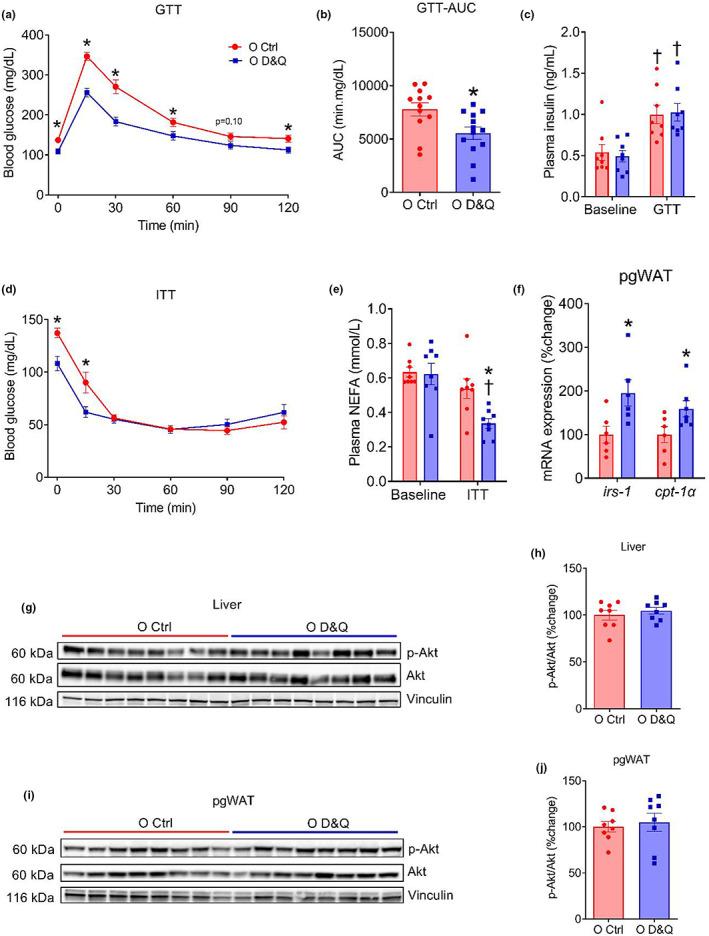
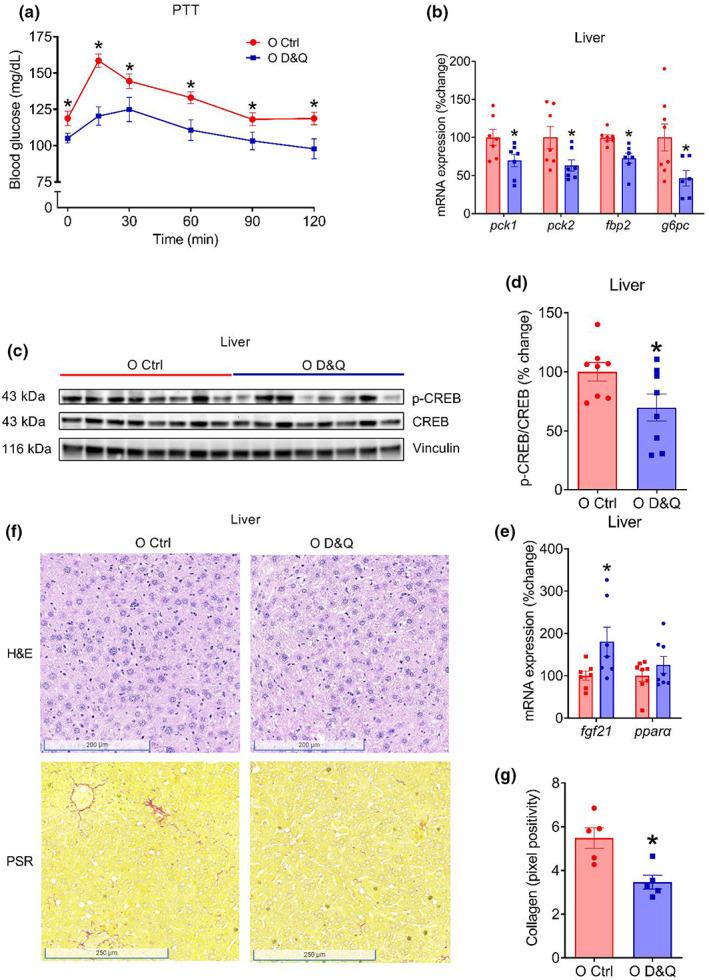
Aging results in an elevated burden of senescent cells, senescence-associated secretory phenotype (SASP), and tissue infiltration of immune cells contributing to chronic low-grade inflammation and a host of age-related diseases. Recent evidence suggests that the clearance of senescent cells alleviates chronic inflammation and its associated dysfunction and diseases. However, the effect of this intervention on metabolic function in old age remains poorly understood. Here, we demonstrate that dasatinib and quercetin (D&Q) have senolytic effects, reducing age-related increase in senescence-associated β-galactosidase, expression of p16 and p21 gene and P16 protein in perigonadal white adipose tissue (pgWAT; all p ≤ 0.04). This treatment also suppressed age-related increase in the expression of a subset of pro-inflammatory SASP genes (mcp1, tnf-α, il-1α, il-1β, il-6, cxcl2, and cxcl10), crown-like structures, abundance of T cells and macrophages in pgWAT (all p ≤ 0.04). In the liver and skeletal muscle, we did not find a robust effect of D&Q on senescence and inflammatory SASP markers. Although we did not observe an age-related difference in glucose tolerance, D&Q treatment improved fasting blood glucose (p = 0.001) and glucose tolerance (p = 0.007) in old mice that was concomitant with lower hepatic gluconeogenesis. Additionally, D&Q improved insulin-stimulated suppression of plasma NEFAs (p = 0.01), reduced fed and fasted plasma triglycerides (both p ≤ 0.04), and improved systemic lipid tolerance (p = 0.006). Collectively, results from this study suggest that D&Q attenuates adipose tissue inflammation and improves systemic metabolic function in old age. These findings have implications for the development of therapeutic agents to combat metabolic dysfunction and diseases in old age.

摘要

衰老是衰老细胞、衰老相关分泌表型(SASP)负担增加以及免疫细胞浸润的结果,导致慢性低度炎症和一系列与年龄相关的疾病。最近的证据表明,清除衰老细胞可减轻慢性炎症及其相关功能障碍和疾病。然而,这种干预对老年代谢功能的影响仍知之甚少。在这里,我们证明达沙替尼和槲皮素(D&Q)具有衰老细胞选择性清除作用,可降低与年龄相关的 pgWAT(附睾周围白色脂肪组织)衰老相关β-半乳糖苷酶、p16 和 p21 基因以及 P16 蛋白表达的增加(均 p≤0.04)。这种治疗还抑制了与年龄相关的促炎 SASP 基因(mcp1、tnf-α、il-1α、il-1β、il-6、cxcl2 和 cxcl10)、冠状结构、pgWAT 中 T 细胞和巨噬细胞丰度的增加(均 p≤0.04)。在肝脏和骨骼肌中,我们没有发现 D&Q 对衰老和炎症 SASP 标志物有明显影响。尽管我们没有观察到葡萄糖耐量与年龄相关的差异,但 D&Q 治疗可改善老年小鼠的空腹血糖(p=0.001)和葡萄糖耐量(p=0.007),同时降低肝脏糖异生。此外,D&Q 改善了胰岛素刺激对血浆 NEFA(非酯化脂肪酸)的抑制作用(p=0.01),降低了进食和禁食时的血浆甘油三酯(均 p≤0.04),并改善了全身脂质耐受性(p=0.006)。总之,这项研究的结果表明,D&Q 可减轻脂肪组织炎症并改善老年时的全身代谢功能。这些发现对于开发治疗代谢功能障碍和老年疾病的治疗药物具有重要意义。

https://cdn.ncbi.nlm.nih.gov/pmc/blobs/ed68/9924942/5558985c6b89/ACEL-22-e13767-g005.jpg

文献AI研究员

20分钟写一篇综述,助力文献阅读效率提升50倍。

立即体验

用中文搜PubMed

大模型驱动的PubMed中文搜索引擎

马上搜索

文档翻译

学术文献翻译模型,支持多种主流文档格式。

立即体验