Suppr超能文献

松果体母细胞瘤染色质可及性和表达谱的时间分辨体内目录揭示了抑制元件的普遍作用。

A temporal in vivo catalog of chromatin accessibility and expression profiles in pineoblastoma reveals a prevalent role for repressor elements.

机构信息

Department of Biochemistry and Molecular Genetics, Faculty of Medicine, American University of Beirut, Beirut 1107 2020, Lebanon.

Biomedical Engineering Program, American University of Beirut, Beirut 1107 2020, Lebanon.

出版信息

Genome Res. 2023 Feb;33(2):269-282. doi: 10.1101/gr.277037.122. Epub 2023 Jan 17.

Abstract

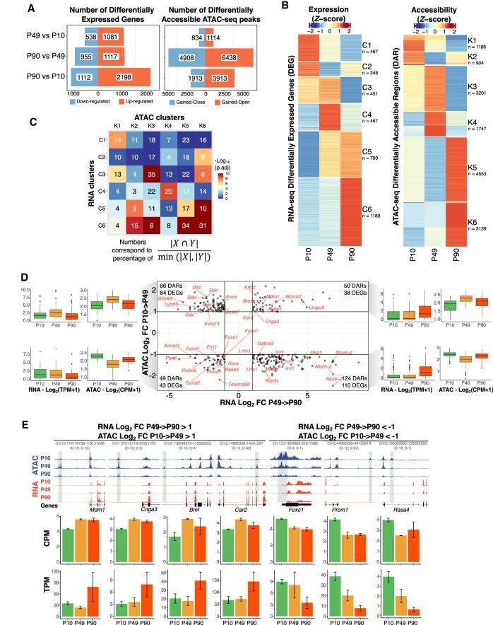
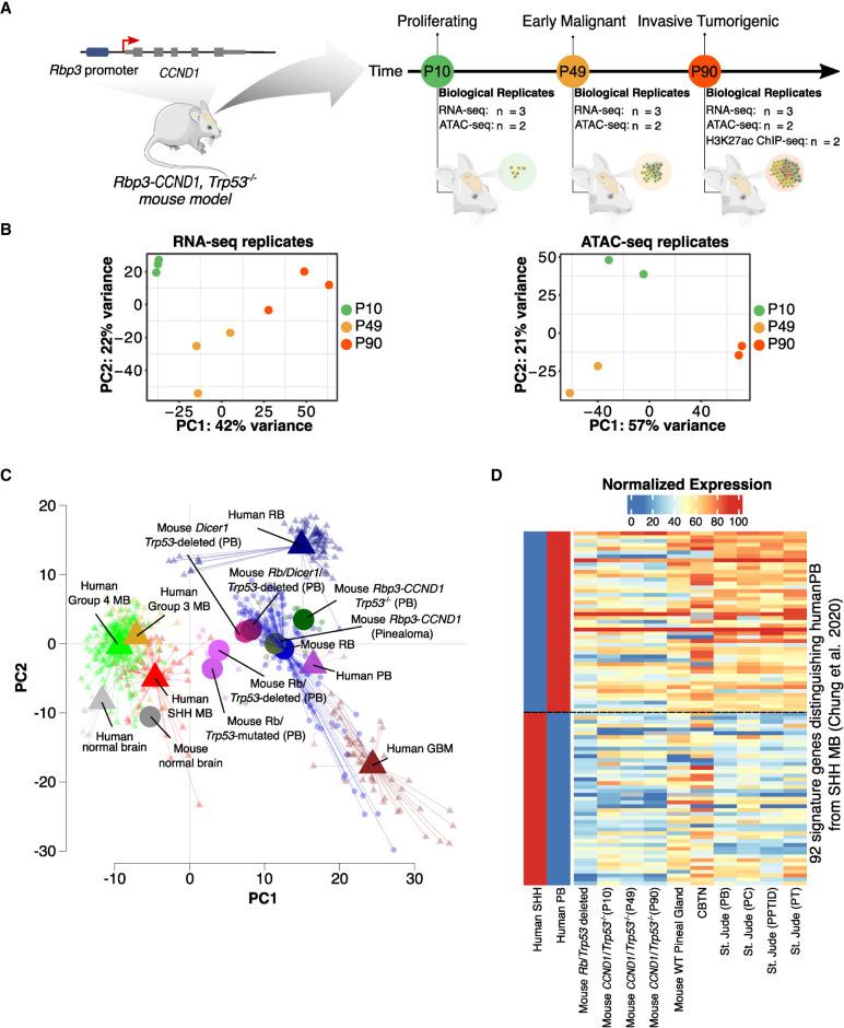
Pediatric pineoblastomas (PBs) are rare and aggressive tumors of grade IV histology. Although some oncogenic drivers are characterized, including germline mutations in RB1 and DICER1, the role of epigenetic deregulation and -regulatory regions in PB pathogenesis and progression is largely unknown. Here, we generated genome-wide gene expression, chromatin accessibility, and H3K27ac profiles covering key time points of PB initiation and progression from pineal tissues of a mouse model of -driven PB. We identified PB-specific enhancers and super-enhancers, and found that in some cases, the accessible genome dynamics precede transcriptomic changes, a characteristic that is underexplored in tumor progression. During progression of PB, newly acquired open chromatin regions lacking H3K27ac signal become enriched for repressive state elements and harbor motifs of repressor transcription factors like HINFP, GLI2, and YY1. Copy number variant analysis identified deletion events specific to the tumorigenic stage, affecting, among others, the histone gene cluster and , the growth arrest specific gene. Gene set enrichment analysis and gene expression signatures positioned the model used here close to human PB samples, showing the potential of our findings for exploring new avenues in PB management and therapy. Overall, this study reports the first temporal and in vivo -regulatory, expression, and accessibility maps in PB.

摘要

儿童成神经管细胞瘤(PBs)是罕见且具有侵袭性的 IV 级组织学肿瘤。虽然已经确定了一些致癌驱动因素,包括 RB1 和 DICER1 的种系突变,但表观遗传失调和调控区域在 PB 发病机制和进展中的作用在很大程度上仍是未知的。在这里,我们生成了涵盖从驱动 PB 的小鼠模型的松果体组织中 PB 起始和进展的关键时间点的全基因组基因表达、染色质可及性和 H3K27ac 图谱。我们鉴定了 PB 特异性增强子和超级增强子,并发现,在某些情况下,可及基因组的动态变化先于转录组变化,这是肿瘤进展中尚未深入研究的一个特征。在 PB 的进展过程中,缺乏 H3K27ac 信号的新获得的开放染色质区域富含抑制状态元件,并包含抑制转录因子的基序,如 HINFP、GLI2 和 YY1。拷贝数变异分析确定了仅在肿瘤发生阶段特异性的缺失事件,影响了包括组蛋白基因簇和生长停滞特异性基因在内的多个基因。基因集富集分析和基因表达特征将本研究中使用的模型定位到接近人类 PB 样本,表明我们的研究结果具有探索 PB 管理和治疗新途径的潜力。总的来说,这项研究报告了 PB 中首个时间和体内调控、表达和可及性图谱。

https://cdn.ncbi.nlm.nih.gov/pmc/blobs/767a/10069464/1bc5328a1c01/269f01.jpg

文献AI研究员

20分钟写一篇综述,助力文献阅读效率提升50倍。

立即体验

用中文搜PubMed

大模型驱动的PubMed中文搜索引擎

马上搜索

文档翻译

学术文献翻译模型,支持多种主流文档格式。

立即体验