Suppr超能文献

选择性 ATM 抑制增强了辐射诱导的炎症信号和癌细胞死亡。

Selective ATM inhibition augments radiation-induced inflammatory signaling and cancer cell death.

机构信息

Translational Innovation Platform Oncology and Immuno-Oncology, EMD Serono, Billerica, MA 01821, USA.

Translational Innovation Platform Oncology and Immuno-Oncology, The Healthcare Business of Merck KGaA, Darmstadt, Hesse, Germany.

出版信息

Aging (Albany NY). 2023 Jan 17;15(2):492-512. doi: 10.18632/aging.204487.

Abstract

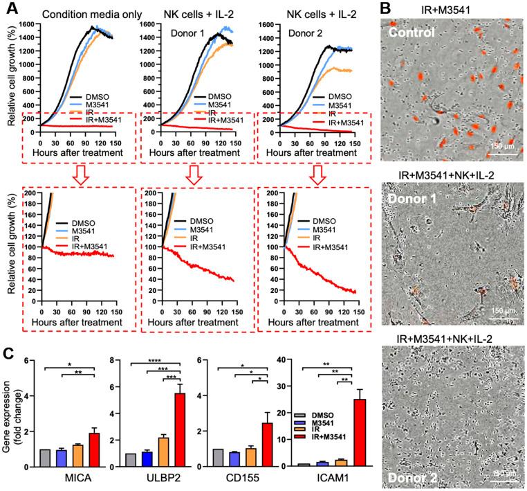
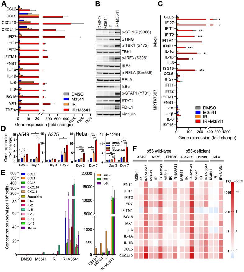
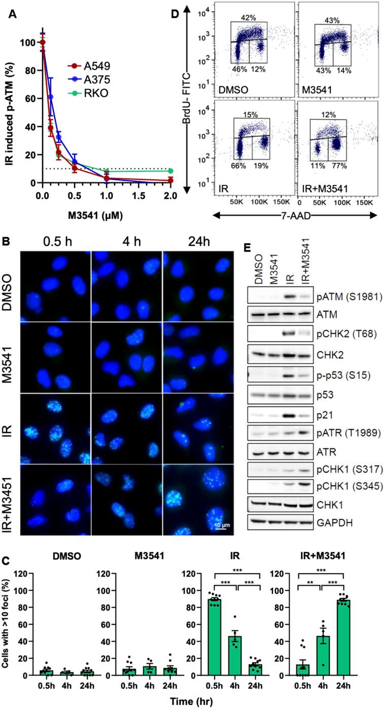
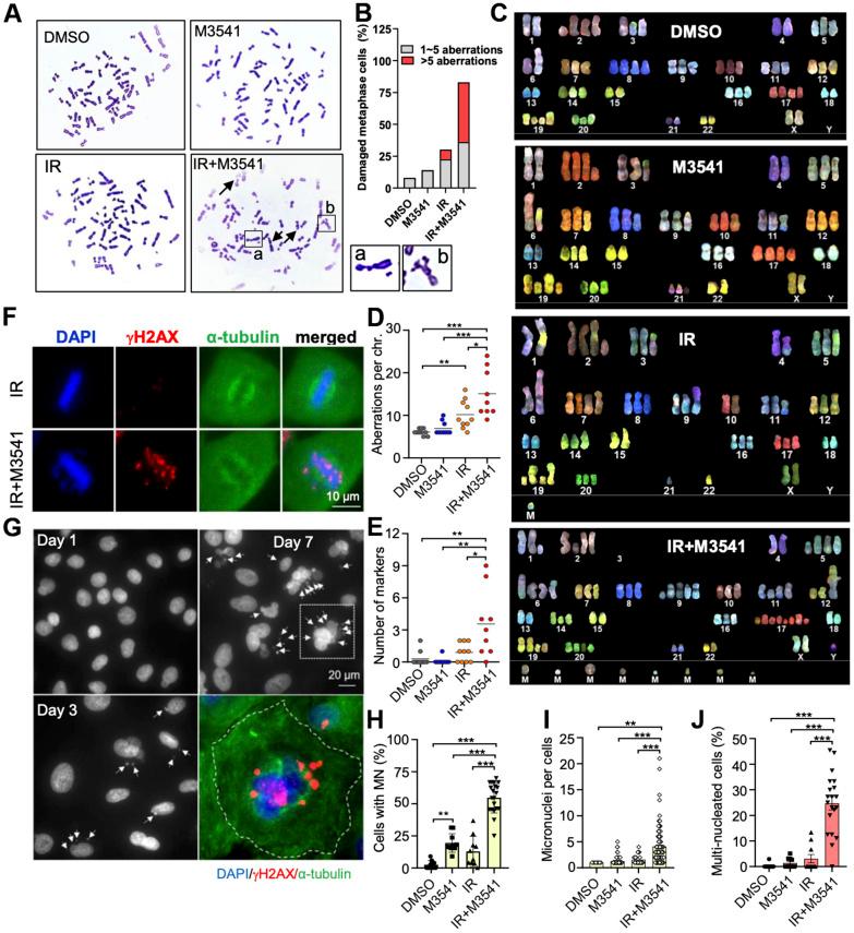
Over half of all cancer patients undergo radiation therapy but there is an unmet need for more efficacious combination strategies with molecular targeted drugs. DNA damage response has emerged as an important intervention point for improving anti-tumor effects of radiation and several inhibitors are currently in development. Ataxia telangiectasia mutated (ATM) kinase is a key regulator of cellular response to DNA double strand breaks and a potential target for radiosensitization. We recently reported two new potent and selective ATM inhibitors, M3541 and M4076, that effectively sensitize cancer cells to radiation and regress human xenografts in clinically relevant animal models. Here, we dive deeper into the cellular events in irradiated cancer cells exposed to ATM inhibitors. Suppression of ATM activity inhibited radiation-induced ATM signaling and abrogated G1 checkpoint activation resulting in enhanced cell death. Our data indicated that entry into mitosis with gross structural abnormalities in multiple chromosomes is the main mechanism behind the increased cell killing. Misalignment and mis-segregation led to formation of multiple micronuclei and robust activation of the interferon response and inflammatory signaling via the cGAS/STING/TBK1 pathway. Cancer cells exposed to radiation in the presence of M3541 were more susceptible to killing in co-culture with NK cells from healthy donors. In addition, strong upregulation of PD-L1 expression was observed in the surviving irradiated cancer cells exposed to M3541. Simultaneous activation of the STING pathway and PD-L1 suggested that combination of radiation, ATM inhibitors and PD-L1 targeted therapy may offer a novel approach to radio-immunotherapy of locally advanced tumors.

摘要

超过一半的癌症患者接受放射治疗,但仍需要更有效的联合策略与分子靶向药物。DNA 损伤反应已成为提高放射抗肿瘤效果的一个重要干预点,目前有几种抑制剂正在开发中。共济失调毛细血管扩张突变(ATM)激酶是细胞对 DNA 双链断裂反应的关键调节剂,也是放射增敏的潜在靶点。我们最近报道了两种新的有效且选择性的 ATM 抑制剂 M3541 和 M4076,它们能有效地增强癌细胞对辐射的敏感性,并在临床相关的动物模型中使人类异种移植物消退。在这里,我们深入研究了暴露于 ATM 抑制剂的放射癌细胞中的细胞事件。抑制 ATM 活性抑制了辐射诱导的 ATM 信号转导,并消除了 G1 检查点的激活,导致细胞死亡增加。我们的数据表明,进入有多个染色体结构异常的有丝分裂是增加细胞杀伤的主要机制。错位和错误分离导致形成多个微核,并通过 cGAS/STING/TBK1 途径强烈激活干扰素反应和炎症信号。在存在 M3541 的情况下,放射暴露的癌细胞在与来自健康供体的 NK 细胞共培养时更容易被杀伤。此外,在暴露于 M3541 的存活放射癌细胞中观察到 PD-L1 表达的强烈上调。STING 途径和 PD-L1 的同时激活表明,放射治疗、ATM 抑制剂和 PD-L1 靶向治疗的联合可能为局部晚期肿瘤的放射免疫治疗提供一种新方法。

https://cdn.ncbi.nlm.nih.gov/pmc/blobs/04a6/9925676/a11ebf9002bc/aging-15-204487-g001.jpg

文献AI研究员

20分钟写一篇综述,助力文献阅读效率提升50倍。

立即体验

用中文搜PubMed

大模型驱动的PubMed中文搜索引擎

马上搜索

文档翻译

学术文献翻译模型,支持多种主流文档格式。

立即体验