Suppr超能文献

在脂质代谢研究中的应用。

Application of in Lipid Metabolism Research.

机构信息

National Engineering Laboratory for AIDS Vaccine, School of Life Sciences, Jilin University, Changchun 130012, China.

出版信息

Int J Mol Sci. 2023 Jan 7;24(2):1173. doi: 10.3390/ijms24021173.

Abstract

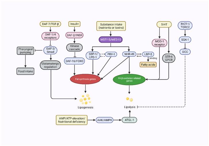
Over the last decade, the development and prevalence of obesity have posed a serious public health risk, which has prompted studies on the regulation of adiposity. With the ease of genetic manipulation, the diversity of the methods for characterizing body fat levels, and the observability of feeding behavior, () is considered an excellent model for exploring energy homeostasis and the regulation of the cellular fat storage. In addition, the homology with mammals in the genes related to the lipid metabolism allows many aspects of lipid modulation by the regulators of the central nervous system to be conserved in this ideal model organism. In recent years, as the complex network of genes that maintain an energy balance has been gradually expanded and refined, the regulatory mechanisms of lipid storage have become clearer. Furthermore, the development of methods and devices to assess the lipid levels has become a powerful tool for studies in lipid droplet biology and the regulation of the nematode lipid metabolism. Herein, based on the rapid progress of lipid metabolism-related studies, this review outlined the lipid metabolic processes, the major signaling pathways of fat storage regulation, and the primary experimental methods to assess the lipid content in nematodes. Therefore, this model system holds great promise for facilitating the understanding, management, and therapies of human obesity and other metabolism-related diseases.

摘要

在过去的十年中,肥胖症的发展和流行对公共健康构成了严重威胁,促使人们对脂肪调节进行了研究。由于遗传操作的简便性、体脂水平特征描述方法的多样性以及摄食行为的可观察性,秀丽隐杆线虫被认为是探索能量平衡和细胞脂肪储存调节的理想模型。此外,与哺乳动物在与脂质代谢相关的基因上具有同源性,使得中枢神经系统调节剂对脂质的许多调节方面在这种理想模型生物中得以保守。近年来,随着维持能量平衡的复杂基因网络不断扩展和细化,脂质储存的调节机制变得更加清晰。此外,评估脂质水平的方法和设备的发展也成为研究脂滴生物学和线虫脂质代谢调控的有力工具。在此,基于脂质代谢相关研究的快速进展,本文综述了线虫的脂质代谢过程、脂肪储存调节的主要信号通路以及评估线虫脂质含量的主要实验方法。因此,该模型系统有望促进对人类肥胖症和其他代谢相关疾病的理解、管理和治疗。

https://cdn.ncbi.nlm.nih.gov/pmc/blobs/c7e9/9860639/023c8fcec659/ijms-24-01173-g001.jpg

文献AI研究员

20分钟写一篇综述,助力文献阅读效率提升50倍。

立即体验

用中文搜PubMed

大模型驱动的PubMed中文搜索引擎

马上搜索

文档翻译

学术文献翻译模型,支持多种主流文档格式。

立即体验