Suppr超能文献

用于MHC-肽与TCR相互作用预测的混合gMLP模型。

Hybrid gMLP model for interaction prediction of MHC-peptide and TCR.

作者信息

Zhang Lichao, Li Haojin, Zhang Zhenjiu, Wang Jinjin, Chen Gang, Chen Dong, Shi Wentao, Jia Gaozhi, Liu Mingjun

机构信息

School of Intelligent Manufacturing and Equipment, Shenzhen Institute of Information Technology, Shenzhen, China.

School of Software, Shandong University, Jinan, China.

出版信息

Front Genet. 2023 Jan 4;13:1092822. doi: 10.3389/fgene.2022.1092822. eCollection 2022.

Abstract

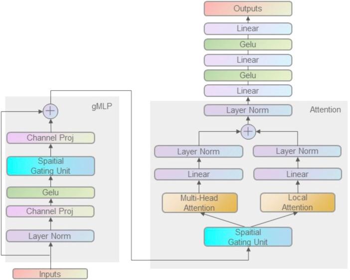
Understanding the interaction of T-cell receptor (TCR) with major histocompatibility-peptide (MHC-peptide) complex is extremely important in human immunotherapy and vaccine development. However, due to the limited available data, the performance of existing models for predicting the interaction of T-cell receptors (TCR) with major histocompatibility-peptide complexes is still unsatisfactory. Deep learning models have been applied to prediction tasks in various fields and have achieved better results compared with other traditional models. In this study, we leverage the gMLP model combined with attention mechanism to predict the interaction of MHC-peptide and TCR. Experiments show that our model can predict TCR-peptide interactions accurately and can handle the problems caused by different TCR lengths. Moreover, we demonstrate that the models trained with paired CDR3β-chain and CDR3α-chain data are better than those trained with only CDR3β-chain or with CDR3α-chain data. We also demonstrate that the hybrid model has greater potential than the traditional convolutional neural network.

摘要

了解T细胞受体(TCR)与主要组织相容性复合体-肽(MHC-肽)复合物的相互作用在人类免疫治疗和疫苗开发中极其重要。然而,由于可用数据有限,现有预测T细胞受体(TCR)与主要组织相容性复合体-肽复合物相互作用的模型性能仍不尽人意。深度学习模型已应用于各个领域的预测任务,与其他传统模型相比取得了更好的结果。在本研究中,我们利用结合注意力机制的gMLP模型来预测MHC-肽与TCR的相互作用。实验表明,我们的模型能够准确预测TCR-肽相互作用,并能处理不同TCR长度引起的问题。此外,我们证明,用配对的CDR3β链和CDR3α链数据训练的模型比仅用CDR3β链或CDR3α链数据训练的模型更好。我们还证明,混合模型比传统卷积神经网络具有更大的潜力。

https://cdn.ncbi.nlm.nih.gov/pmc/blobs/dd81/9845249/e773671ed4f5/fgene-13-1092822-g001.jpg

文献AI研究员

20分钟写一篇综述,助力文献阅读效率提升50倍。

立即体验

用中文搜PubMed

大模型驱动的PubMed中文搜索引擎

马上搜索

文档翻译

学术文献翻译模型,支持多种主流文档格式。

立即体验