Suppr超能文献

泛癌中TGM3的临床和免疫学特征:一种潜在的预后生物标志物。

Clinical and immunological characteristics of TGM3 in pan-cancer: A potential prognostic biomarker.

作者信息

Zhang Wenqing, Wu Chenglong, Zhou Kaili, Cao Yu, Zhou Wange, Zhang Xue, Deng Dan

机构信息

Dermatology Center, Xinhua Hospital, Shanghai Jiaotong University School of Medicine, Shanghai, China.

Department of Dermatology, Xinhua Hospital, Shanghai Jiaotong University School of Medicine, Shanghai, China.

出版信息

Front Genet. 2023 Jan 6;13:993438. doi: 10.3389/fgene.2022.993438. eCollection 2022.

Abstract

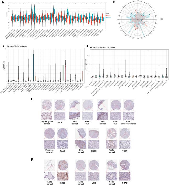
Recent studies have identified that transglutaminases (TGMs) are involved in a widespread epigenetic modification in tumorigenesis. However, it remains unclear how transglutaminase 3 (TGM3) affects in pan-cancer. The present study aimed to explore the clinical and prognostic function of TGM3 in pan-cancer as well as to explore the relationship of TGM3 expression with clinical stage, survival rate, prognosis condition, immune infiltration and mutation indicators. The relevant data of tumors were obtained from The Cancer Genome Atlas (TCGA), TARGET, Cancer Cell Line Encyclopedia (CCLE) and Genotype-Tissue Expression (GTEx) databases. According to the Human Protein Atlas (HPA) and TIMER databases, we evaluated the protein expression levels of TGM3 in different organs and tissues as well as their association with immune cell infiltration and immunotherapeutic response in pan-cancers. Expression differences between normal and tumor tissues as well as survival and prognosis situation, clinical data characteristics, tumor mutational burden (TMB), microsatellite instability (MSI), and RNA methylation were also assessed. Oncogenic analyses were also evaluated by GSEA. Compared to normal tissues, some tumor tissues had a lower expression level of TGM3, while other tumor tissues had a high expression level of TGM3. Further studies showed that high TGM3 expression had a certain risk impact on pan-cancer as high TGM3 expression levels were detrimental to the survival of several cancers, except for pancreatic cancer (PAAD). High expression level of TGM3 was also related to higher clinical stages in most cancers. The expression level of TGM3 was significantly negatively correlated with the expression of immune infiltration-related cells, including B cells, CD8+ T cells, CD4+ T cells, neutrophils, macrophages and dendritic cells (DCs). Furthermore, in most cancer types, TGM3 was inversely correlated with TMB, MSI, and methylation, suggesting that TGM3 expression can be used to assess potential therapeutic response, especially immune-related targeted therapy. GSEA analysis elucidated the biological and molecular function of TGM3 in various cancer types. Taken together, these bioinformatic analyses identified TGM3 as an important biomarker for clinical tumor prognosis and evaluation of treatment efficacy. We comprehensively analyzed the clinical characteristics, tumor stages, immune infiltration, methylation level, gene mutation, functional enrichment analysis and immunotherapeutic value of TGM3 in pan-cancer, providing implications for the function of TGM3 and its role in clinical treatment.

摘要

最近的研究已经确定,转谷氨酰胺酶(TGMs)参与肿瘤发生过程中广泛的表观遗传修饰。然而,转谷氨酰胺酶3(TGM3)在泛癌中的作用仍不清楚。本研究旨在探讨TGM3在泛癌中的临床和预后功能,以及TGM3表达与临床分期、生存率、预后情况、免疫浸润和突变指标之间的关系。肿瘤的相关数据来自癌症基因组图谱(TCGA)、TARGET、癌细胞系百科全书(CCLE)和基因型-组织表达(GTEx)数据库。根据人类蛋白质图谱(HPA)和TIMER数据库,我们评估了TGM3在不同器官和组织中的蛋白质表达水平,以及它们与泛癌中免疫细胞浸润和免疫治疗反应的关联。还评估了正常组织和肿瘤组织之间的表达差异以及生存和预后情况、临床数据特征、肿瘤突变负担(TMB)、微卫星不稳定性(MSI)和RNA甲基化。致癌分析也通过基因集富集分析(GSEA)进行评估。与正常组织相比,一些肿瘤组织中TGM3的表达水平较低,而其他肿瘤组织中TGM3的表达水平较高。进一步的研究表明,TGM3高表达对泛癌有一定的风险影响,因为除胰腺癌(PAAD)外,TGM3高表达水平对几种癌症的生存有害。TGM3高表达水平在大多数癌症中也与更高的临床分期相关。TGM3的表达水平与免疫浸润相关细胞的表达显著负相关,包括B细胞、CD8 + T细胞、CD4 + T细胞、中性粒细胞、巨噬细胞和树突状细胞(DCs)。此外,在大多数癌症类型中,TGM3与TMB、MSI和甲基化呈负相关,这表明TGM3表达可用于评估潜在的治疗反应,特别是免疫相关的靶向治疗。GSEA分析阐明了TGM3在各种癌症类型中的生物学和分子功能。综上所述,这些生物信息学分析确定TGM3是临床肿瘤预后和治疗疗效评估的重要生物标志物。我们全面分析了TGM3在泛癌中的临床特征、肿瘤分期、免疫浸润、甲基化水平、基因突变、功能富集分析和免疫治疗价值,为TGM3的功能及其在临床治疗中的作用提供了启示。

https://cdn.ncbi.nlm.nih.gov/pmc/blobs/f977/9852731/15813e989ec4/fgene-13-993438-g001.jpg

文献AI研究员

20分钟写一篇综述,助力文献阅读效率提升50倍。

立即体验

用中文搜PubMed

大模型驱动的PubMed中文搜索引擎

马上搜索

文档翻译

学术文献翻译模型,支持多种主流文档格式。

立即体验