Suppr超能文献

青藤碱通过下调前列腺素内过氧化物合酶 2 抑制肌醇需求酶 1α-X 盒结合蛋白 1 通路缓解糖尿病周围神经性疼痛。

Sinomenine alleviates diabetic peripheral neuropathic pain through inhibition of the inositol-requiring enzyme 1 alpha-X-box binding protein 1 pathway by downregulating prostaglandin-endoperoxide synthase 2.

机构信息

Department of Endocrinology, The First People's Hospital of Huaihua, Huaihua, China.

Department of Anesthesiology, The First People's Hospital of Huaihua, Huaihua, China.

出版信息

J Diabetes Investig. 2023 Mar;14(3):364-375. doi: 10.1111/jdi.13938. Epub 2023 Jan 24.

Abstract

INTRODUCTION

We tried to show the effect of sinomenine (SIN) in diabetic peripheral neuropathic pain (DPNP) and the related underlying mechanism.

METHODS

Network pharmacological analysis and bioinformatics analysis were carried out for identification of the active ingredients of Sinomenium acutum and the related genes. The DPNP rat model was constructed and primary rat spinal cord microglial cells were isolated for in vitro cell experiments. The therapeutic role of SIN in DPNP was determined in vivo and in vitro through analysis of microglial cell activation and inflammatory response.

RESULTS

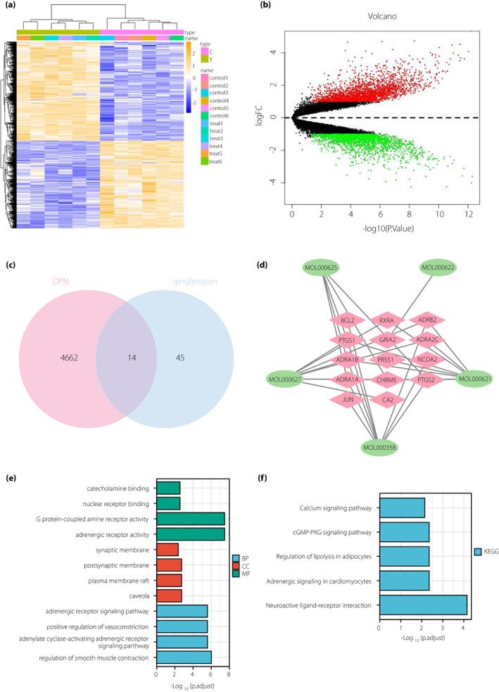
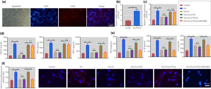
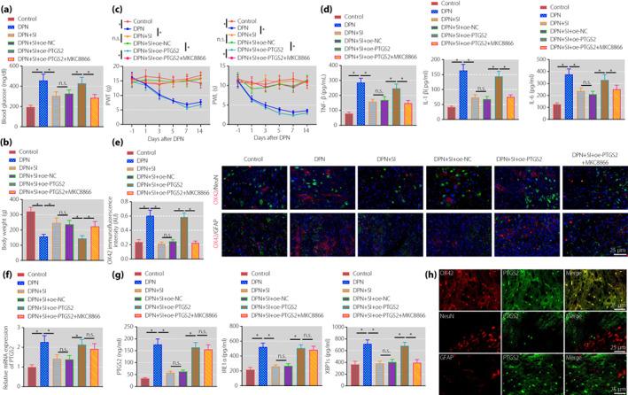
Therapeutic role of S. acutum in DPNP was mainly achieved by regulating 14 key genes, among which the target gene prostaglandin-endoperoxide synthase 2 (PTGS2) of SIN might be the key gene. An in vivo experiment showed that SIN inactivated the inositol-requiring enzyme 1 alpha-X-box binding protein 1 pathway by downregulating PTGS2, which relieved pain symptoms in DPNP rats. It was confirmed in vivo that SIN inhibited the pathway through PTGS2 to alleviate the activation of spinal cord microglial cells and inflammatory response.

CONCLUSION

SIN decreases the expression of PTGS2 to inactivate the inositol-requiring enzyme 1 alpha-X-box binding protein 1 signaling pathway, which inhibits microglial activation, as well as the release of inflammatory factors, thus alleviating DPNP.

摘要

简介

本研究旨在探讨青藤碱(SIN)治疗糖尿病周围神经病理性疼痛(DPNP)的作用及其相关机制。

方法

采用网络药理学分析和生物信息学分析鉴定青风藤的活性成分及相关基因。构建 DPNP 大鼠模型并分离原代大鼠脊髓小胶质细胞进行体外细胞实验。通过分析小胶质细胞激活和炎症反应,体内和体外研究 SIN 治疗 DPNP 的作用。

结果

S. acutum 治疗 DPNP 的作用主要是通过调节 14 个关键基因实现的,其中 SIN 的靶基因前列腺素内过氧化物合酶 2(PTGS2)可能是关键基因。体内实验表明,SIN 通过下调 PTGS2 使肌醇需求酶 1α-X 盒结合蛋白 1 通路失活,从而缓解 DPNP 大鼠的疼痛症状。体内实验证实,SIN 通过 PTGS2 抑制该通路,减轻脊髓小胶质细胞的激活和炎症反应。

结论

SIN 通过降低 PTGS2 的表达使肌醇需求酶 1α-X 盒结合蛋白 1 信号通路失活,抑制小胶质细胞激活和炎症因子释放,从而缓解 DPNP。

https://cdn.ncbi.nlm.nih.gov/pmc/blobs/d380/9951574/d116049612ab/JDI-14-364-g004.jpg

文献AI研究员

20分钟写一篇综述,助力文献阅读效率提升50倍。

立即体验

用中文搜PubMed

大模型驱动的PubMed中文搜索引擎

马上搜索

文档翻译

学术文献翻译模型,支持多种主流文档格式。

立即体验