Suppr超能文献

β 型人乳头瘤病毒 8E6 促进了非同源末端连接。

Beta human papillomavirus 8E6 promotes alternative end joining.

机构信息

Basic Sciences Division, Fred Hutchinson Cancer Research Center, Seattle, United States.

Division of Biology, Kansas State University, Manhattan, United States.

出版信息

Elife. 2023 Jan 24;12:e81923. doi: 10.7554/eLife.81923.

Abstract

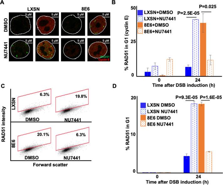
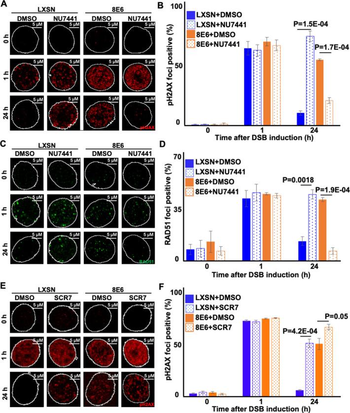
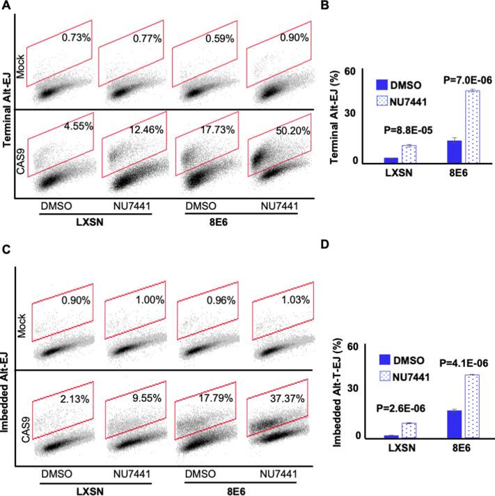
Double strand breaks (DSBs) are one of the most lethal DNA lesions in cells. The E6 protein of beta-human papillomavirus (HPV8 E6) impairs two critical DSB repair pathways: homologous recombination (HR) and non-homologous end joining (NHEJ). However, HPV8 E6 only delays DSB repair. How DSBs are repaired in cells with HPV8 E6 remains to be studied. We hypothesize that HPV8 E6 promotes a less commonly used DSB repair pathway, alternative end joining (Alt-EJ). Using CAS9-based Alt-EJ reporters, we show that HPV8 E6 promotes Alt-EJ. Further, using small molecule inhibitors, CRISPR/CAS9 gene knockout, and HPV8 E6 mutant, we find that HPV8 E6 promotes Alt-EJ by binding p300, an acetyltransferase that facilitates DSB repair by HR and NHEJ. At least some of this repair occurs through a subset of Alt-EJ known as polymerase theta dependent end joining. Finally, whole genome sequencing analysis showed HPV8 E6 caused an increased frequency of deletions bearing the microhomology signatures of Alt-EJ. This study fills the knowledge gap of how DSB is repaired in cells with HPV8 E6 and the mutagenic consequences of HPV8 E6 mediated p300 destabilization. Broadly, this study supports the hypothesis that beta-HPV promotes cancer formation by increasing genomic instability.

摘要

双链断裂 (DSBs) 是细胞中最致命的 DNA 损伤之一。β-人乳头瘤病毒 (HPV)8 E6 蛋白会损害两种关键的 DSB 修复途径:同源重组 (HR) 和非同源末端连接 (NHEJ)。然而,HPV8 E6 仅会延迟 DSB 修复。在含有 HPV8 E6 的细胞中,DSB 是如何被修复的仍有待研究。我们假设 HPV8 E6 会促进一种不太常用的 DSB 修复途径,即替代末端连接 (Alt-EJ)。我们使用基于 CAS9 的 Alt-EJ 报告基因,证明 HPV8 E6 会促进 Alt-EJ。此外,我们还使用小分子抑制剂、CRISPR/CAS9 基因敲除和 HPV8 E6 突变体,发现 HPV8 E6 通过与 p300 结合来促进 Alt-EJ,p300 是一种乙酰转移酶,可通过 HR 和 NHEJ 促进 DSB 修复。至少有一部分修复是通过一种称为聚合酶θ依赖性末端连接的 Alt-EJ 亚类发生的。最后,全基因组测序分析显示 HPV8 E6 导致具有 Alt-EJ 微同源特征的缺失的频率增加。这项研究填补了关于 HPV8 E6 存在时 DSB 如何被修复以及 HPV8 E6 介导的 p300 不稳定所带来的诱变后果的知识空白。总的来说,这项研究支持了β-HPV 通过增加基因组不稳定性促进癌症形成的假说。

https://cdn.ncbi.nlm.nih.gov/pmc/blobs/a8b0/9897725/9437da07a4e8/elife-81923-fig1.jpg

文献AI研究员

20分钟写一篇综述,助力文献阅读效率提升50倍。

立即体验

用中文搜PubMed

大模型驱动的PubMed中文搜索引擎

马上搜索

文档翻译

学术文献翻译模型,支持多种主流文档格式。

立即体验