Suppr超能文献

在小鼠和人类中循环内皮祖细胞的起源、前瞻性鉴定和功能。

Origin, prospective identification, and function of circulating endothelial colony-forming cells in mice and humans.

机构信息

Department of Pediatrics, Indiana University School of Medicine, Indianapolis, Indiana, USA.

Division of Regenerative Medicine, Hartman Institute for Therapeutic Organ Regeneration, Department of Medicine, Weill Cornell Medicine, New York, New York, USA.

出版信息

JCI Insight. 2023 Mar 8;8(5):e164781. doi: 10.1172/jci.insight.164781.

Abstract

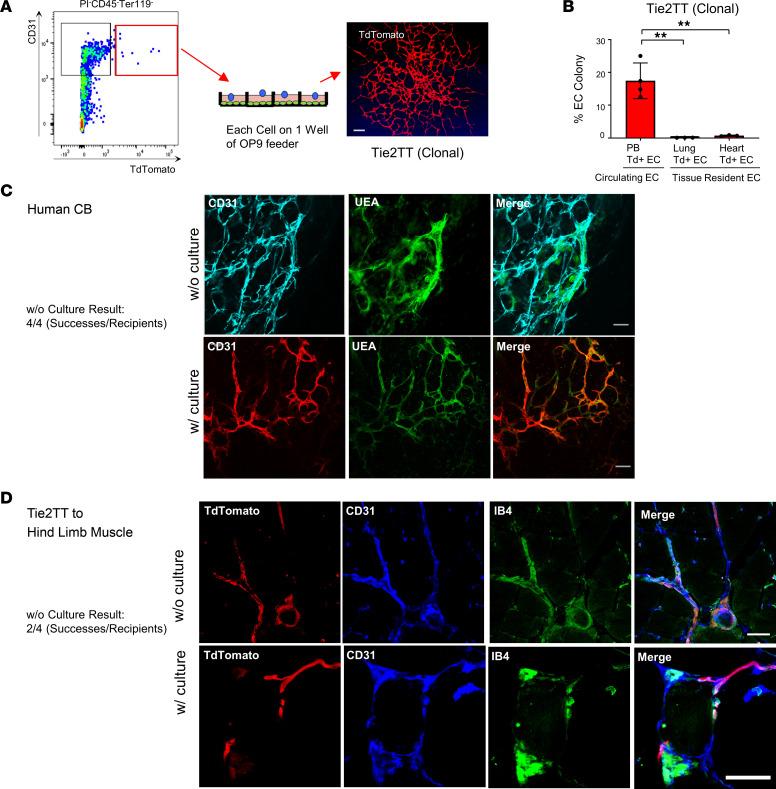
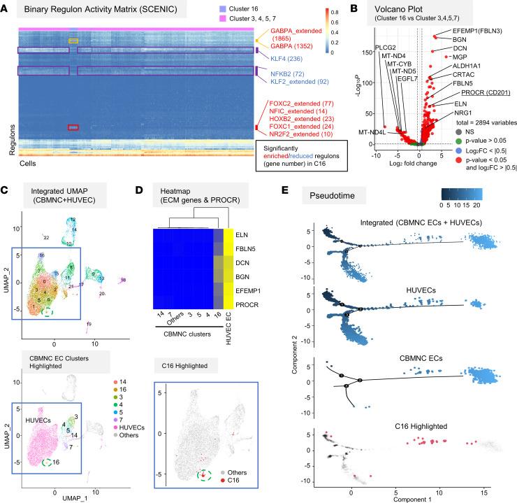
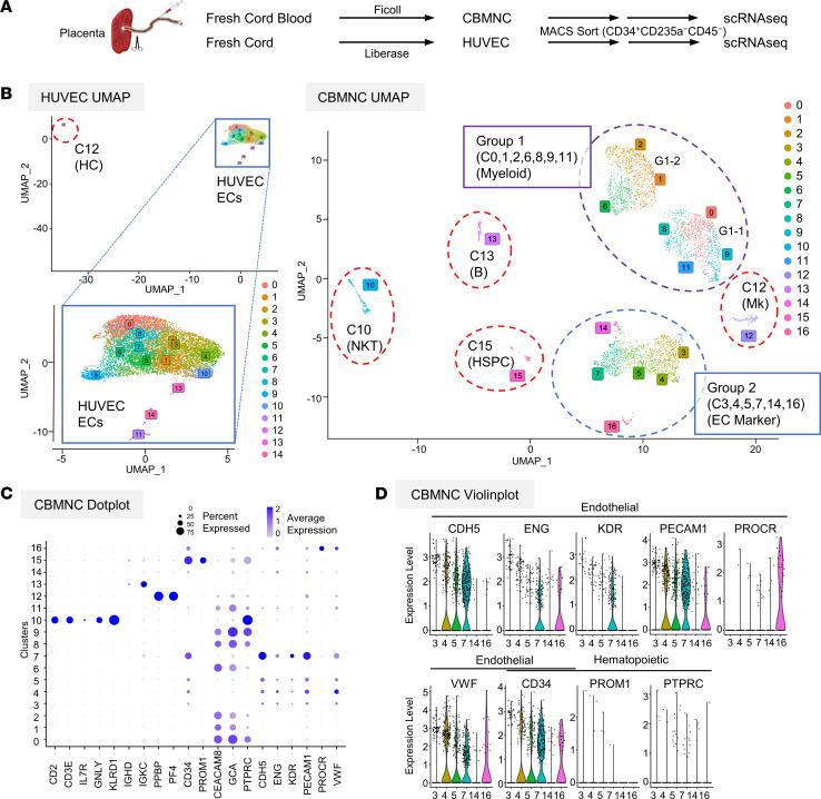
Most circulating endothelial cells are apoptotic, but rare circulating endothelial colony-forming cells (C-ECFCs), also known as blood outgrowth endothelial cells, with proliferative and vasculogenic activity can be cultured; however, the origin and naive function of these C-ECFCs remains obscure. Herein, detailed lineage tracing revealed murine C-ECFCs emerged in the early postnatal period, displayed high vasculogenic potential with enriched frequency of clonal proliferative cells compared with tissue-resident ECFCs, and were not committed to or derived from the BM hematopoietic system but from tissue-resident ECFCs. In humans, C-ECFCs were present in the CD34bright cord blood mononuclear subset, possessed proliferative potential and in vivo vasculogenic function in a naive or cultured state, and displayed a single cell transcriptome sharing some umbilical venous endothelial cell features, such as a higher protein C receptor and extracellular matrix gene expression. This study provides an advance for the field by identifying the origin, naive function, and antigens to prospectively isolate C-ECFCs for translational studies.

摘要

大多数循环内皮细胞处于凋亡状态,但极少量具有增殖和血管生成活性的循环内皮祖细胞(C-ECFCs),也称为血生内皮细胞,可以进行培养;然而,这些 C-ECFCs 的起源和原始功能仍不清楚。在此,详细的谱系追踪显示,小鼠 C-ECFCs 出现在出生后的早期,与组织驻留的 ECFCs 相比,具有更高的血管生成潜力,克隆增殖细胞的频率丰富,并且不倾向于或来源于骨髓造血系统,而是来源于组织驻留的 ECFCs。在人类中,C-ECFCs 存在于 CD34bright 脐血单核细胞亚群中,具有增殖潜能,并在原始或培养状态下具有体内血管生成功能,并且表现出具有一些脐静脉内皮细胞特征的单细胞转录组,例如更高的蛋白 C 受体和细胞外基质基因表达。这项研究通过鉴定 C-ECFCs 的起源、原始功能和抗原,为前瞻性分离 C-ECFCs 用于转化研究提供了进展。

https://cdn.ncbi.nlm.nih.gov/pmc/blobs/d421/10077473/f0077fe5f343/jciinsight-8-164781-g213.jpg

文献AI研究员

20分钟写一篇综述,助力文献阅读效率提升50倍。

立即体验

用中文搜PubMed

大模型驱动的PubMed中文搜索引擎

马上搜索

文档翻译

学术文献翻译模型,支持多种主流文档格式。

立即体验