Suppr超能文献

抗糖尿病药物二甲双胍通过 RcdA 帮助细菌从环境中劫持维生素 B12。

The antidiabetic drug metformin aids bacteria in hijacking vitamin B12 from the environment through RcdA.

机构信息

Fudan University, Shanghai, China.

Key Laboratory of Growth Regulation and Translational Research of Zhejiang Province, School of Life Sciences, Westlake University, Hangzhou, Zhejiang, China.

出版信息

Commun Biol. 2023 Jan 24;6(1):96. doi: 10.1038/s42003-023-04475-0.

Abstract

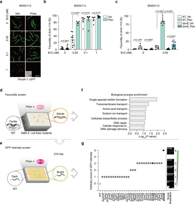
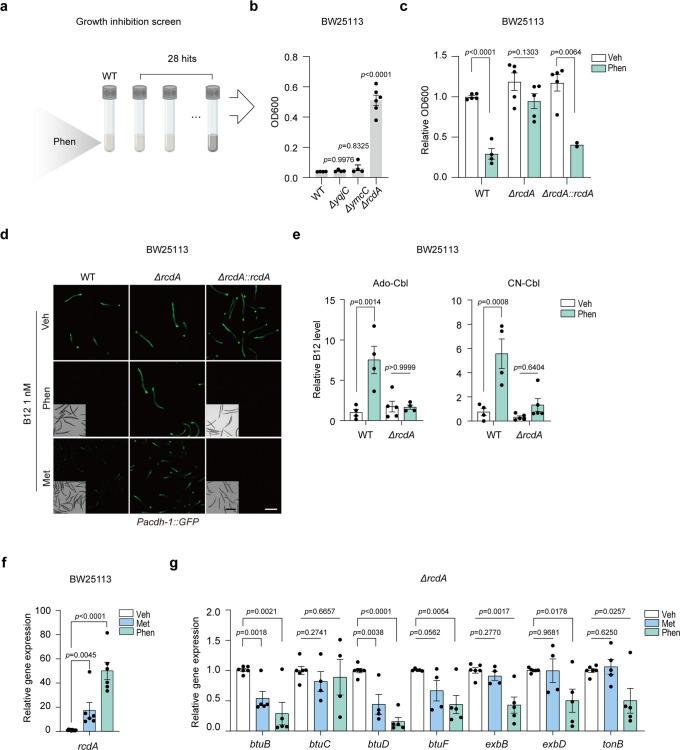
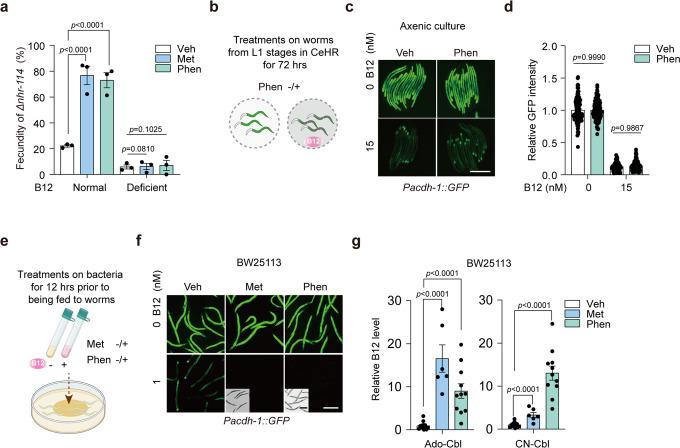
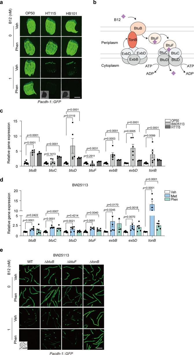
Years of use of the antidiabetic drug metformin has long been associated with the risk of vitamin B12 (B12) deficiency in type 2 diabetes (T2D) patients, although the underlying mechanisms are unclear. Accumulating evidence has shown that metformin may exert beneficial effects by altering the metabolism of the gut microbiota, but whether it induces human B12 deficiency via modulation of bacterial activity remains poorly understood. Here, we show that both metformin and the other biguanide drug phenformin markedly elevate the accumulation of B12 in E. coli. By functional and genomic analysis, we demonstrate that both biguanides can significantly increase the expression of B12 transporter genes, and depletions of vital ones, such as tonB, nearly completely abolish the drugs' effect on bacterial B12 accumulation. Via high-throughput screens in E. coli and C. elegans, we reveal that the TetR-type transcription factor RcdA is required for biguanide-mediated promotion of B12 accumulation and the expressions of B12 transporter genes in bacteria. Together, our study unveils that the antidiabetic drug metformin helps bacteria gather B12 from the environment by increasing the expressions of B12 transporter genes in an RcdA-dependent manner, which may theoretically reduce the B12 supply to T2D patients taking the drug over time.

摘要

多年来,人们一直认为 2 型糖尿病(T2D)患者使用抗糖尿病药物二甲双胍会增加维生素 B12(B12)缺乏的风险,尽管其潜在机制尚不清楚。越来越多的证据表明,二甲双胍可能通过改变肠道微生物群的代谢发挥有益作用,但它是否通过调节细菌活性导致人类 B12 缺乏仍知之甚少。在这里,我们表明二甲双胍和另一种双胍类药物苯乙双胍均可显著增加大肠杆菌中 B12 的积累。通过功能和基因组分析,我们证明这两种双胍类药物均可显著增加 B12 转运基因的表达,而关键基因(如 tonB)的缺失几乎完全消除了药物对细菌 B12 积累的影响。通过大肠杆菌和秀丽隐杆线虫的高通量筛选,我们揭示 TetR 型转录因子 RcdA 是双胍类药物促进 B12 积累和细菌 B12 转运基因表达所必需的。总之,我们的研究表明,抗糖尿病药物二甲双胍通过 RcdA 依赖的方式增加 B12 转运基因的表达,从而帮助细菌从环境中聚集 B12,这可能会随着时间的推移减少服用该药的 T2D 患者的 B12 供应。

https://cdn.ncbi.nlm.nih.gov/pmc/blobs/0e45/9873799/e5fdd725b3de/42003_2023_4475_Fig1_HTML.jpg

文献AI研究员

20分钟写一篇综述,助力文献阅读效率提升50倍。

立即体验

用中文搜PubMed

大模型驱动的PubMed中文搜索引擎

马上搜索

文档翻译

学术文献翻译模型,支持多种主流文档格式。

立即体验