Suppr超能文献

PERK-STING-RIPK3 通路通过诱导脓毒症相关性脑病中的神经元坏死性凋亡促进认知障碍。

PERK-STING-RIPK3 pathway facilitates cognitive impairment by inducing neuronal necroptosis in sepsis-associated encephalopathy.

机构信息

Department of Critical Care Medicine, Xijing Hospital, The Fourth Military Medical University, China.

Department of Intensive Care Unit, Joint Logistics Force No. 988 Hospital, Zhengzhou, China.

出版信息

CNS Neurosci Ther. 2023 Apr;29(4):1178-1191. doi: 10.1111/cns.14095. Epub 2023 Jan 24.

Abstract

AIMS

Sepsis-associated encephalopathy (SAE) is a common but serious complication in septic survivors and often causes long-term cognitive impairments. The role of RIPK3-participated necroptosis in SAE remains obscured. STING is a key molecule in regulating necroptosis and apoptosis. However, there is uncertainty as to the mechanisms of STING in CLP-induced SAE. The aim of this study was to investigate whether STING is involved in the underlying mechanism of SAE.

METHODS

The contextual fear conditioning test (CFCT) assesses cognitive impairment. A transmission electron microscope (TEM) was used to notice the necroptosis. Western blotting and immunofluorescence labeling were applied for the observation of related proteins.

RESULTS

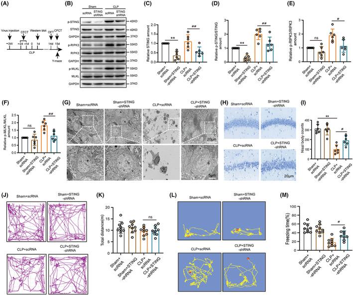
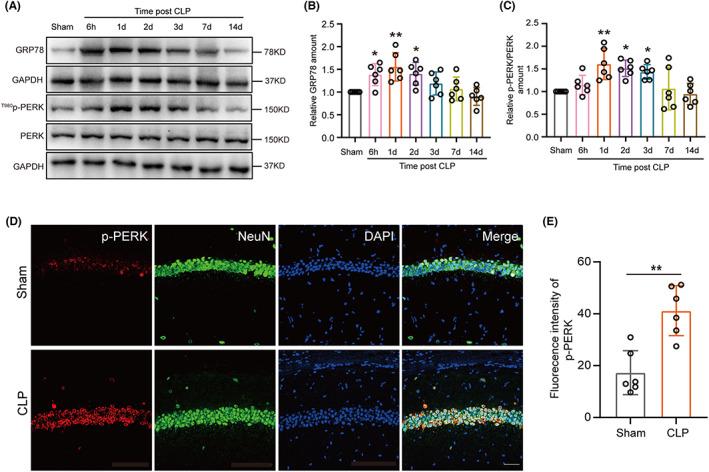
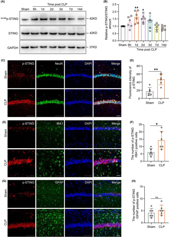
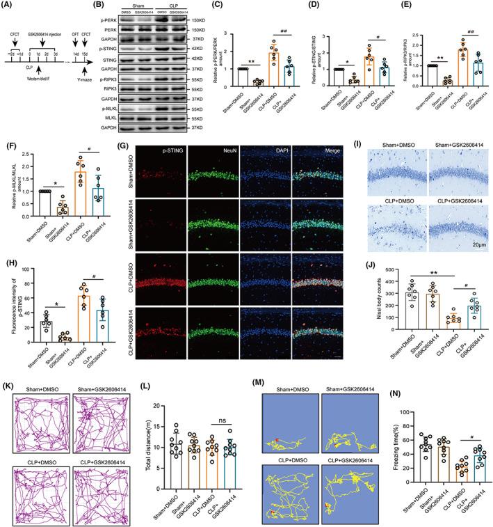
The phosphorylated STING in the hippocampal neuron of SAE mice was significantly elevated. Knocking down STING inhibited necroptosis and attenuated cognitive impairment in SAE mice. Moreover, RIPK3 mice had less cognitive deficit in the SAE model. However, STING overexpression did not deteriorate cognitive impairment in RIPK3 mice with SAE, indicating that STING is upstream involved in necroptosis. Furthermore, PERK inhibition ameliorated cognitive deficits through a STING-dependent pathway in SAE mice.

CONCLUSION

PERK-STING-RIPK3 pathway facilitates cognitive impairment by inducing neuronal necroptosis in the pathology of SAE, which provided a new therapeutic target in SAE treatment.

摘要

目的

脓毒症相关性脑病(SAE)是脓毒症幸存者常见且严重的并发症,常导致长期认知障碍。RIPK3 参与的坏死性凋亡在 SAE 中的作用仍不清楚。STING 是调节坏死性凋亡和细胞凋亡的关键分子。然而,STING 在 CLP 诱导的 SAE 中的作用机制尚不确定。本研究旨在探讨 STING 是否参与 SAE 的潜在机制。

方法

情境恐惧条件反射测试(CFCT)评估认知障碍。透射电子显微镜(TEM)用于观察坏死性凋亡。Western blot 和免疫荧光标记用于观察相关蛋白。

结果

SAE 小鼠海马神经元中磷酸化 STING 明显升高。敲低 STING 抑制了 SAE 小鼠的坏死性凋亡并减轻了认知障碍。此外,RIPK3 敲除小鼠在 SAE 模型中认知缺陷较少。然而,STING 过表达并没有加重 SAE 中 RIPK3 小鼠的认知障碍,表明 STING 是坏死性凋亡的上游参与因子。此外,PERK 抑制通过 SAE 小鼠中的 STING 依赖途径改善认知缺陷。

结论

PERK-STING-RIPK3 通路通过诱导 SAE 中的神经元坏死性凋亡促进认知障碍,为 SAE 治疗提供了新的治疗靶点。

https://cdn.ncbi.nlm.nih.gov/pmc/blobs/6032/10018099/43ce27c5bc2f/CNS-29-1178-g005.jpg

文献AI研究员

20分钟写一篇综述,助力文献阅读效率提升50倍。

立即体验

用中文搜PubMed

大模型驱动的PubMed中文搜索引擎

马上搜索

文档翻译

学术文献翻译模型,支持多种主流文档格式。

立即体验