Suppr超能文献

一种克服基于谷胱甘肽的奥沙利铂耐药性的铂(IV)前药策略。

A platinum(IV) prodrug strategy to overcome glutathione-based oxaliplatin resistance.

作者信息

Fronik Philipp, Gutmann Michael, Vician Petra, Stojanovic Mirjana, Kastner Alexander, Heffeter Petra, Pirker Christine, Keppler Bernhard K, Berger Walter, Kowol Christian R

机构信息

University of Vienna, Faculty of Chemistry, Institute of Inorganic Chemistry, Waehringer Strasse 42, 1090, Vienna, Austria.

Center of Cancer Research and Comprehensive Cancer Center, Medical University of Vienna, Borschkegasse 8a, 1090, Vienna, Austria.

出版信息

Commun Chem. 2022 Apr 6;5(1):46. doi: 10.1038/s42004-022-00661-z.

Abstract

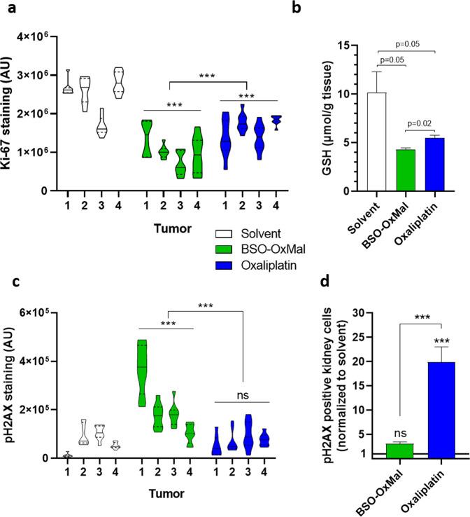
Clinical efficacy of oxaliplatin is frequently limited by severe adverse effects and therapy resistance. Acquired insensitivity to oxaliplatin is, at least in part, associated with elevated levels of glutathione (GSH). In this study we report on an oxaliplatin-based platinum(IV) prodrug, which releases L-buthionine-S,R-sulfoximine (BSO), an inhibitor of glutamate-cysteine ligase, the rate-limiting enzyme in GSH biosynthesis. Two complexes bearing either acetate (BSO-OxOAc) or an albumin-binding maleimide (BSO-OxMal) as second axial ligand were synthesized and characterized. The in vitro anticancer activity of BSO-OxOAc was massively reduced in comparison to oxaliplatin, proving its prodrug nature. Nevertheless, the markedly lower intracellular oxaliplatin uptake in resistant HCT116/OxR cells was widely overcome by BSO-OxOAc resulting in distinctly reduced resistance levels. Platinum accumulation in organs of a colorectal cancer mouse model revealed higher tumor selectivity of BSO-OxMal as compared to oxaliplatin. This corresponded with increased antitumor activity, resulting in significantly enhanced overall survival. BSO-OxMal-treated tumors exhibited reduced GSH levels, proliferative activity and enhanced DNA damage (pH2AX) compared to oxaliplatin. Conversely, pH2AX staining especially in kidney cells was distinctly increased by oxaliplatin but not by BSO-OxMal. Taken together, our data provide compelling evidence for enhanced tumor specificity of the oxaliplatin(IV)/BSO prodrug.

摘要

奥沙利铂的临床疗效常常受到严重不良反应和治疗耐药性的限制。对奥沙利铂产生的获得性不敏感性至少部分与谷胱甘肽(GSH)水平升高有关。在本研究中,我们报道了一种基于奥沙利铂的铂(IV)前药,它可释放L-丁硫氨酸-S,R-亚砜亚胺(BSO),这是一种谷氨酸-半胱氨酸连接酶的抑制剂,而谷氨酸-半胱氨酸连接酶是GSH生物合成中的限速酶。合成并表征了两种分别带有乙酸盐(BSO-OxOAc)或白蛋白结合马来酰亚胺(BSO-OxMal)作为第二轴向配体的配合物。与奥沙利铂相比,BSO-OxOAc的体外抗癌活性大幅降低,证明了其前药性质。然而,BSO-OxOAc广泛克服了耐药的HCT116/OxR细胞中细胞内奥沙利铂摄取明显较低的问题,导致耐药水平显著降低。在结直肠癌小鼠模型的器官中铂的积累显示,与奥沙利铂相比,BSO-OxMal具有更高的肿瘤选择性。这与抗肿瘤活性的增加相对应,导致总体生存期显著延长。与奥沙利铂相比,经BSO-OxMal处理的肿瘤显示GSH水平降低、增殖活性降低以及DNA损伤(pH2AX)增强。相反,奥沙利铂可使尤其是肾细胞中的pH2AX染色明显增加,但BSO-OxMal则不会。综上所述,我们的数据为奥沙利铂(IV)/BSO前药增强的肿瘤特异性提供了有力证据。

https://cdn.ncbi.nlm.nih.gov/pmc/blobs/b88a/9814792/10141e1f7c85/42004_2022_661_Fig1_HTML.jpg

文献AI研究员

20分钟写一篇综述,助力文献阅读效率提升50倍。

立即体验

用中文搜PubMed

大模型驱动的PubMed中文搜索引擎

马上搜索

文档翻译

学术文献翻译模型,支持多种主流文档格式。

立即体验