Suppr超能文献

SENP3促进肿瘤进展,是三阴性乳腺癌中的一种新型预后生物标志物。

SENP3 promotes tumor progression and is a novel prognostic biomarker in triple-negative breast cancer.

作者信息

Zhu Youzhi, Zhang Jiasheng, Yu Liangfei, Xu Sunwang, Chen Ling, Wu Kunlin, Kong Lingjun, Lin Wei, Xue Jiajie, Wang Qingshui, Lin Yao, Chen Xiangjin

机构信息

Department of Thyroid and Breast Surgery, The First Affiliated Hospital of Fujian Medical University, Fuzhou, China.

Department of Breast Surgery, the First Hospital of Fuzhou, Fuzhou, China.

出版信息

Front Oncol. 2023 Jan 9;12:972969. doi: 10.3389/fonc.2022.972969. eCollection 2022.

Abstract

BACKGROUND

The clinical outcome of triple-negative breast cancer (TNBC) is poor. Finding more targets for the treatment of TNBC is an urgent need. SENPs are SUMO-specific proteins that play an important role in SUMO modification. Among several tumor types, SENPs have been identified as relevant biomarkers for progression and prognosis. The role of SENPs in TNBC is not yet clear.

METHODS

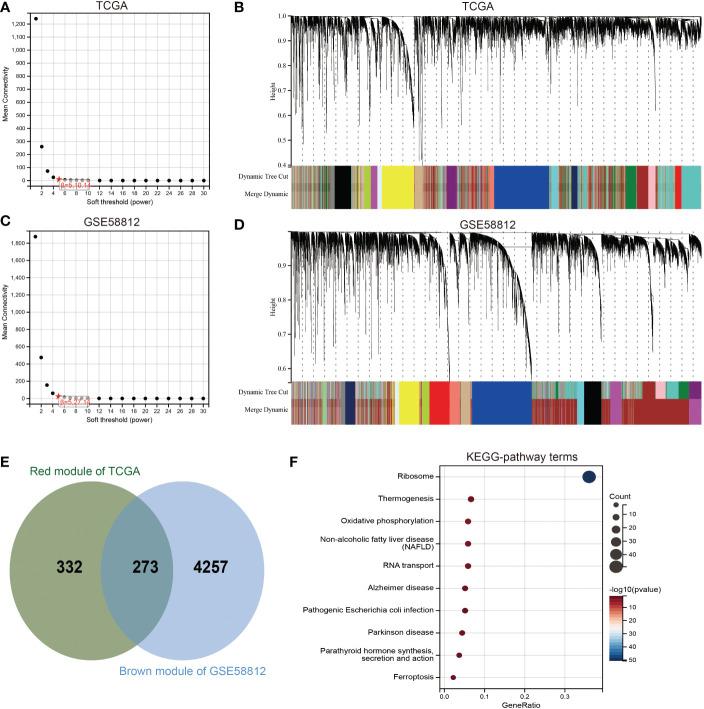
The expression and prognosis of SENPs in TNBC were analyzed by TCGA and GEO data. SENP3 coexpression regulatory networks were determined by weighted gene coexpression network analysis (WGCNA). Least absolute shrinkage and selection operator (LASSO) and Cox univariate analyses were used to develop a risk signature based on genes associated with SENP3. A time-dependent receiver operating characteristic (ROC) analysis was employed to evaluate a risk signature's predictive accuracy and sensitivity. Moreover, a nomogram was constructed to facilitate clinical application.

RESULTS

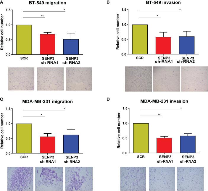
The prognostic and expression effects of SENP family genes were validated using the TCGA and GEO databases. SENP3 was found to be the only gene in the SENP family that was highly expressed and associated with an unfavorable prognosis in TNBC patients. Cell functional experiments showed that knockdown of SENP3 leads to growth, invasion, and migration inhibition of TNBC cells By using WGCNA, 273 SENP3-related genes were identified. Finally, 11 SENP3-related genes were obtained from Cox univariate analysis and LASSO regression. Based on this, a prognostic risk prediction model was established. The risk signature of SENP3-related genes was verified as an independent prognostic marker for TNBC patients.

CONCLUSION

Among SENP family genes, we found that SENP3 was overexpressed in TNBC and associated with a worse prognosis. SENP3 knockdown can inhibit tumor proliferation, invasion, and migration. In TNBC patients, a risk signature based on the expression of 11 SENP3-related genes may improve prognosis prediction. The established risk markers may be promising prognostic biomarkers that can guide the individualized treatment of TNBC patients.

摘要

背景

三阴性乳腺癌(TNBC)的临床预后较差。寻找更多TNBC的治疗靶点迫在眉睫。SENPs是SUMO特异性蛋白,在SUMO修饰中起重要作用。在几种肿瘤类型中,SENPs已被确定为与进展和预后相关的生物标志物。SENPs在TNBC中的作用尚不清楚。

方法

通过TCGA和GEO数据分析SENPs在TNBC中的表达和预后。通过加权基因共表达网络分析(WGCNA)确定SENP3共表达调控网络。使用最小绝对收缩和选择算子(LASSO)和Cox单变量分析,基于与SENP3相关的基因开发风险特征。采用时间依赖性受试者工作特征(ROC)分析来评估风险特征的预测准确性和敏感性。此外,构建列线图以促进临床应用。

结果

使用TCGA和GEO数据库验证了SENP家族基因的预后和表达影响。发现SENP3是SENP家族中唯一在TNBC患者中高表达且与不良预后相关的基因。细胞功能实验表明,敲低SENP3可导致TNBC细胞的生长、侵袭和迁移受到抑制。通过WGCNA,鉴定出273个与SENP3相关的基因。最后,通过Cox单变量分析和LASSO回归获得了11个与SENP3相关的基因。基于此,建立了预后风险预测模型。SENP3相关基因的风险特征被验证为TNBC患者的独立预后标志物。

结论

在SENP家族基因中,我们发现SENP3在TNBC中过表达且与较差的预后相关。敲低SENP3可抑制肿瘤增殖、侵袭和迁移。在TNBC患者中,基于11个与SENP3相关基因表达的风险特征可能改善预后预测。所建立的风险标志物可能是有前景的预后生物标志物,可指导TNBC患者的个体化治疗。

https://cdn.ncbi.nlm.nih.gov/pmc/blobs/9126/9868814/616ab18d1774/fonc-12-972969-g001.jpg

文献AI研究员

20分钟写一篇综述,助力文献阅读效率提升50倍。

立即体验

用中文搜PubMed

大模型驱动的PubMed中文搜索引擎

马上搜索

文档翻译

学术文献翻译模型,支持多种主流文档格式。

立即体验