Suppr超能文献

桑根酮A通过恢复受损的自噬和抑制MAPK/NF-κB/PI3K-AKT-mTOR信号通路来减轻骨关节炎。

Mulberroside A alleviates osteoarthritis via restoring impaired autophagy and suppressing MAPK/NF-κB/PI3K-AKT-mTOR signaling pathways.

作者信息

Lu Rui, Wei Zhenni, Wang Zhenggang, Xu Shimeng, Sun Kai, Cheng Peng, Huang Xiaojian, You Hongbo, Guo Fengjing, Liang Shuang, Chen An-Min

机构信息

Department of Orthopedics, Tongji Hospital, Tongji Medical College, Huazhong University of Science and Technology, Wuhan 430030, China.

Wuhan Institute of Biological Products, Co. Ltd, Wuhan 430207, China.

出版信息

iScience. 2023 Jan 5;26(2):105936. doi: 10.1016/j.isci.2023.105936. eCollection 2023 Feb 17.

Abstract

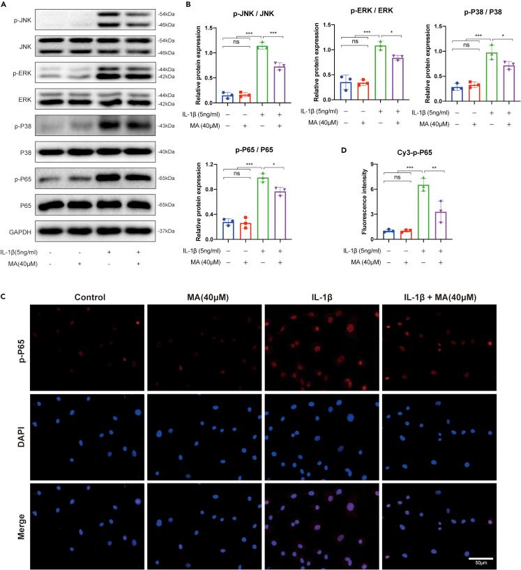
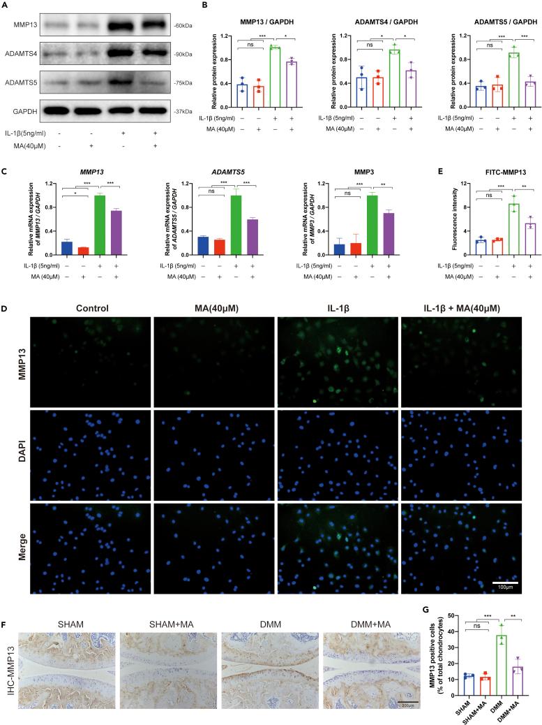
Osteoarthritis (OA) is a trauma-/age-related degenerative disease characterized by chronic inflammation as one of its pathogenic mechanisms. Mulberroside A (MA), a natural bioactive withanolide, demonstrates anti-inflammatory properties in various diseases; however, little is known about the effect of MA on OA. We aim to examine the role of MA on OA and to identify the potential mechanisms through which it protects articular cartilage. , MA improved inflammatory response, anabolism, and catabolism in IL-1β-induced OA chondrocytes. The chondroprotective effects of MA were attributed to suppressing the MAPK, NF-κB, and PI3K-AKT-mTOR signaling pathways, as well as promoting the autophagy process. , intra-articular injection of MA reduced the cartilage destruction and reversed the change of anabolic and catabolic-related proteins in destabilized medial meniscus (DMM)-induced OA models. Thus, the study indicates that MA exhibits a chondroprotective effect and might be a promising agent for OA treatment.

摘要

骨关节炎(OA)是一种与创伤/年龄相关的退行性疾病,其致病机制之一是慢性炎症。Mulberroside A(MA)是一种天然生物活性醉茄内酯,在多种疾病中具有抗炎特性;然而,关于MA对OA的影响知之甚少。我们旨在研究MA在OA中的作用,并确定其保护关节软骨的潜在机制。MA改善了白细胞介素-1β诱导的OA软骨细胞中的炎症反应、合成代谢和分解代谢。MA的软骨保护作用归因于抑制丝裂原活化蛋白激酶(MAPK)、核因子κB(NF-κB)和磷脂酰肌醇-3激酶-蛋白激酶B-哺乳动物雷帕霉素靶蛋白(PI3K-AKT-mTOR)信号通路,以及促进自噬过程。关节内注射MA减少了不稳定内侧半月板(DMM)诱导的OA模型中的软骨破坏,并逆转了合成代谢和分解代谢相关蛋白的变化。因此,该研究表明MA具有软骨保护作用,可能是一种有前途的OA治疗药物。

https://cdn.ncbi.nlm.nih.gov/pmc/blobs/ddd1/9868682/0ca686f3ca53/fx1.jpg

文献AI研究员

20分钟写一篇综述,助力文献阅读效率提升50倍。

立即体验

用中文搜PubMed

大模型驱动的PubMed中文搜索引擎

马上搜索

文档翻译

学术文献翻译模型,支持多种主流文档格式。

立即体验