Suppr超能文献

细胞内钙水平的变化通过脑脊液途径由反义寡核苷酸引起急性神经毒性。

Change of intracellular calcium level causes acute neurotoxicity by antisense oligonucleotides via CSF route.

作者信息

Jia Chunyan, Lei Mon Su Su, Yang Ying, Katsuyama Maho, Yoshida-Tanaka Kie, Nagata Tetsuya, Yoshioka Kotaro, Yokota Takanori

机构信息

Department of Neurology and Neurological Science, Graduate School of Medical and Dental Sciences, Tokyo Medical and Dental University, Tokyo 113-8519, Japan.

Center for Brain Integration Research, Tokyo Medical and Dental University, Tokyo 113-8519, Japan.

出版信息

Mol Ther Nucleic Acids. 2022 Dec 23;31:182-196. doi: 10.1016/j.omtn.2022.12.010. eCollection 2023 Mar 14.

Abstract

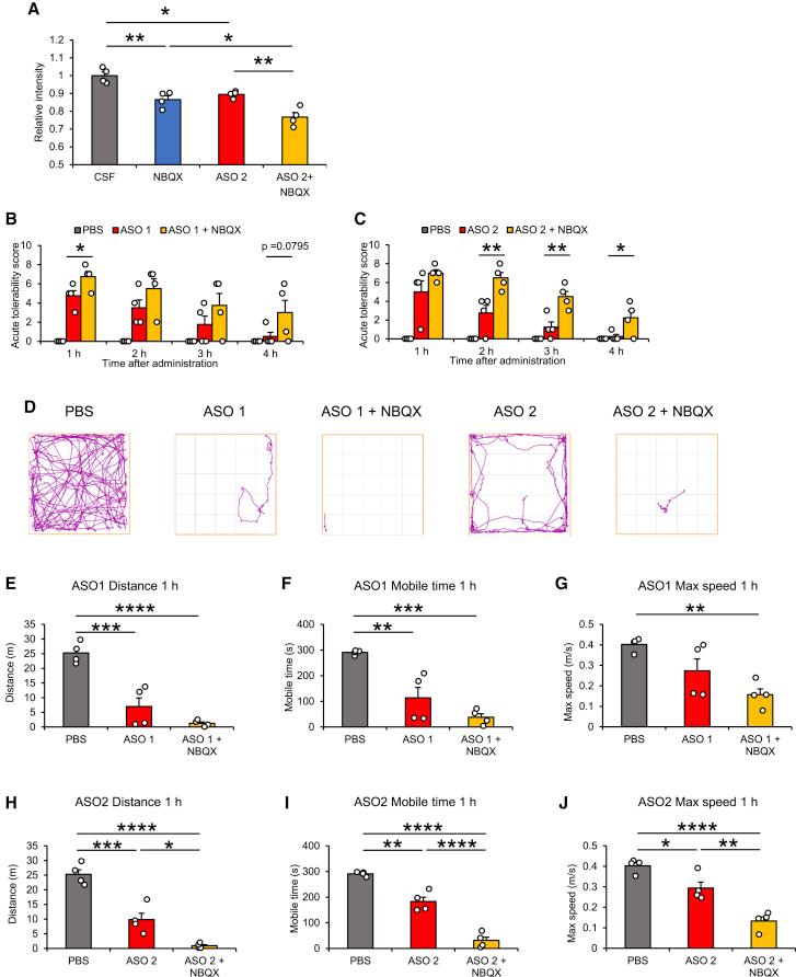
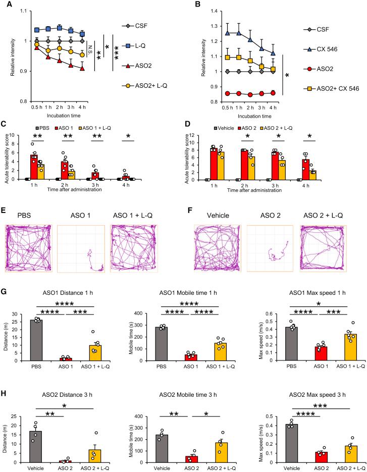
Antisense oligonucleotides (ASOs) are promising therapeutics for intractable central nervous system (CNS) diseases. For this clinical application, neurotoxicity is one of the critical limitations. Therefore, an evaluation of this neurotoxicity from a behavioral perspective is important to reveal symptomatic dysfunction of the CNS and elucidate the underlying molecular mechanism. We here exploited a behavioral analysis method to categorize and quantify the acute neurotoxicity of mice administered with toxic ASOs via intracerebroventricular injection. The toxic ASOs were found to reduce consciousness and locomotor function in mice in a dose-dependent manner. Mechanistically, we analyzed the effects of modulators against receptors or channels, which regulate calcium influx of neurons, on the ASO neurotoxicity. Modulators promoting calcium influx mitigated, whereas those hindering calcium influx increased, neurotoxicity of ASOs in mice. In an assay to evaluate intracellular free calcium levels using rat primary cortical neurons, toxic ASOs reduced the calcium levels. The findings of this study demonstrated the behavioral characteristics of ASO-induced neurotoxicity and revealed that changes in intracellular free calcium levels are a part of the mechanism underlying the neurotoxic effects of ASO.

摘要

反义寡核苷酸(ASO)是治疗难治性中枢神经系统(CNS)疾病的有前景的疗法。对于这种临床应用,神经毒性是关键限制之一。因此,从行为学角度评估这种神经毒性对于揭示中枢神经系统的症状性功能障碍和阐明潜在的分子机制很重要。我们在此采用一种行为分析方法,对通过脑室内注射给予毒性ASO的小鼠的急性神经毒性进行分类和量化。发现毒性ASO以剂量依赖性方式降低小鼠的意识和运动功能。从机制上讲,我们分析了针对调节神经元钙内流的受体或通道的调节剂对ASO神经毒性的影响。促进钙内流的调节剂减轻了ASO对小鼠的神经毒性,而阻碍钙内流的调节剂则增加了ASO的神经毒性。在一项使用大鼠原代皮质神经元评估细胞内游离钙水平的实验中,毒性ASO降低了钙水平。本研究结果证明了ASO诱导的神经毒性的行为特征,并揭示细胞内游离钙水平的变化是ASO神经毒性作用潜在机制的一部分。

https://cdn.ncbi.nlm.nih.gov/pmc/blobs/1d71/9843489/0661fe8f4d61/fx1.jpg

文献AI研究员

20分钟写一篇综述,助力文献阅读效率提升50倍。

立即体验

用中文搜PubMed

大模型驱动的PubMed中文搜索引擎

马上搜索

文档翻译

学术文献翻译模型,支持多种主流文档格式。

立即体验