Suppr超能文献

通过在制剂中添加钙和镁来预防中枢神经系统治疗性寡核苷酸的急性神经毒性。

Preventing acute neurotoxicity of CNS therapeutic oligonucleotides with the addition of Ca and Mg in the formulation.

作者信息

Miller Rachael, Paquette Joseph, Barker Alexandra, Sapp Ellen, McHugh Nicholas, Bramato Brianna, Yamada Nozomi, Alterman Julia, Echeveria Dimas, Yamada Ken, Watts Jonathan, Anaclet Christelle, DiFiglia Marian, Khvorova Anastasia, Aronin Neil

机构信息

RNA Therapeutics Institute, University of Massachusetts Chan Medical School, 368 Plantation Street, Worcester, MA 01605, USA.

Department of Medicine, University of Massachusetts Chan Medical School, 368 Plantation Street, Worcester, MA 01605, USA.

出版信息

Mol Ther Nucleic Acids. 2024 Oct 15;35(4):102359. doi: 10.1016/j.omtn.2024.102359. eCollection 2024 Dec 10.

Abstract

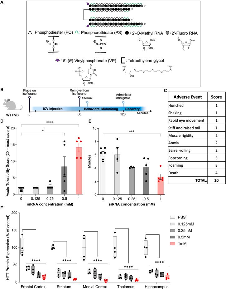
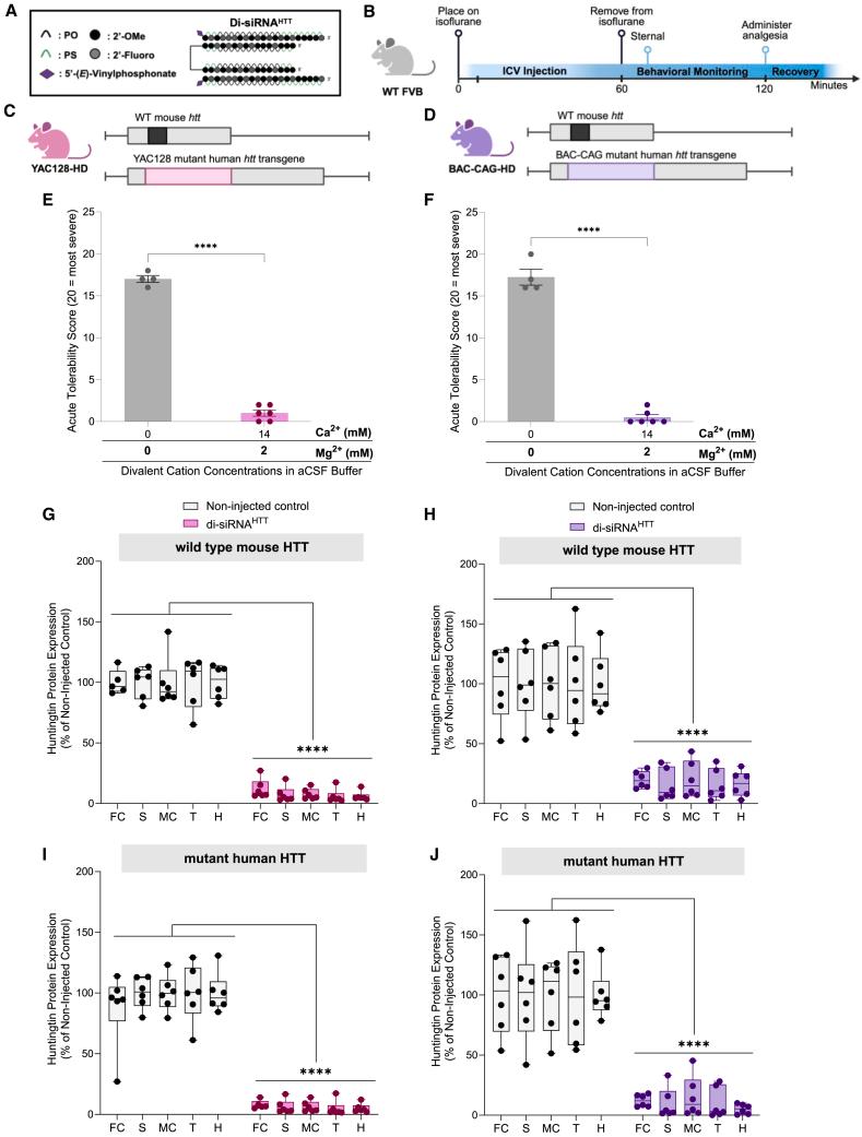
Oligonucleotide therapeutics (ASOs and siRNAs) have been explored for modulation of gene expression in the central nervous system (CNS), with several drugs approved and many in clinical evaluation. Administration of highly concentrated oligonucleotides to the CNS can induce acute neurotoxicity. We demonstrate that delivery of concentrated oligonucleotides to the CSF in awake mice induces acute toxicity, observable within seconds of injection. Electroencephalography and electromyography in awake mice demonstrated seizures. Using ion chromatography, we show that siRNAs can tightly bind Ca and Mg up to molar equivalents of the phosphodiester/phosphorothioate bonds independently of the structure or phosphorothioate content. Optimization of the formulation by adding high concentrations (above biological levels) of divalent cations (Ca alone, Mg alone, or Ca and Mg) prevents seizures with no impact on the distribution or efficacy of the oligonucleotide. The data here establish the importance of adding Ca and Mg to the formulation for the safety of CNS administration of therapeutic oligonucleotides.

摘要

寡核苷酸疗法(反义寡核苷酸和小干扰RNA)已被用于调节中枢神经系统(CNS)中的基因表达,有几种药物已获批准,许多药物正在进行临床评估。向中枢神经系统施用高浓度的寡核苷酸可诱发急性神经毒性。我们证明,在清醒小鼠中将浓缩的寡核苷酸递送至脑脊液会诱发急性毒性,在注射后数秒内即可观察到。清醒小鼠的脑电图和肌电图显示有癫痫发作。使用离子色谱法,我们表明小干扰RNA可以独立于结构或硫代磷酸酯含量,与磷酸二酯/硫代磷酸酯键的摩尔当量紧密结合钙和镁。通过添加高浓度(高于生物学水平)的二价阳离子(单独的钙、单独的镁或钙和镁)来优化制剂可预防癫痫发作,且对寡核苷酸的分布或功效没有影响。此处的数据确立了在制剂中添加钙和镁对于治疗性寡核苷酸中枢神经系统给药安全性的重要性。

https://cdn.ncbi.nlm.nih.gov/pmc/blobs/10d7/11567125/5d86acd71fce/fx1.jpg

文献AI研究员

20分钟写一篇综述,助力文献阅读效率提升50倍。

立即体验

用中文搜PubMed

大模型驱动的PubMed中文搜索引擎

马上搜索

文档翻译

学术文献翻译模型,支持多种主流文档格式。

立即体验