Suppr超能文献

ACSS2 介导的 NF-κB 激活促进人胰腺癌细胞的碱细胞凋亡。

ACSS2-mediated NF-κB activation promotes alkaliptosis in human pancreatic cancer cells.

机构信息

The DAMP Laboratory, Third Affiliated Hospital of Guangzhou Medical University, Guangzhou, 510120, Guangdong, China.

Department of Surgery, UT Southwestern Medical Center, Dallas, TX, 75390, USA.

出版信息

Sci Rep. 2023 Jan 27;13(1):1483. doi: 10.1038/s41598-023-28261-4.

Abstract

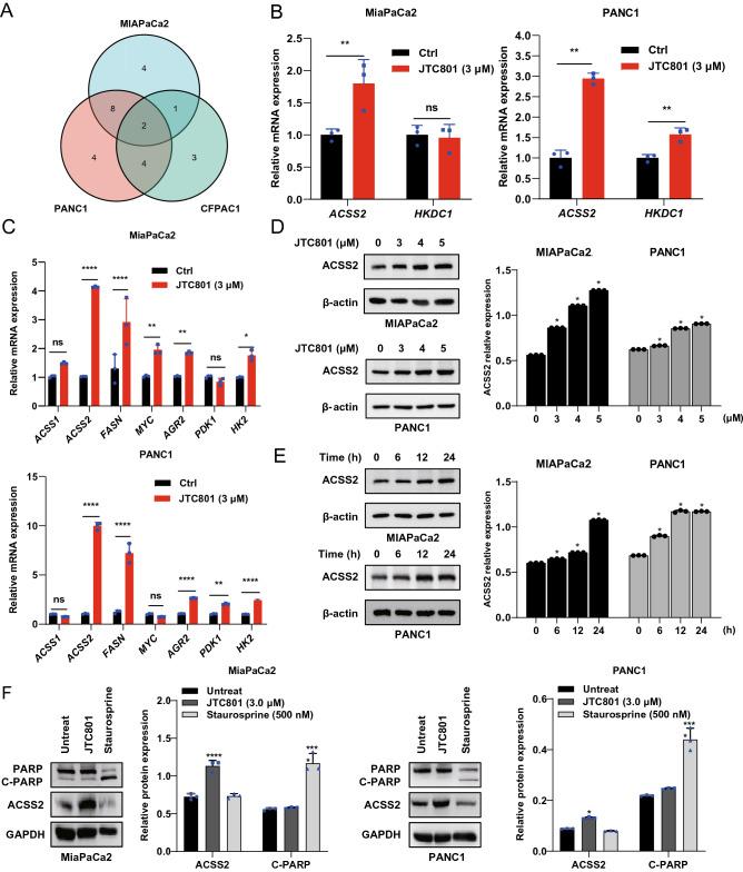
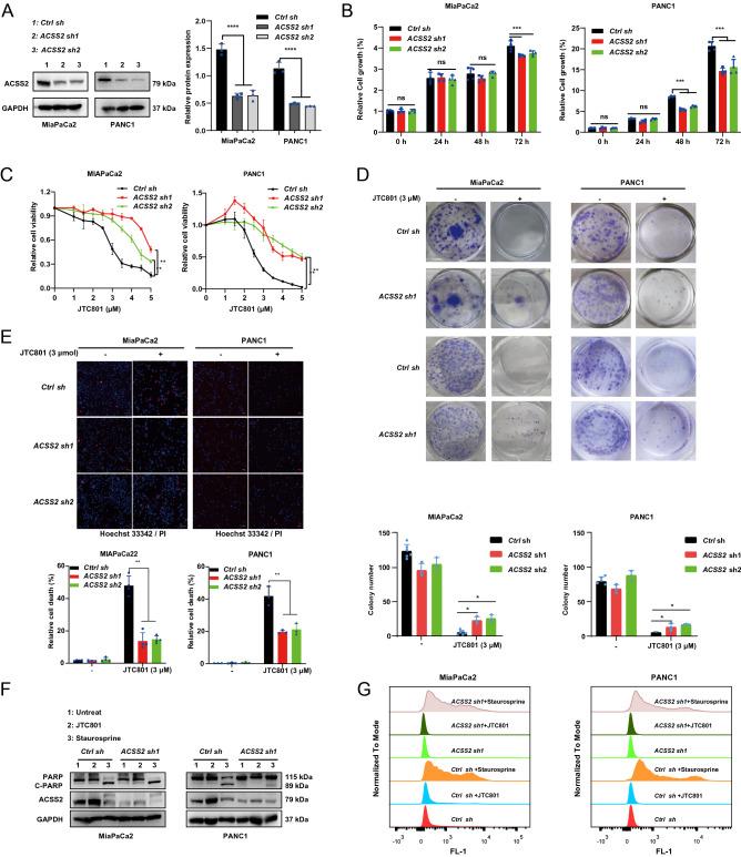
Alkaliptosis is a recently discovered type of pH-dependent cell death used for tumor therapy. However, its underlying molecular mechanisms and regulatory networks are largely unknown. Here, we report that the acetate-activating enzyme acetyl-CoA short-chain synthase family member 2 (ACSS2) is a positive regulator of alkaliptosis in human pancreatic ductal adenocarcinoma (PDAC) cells. Using qPCR and western blot analysis, we found that the mRNA and protein expression of ACSS2 was upregulated in human PDAC cell lines (PANC1 and MiaPaCa2) in response to the classic alkaliptosis activator JTC801. Consequently, the knockdown of ACSS2 by shRNAs inhibited JTC801-induced cell death in PDAC cells, and was accompanied by an increase in cell clone formation and a decrease in intracellular pH. Mechanically, ACSS2-mediated acetyl-coenzyme A production and subsequent histone acetylation contributed to NF-κB-dependent CA9 downregulation, and this effect was enhanced by the histone deacetylase inhibitor trichostatin A. These findings may provide new insights for understanding the metabolic basis of alkaliptosis and establish a potential strategy for PDAC treatment.

摘要

碱细胞死亡是一种新近发现的依赖 pH 值的细胞死亡类型,可用于肿瘤治疗。然而,其潜在的分子机制和调控网络在很大程度上尚不清楚。在这里,我们报告说,乙酰辅酶 A 短链合成酶家族成员 2(ACSS2)是人类胰腺导管腺癌(PDAC)细胞中碱细胞死亡的正调节剂。通过 qPCR 和 Western blot 分析,我们发现,在经典碱细胞死亡激活剂 JTC801 的作用下,ACSS2 的 mRNA 和蛋白表达在人 PDAC 细胞系(PANC1 和 MiaPaCa2)中上调。因此,shRNA 敲低 ACSS2 抑制了 PDAC 细胞中 JTC801 诱导的细胞死亡,同时伴随着细胞克隆形成增加和细胞内 pH 值降低。在机制上,ACSS2 介导的乙酰辅酶 A 产生和随后的组蛋白乙酰化有助于 NF-κB 依赖性 CA9 的下调,而组蛋白去乙酰化酶抑制剂曲古抑菌素 A 增强了这种作用。这些发现可能为理解碱细胞死亡的代谢基础提供新的见解,并为 PDAC 的治疗建立一种潜在的策略。

https://cdn.ncbi.nlm.nih.gov/pmc/blobs/b530/9883393/9535bea638be/41598_2023_28261_Fig1_HTML.jpg

文献AI研究员

20分钟写一篇综述,助力文献阅读效率提升50倍。

立即体验

用中文搜PubMed

大模型驱动的PubMed中文搜索引擎

马上搜索

文档翻译

学术文献翻译模型,支持多种主流文档格式。

立即体验