Suppr超能文献

皮肤中乙酰辅酶A的合成是全身脂质稳态的关键决定因素。

Acetyl-CoA synthesis in the skin is a key determinant of systemic lipid homeostasis.

作者信息

Nguyen Phuong T T, Shiue Mia, Kuprasertkul Nina, Costa-Pinheiro Pedro, Izzo Luke T, Pinheiro Laura V, Affronti Hayley A, Gugiu Gabriel, Ghaisas Shivani, Liu Joyce Y, Harris Jordan C, Bradley Charles W, Seykora John T, Yang Xiaolu, Kambayashi Taku, Mesaros Clementina, Capell Brian C, Wellen Kathryn E

机构信息

Department of Cancer Biology, University of Pennsylvania, Philadelphia, PA, USA; Abramson Family Cancer Research Institute, University of Pennsylvania, Philadelphia, PA, USA; Neuroscience Graduate Group, University of Pennsylvania, Philadelphia, PA, USA.

Department of Cancer Biology, University of Pennsylvania, Philadelphia, PA, USA; Abramson Family Cancer Research Institute, University of Pennsylvania, Philadelphia, PA, USA.

出版信息

Cell Rep. 2025 Feb 25;44(2):115284. doi: 10.1016/j.celrep.2025.115284. Epub 2025 Feb 10.

Abstract

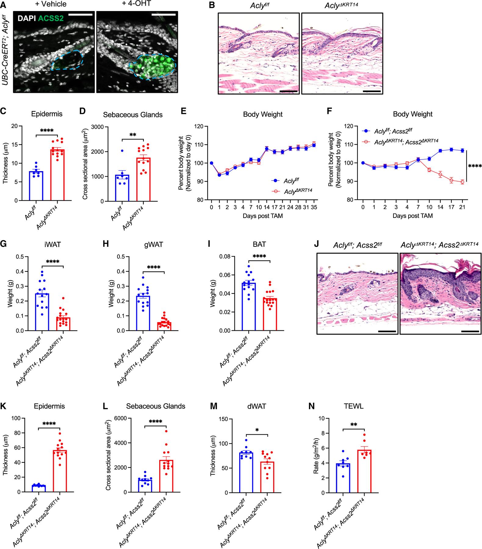
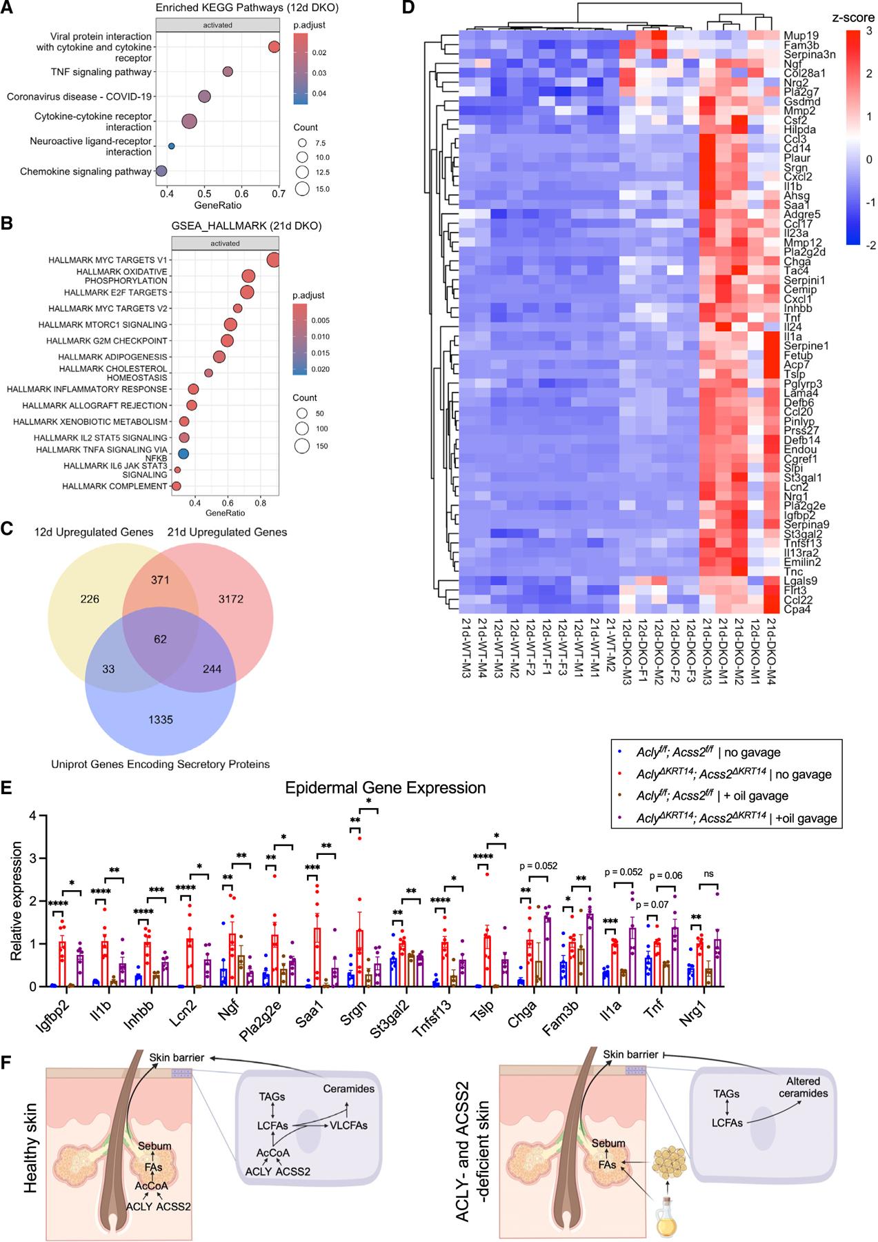
ATP-citrate lyase (ACLY) generates cytosolic acetyl-coenzyme A (acetyl-CoA) for lipid synthesis and is a promising therapeutic target in diseases with altered lipid metabolism. Here, we developed inducible whole-body Acly-knockout mice to determine the requirement for ACLY in normal tissue functions, uncovering its crucial role in skin homeostasis. ACLY-deficient skin upregulates the acetyl-CoA synthetase ACSS2; deletion of both Acly and Acss2 from the skin exacerbates skin abnormalities, with differential effects on two major lipid-producing skin compartments. While the epidermis is depleted of barrier lipids, the sebaceous glands increase production of sebum, supplied at least in part by circulating fatty acids and coinciding with adipose lipolysis and fat depletion. Dietary fat supplementation further boosts sebum production and partially rescues both the lipoatrophy and the aberrant skin phenotypes. The data establish a critical role for cytosolic acetyl-CoA synthesis in maintaining skin barrier integrity and highlight the skin as a key organ in systemic lipid regulation.

摘要

ATP-柠檬酸裂解酶(ACLY)为脂质合成生成胞质乙酰辅酶A(乙酰辅酶A),是脂质代谢改变相关疾病中一个有前景的治疗靶点。在此,我们构建了可诱导的全身Acly基因敲除小鼠,以确定ACLY在正常组织功能中的需求,从而揭示其在皮肤稳态中的关键作用。ACLY缺陷型皮肤上调乙酰辅酶A合成酶ACSS2;皮肤中同时缺失Acly和Acss2会加剧皮肤异常,对两个主要的皮肤脂质生成区室有不同影响。虽然表皮的屏障脂质减少,但皮脂腺会增加皮脂分泌,这至少部分由循环脂肪酸提供,与脂肪组织脂解和脂肪消耗同时发生。补充膳食脂肪可进一步促进皮脂分泌,并部分挽救脂肪萎缩和异常皮肤表型。这些数据确立了胞质乙酰辅酶A合成在维持皮肤屏障完整性中的关键作用,并突出了皮肤作为全身脂质调节关键器官的地位。

https://cdn.ncbi.nlm.nih.gov/pmc/blobs/1761/12010789/bc62e40aaa50/nihms-2060936-f0002.jpg

文献AI研究员

20分钟写一篇综述,助力文献阅读效率提升50倍。

立即体验

用中文搜PubMed

大模型驱动的PubMed中文搜索引擎

马上搜索

文档翻译

学术文献翻译模型,支持多种主流文档格式。

立即体验