Suppr超能文献

慢性淋巴细胞白血病中多功能CD26⁺CD8⁺ T细胞库的耗竭

Depletion of polyfunctional CD26CD8 T cells repertoire in chronic lymphocytic leukemia.

作者信息

Bozorgmehr Najmeh, Hnatiuk Mark, Peters Anthea C, Elahi Shokrollah

机构信息

School of Dentistry, Division of Foundational Sciences, University of Alberta, Edmonton, AB, T6G 2E1, Canada.

Depatment of Medicine Division of Hematology, University of Alberta, Edmonton, AB, T6G 2E1, Canada.

出版信息

Exp Hematol Oncol. 2023 Jan 27;12(1):13. doi: 10.1186/s40164-023-00375-5.

Abstract

BACKGROUND

CD8 T cells play an essential role against tumors but the role of human CD8CD26 T cell subset against tumors, in particular, haematological cancers such as chronic lymphocytic leukemia (CLL) remains unknown. Although CD4CD26 T cells are considered for adoptive cancer immunotherapy, the role of CD8CD26 T cells is ill-defined. Therefore, further studies are required to better determine the role of CD8CD26 T cells in solid tumors and haematological cancers.

METHODS

We studied 55 CLL and 44 age-sex-matched healthy controls (HCs). The expression of CD26 on different T cell subsets (e.g. naïve, memory, effector, and etc.) was analyzed. Also, functional properties of CD8CD26 and CD8CD26 T cells were evaluated. Finally, the plasma cytokine/chemokine and Galectin-9 (Gal-9) levels were examined.

RESULTS

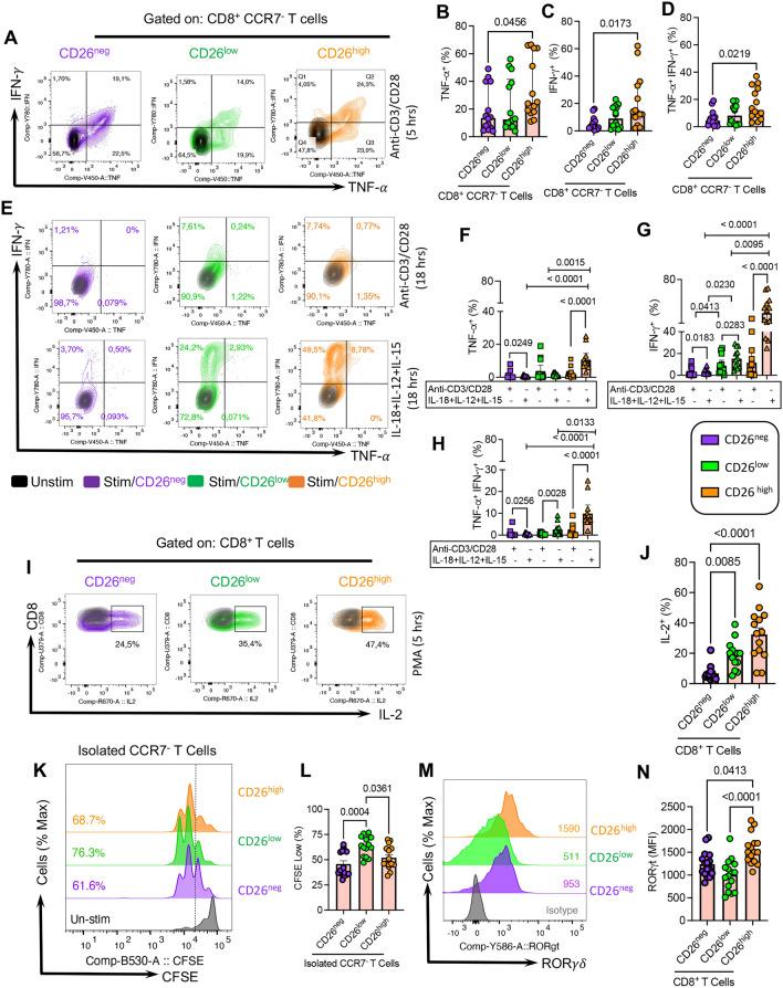
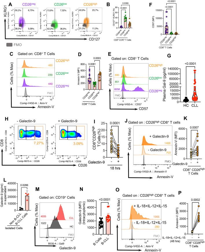
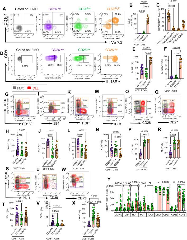
CD26 expression identifies three CD8 T cell subsets with distinct immunological properties. While CD26CD8 T cells are mainly transitional, effector memory and effectors, CD26CD8 T cells are mainly naïve, stem cell, and central memory but CD26 T cells are differentiated to transitional and effector memory. CD26CD8 T cells are significantly reduced in CLL patients versus HCs. CD26 cells are enriched with Mucosal Associated Invariant T (MAIT) cells co-expressing CD161TVα7.2 and IL-18Rα. Also, CD26 cells have a rich chemokine receptor profile (e.g. CCR5 and CCR6), profound cytokine (TNF-α, IFN-γ, and IL-2), and cytolytic molecules (Granzyme B, K, and perforin) expression upon stimulation. CD26 and CD26 T cells exhibit significantly lower frequencies of CD160, 2B4, TIGIT, ICOS, CD39, and PD-1 but higher levels of CD27, CD28, and CD73 versus CD26 cells. To understand the mechanism linked to CD26 depletion, we found that malignant B cells by shedding Galectin-9 (Gal-9) contribute to the elevation of plasma Gal-9 in CLL patients. In turn, Gal-9 and the inflammatory milieu (IL-18, IL-12, and IL-15) in CLL patients contribute to increased apoptosis of CD26 T cells.

CONCLUSIONS

Our results demonstrate that CD26 T cells possess a natural polyfunctionality to traffic and exhibit effector functions and resist exhaustion. Therefore, they can be proposed for adoptive cancer immunotherapy. Finally, neutralizing and/or inhibiting Gal-9 may preserve CD26CD8 T cells in CLL.

摘要

背景

CD8⁺ T细胞在抗肿瘤过程中发挥着重要作用,但人类CD8⁺CD26⁺ T细胞亚群在抗肿瘤,尤其是在慢性淋巴细胞白血病(CLL)等血液系统癌症中的作用仍不清楚。尽管CD4⁺CD26⁺ T细胞被考虑用于过继性癌症免疫治疗,但CD8⁺CD26⁺ T细胞的作用尚不明确。因此,需要进一步研究以更好地确定CD8⁺CD26⁺ T细胞在实体瘤和血液系统癌症中的作用。

方法

我们研究了55例CLL患者和44例年龄及性别匹配的健康对照(HCs)。分析了不同T细胞亚群(如初始、记忆、效应等)上CD26的表达。此外,还评估了CD8⁺CD26⁺和CD8⁺CD26⁻ T细胞的功能特性。最后,检测了血浆细胞因子/趋化因子和半乳糖凝集素-9(Gal-9)水平。

结果

CD26的表达确定了三个具有不同免疫特性的CD8⁺ T细胞亚群。虽然CD26⁺CD8⁺ T细胞主要是过渡性、效应记忆和效应性的,但CD26⁻CD8⁺ T细胞主要是初始、干细胞和中枢记忆性的,而CD26⁻ T细胞则分化为过渡性和效应记忆性。与HCs相比,CLL患者中CD26⁺CD8⁺ T细胞显著减少。CD26⁻细胞富含共表达CD161⁺TCRVα7.2和IL-18Rα的黏膜相关恒定T(MAIT)细胞。此外,CD26⁻细胞具有丰富的趋化因子受体谱(如CCR5和CCR6),在受到刺激时,细胞因子(TNF-α、IFN-γ和IL-2)以及溶细胞分子(颗粒酶B、K和穿孔素)的表达水平很高。与CD26⁺细胞相比,CD26⁻和CD26⁺ T细胞上CD160、2B4、TIGIT、ICOS、CD39和PD-1的频率显著较低,但CD27、CD28和CD73的水平较高。为了解与CD26⁺细胞耗竭相关的机制,我们发现恶性B细胞通过释放Galectin-9(Gal-9)导致CLL患者血浆Gal-9升高。反过来,CLL患者中的Gal-9和炎症环境(IL-18、IL-12和IL-15)导致CD26⁺ T细胞凋亡增加。

结论

我们的结果表明,CD26⁺ T细胞具有天然的多功能性,能够迁移并表现出效应功能且抵抗耗竭。因此,它们可被用于过继性癌症免疫治疗。最后,中和和/或抑制Gal-9可能会在CLL中保留CD26⁺CD8⁺ T细胞。

https://cdn.ncbi.nlm.nih.gov/pmc/blobs/35ef/9881277/ae98b236e93c/40164_2023_375_Fig1_HTML.jpg

文献AI研究员

20分钟写一篇综述,助力文献阅读效率提升50倍。

立即体验

用中文搜PubMed

大模型驱动的PubMed中文搜索引擎

马上搜索

文档翻译

学术文献翻译模型,支持多种主流文档格式。

立即体验