Suppr超能文献

CD26PD-1 CD8 T 细胞衰竭终末期,并与急性髓系白血病中的白血病进展相关。

CD26PD-1 CD8 T cells are terminally exhausted and associated with leukemia progression in acute myeloid leukemia.

机构信息

Penn State Cancer Institute, Penn State University College of Medicine, Hershey, PA, United States.

Fujian Institute of Hematology, Fujian Provincial Key Laboratory of Hematology, Fujian Medical University Union Hospital, Fujian Medical Center of Hematology, Fuzhou, China.

出版信息

Front Immunol. 2023 Jun 29;14:1169144. doi: 10.3389/fimmu.2023.1169144. eCollection 2023.

Abstract

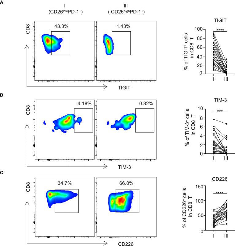
Acute myeloid leukemia (AML) is a devastating blood cancer with poor prognosis. Novel effective treatment is an urgent unmet need. Immunotherapy targeting T cell exhaustion by blocking inhibitory pathways, such as PD-1, is promising in cancer treatment. However, results from clinical studies applying PD-1 blockade to AML patients are largely disappointing. AML is highly heterogeneous. Identification of additional immune regulatory pathways and defining predictive biomarkers for treatment response are crucial to optimize the strategy. CD26 is a marker of T cell activation and involved in multiple immune processes. Here, we performed comprehensive phenotypic and functional analyses on the blood samples collected from AML patients and discovered that CD26PD-1 CD8 T cells were associated with AML progression. Specifically, the percentage of this cell fraction was significantly higher in patients with newly diagnosed AML compared to that in patients achieved completed remission or healthy controls. Our subsequent studies on CD26PD-1 CD8 T cells from AML patients at initial diagnosis demonstrated that this cell population highly expressed inhibitory receptors and displayed impaired cytokine production, indicating an exhaustion status. Importantly, CD26PD-1 CD8 T cells carried features of terminal exhaustion, manifested by higher frequency of T differentiation, increased expression of transcription factors that are observed in terminally exhausted T cells, and high level of intracellular expression of granzyme B and perforin. Our findings suggest a prognostic and predictive value of CD26 in AML, providing pivotal information to optimize the immunotherapy for this devastating cancer.

摘要

急性髓系白血病(AML)是一种预后不良的破坏性血液癌症。新型有效治疗方法是一种迫切需要满足的需求。通过阻断抑制途径(如 PD-1)靶向 T 细胞耗竭的免疫疗法在癌症治疗中很有前景。然而,将 PD-1 阻断应用于 AML 患者的临床研究结果大多令人失望。AML 具有高度异质性。鉴定其他免疫调节途径并定义治疗反应的预测性生物标志物对于优化该策略至关重要。CD26 是 T 细胞激活的标志物,参与多种免疫过程。在这里,我们对 AML 患者采集的血液样本进行了全面的表型和功能分析,发现 CD26PD-1 CD8 T 细胞与 AML 进展相关。具体来说,与完全缓解或健康对照者相比,新诊断 AML 患者中该细胞亚群的比例明显更高。我们随后对 AML 患者初诊时的 CD26PD-1 CD8 T 细胞进行的研究表明,该细胞群体高度表达抑制受体,并表现出细胞因子产生受损的情况,表明处于耗竭状态。重要的是,CD26PD-1 CD8 T 细胞具有终末耗竭的特征,表现为 T 细胞分化频率更高、观察到终末耗尽 T 细胞中表达的转录因子表达增加以及颗粒酶 B 和穿孔素的细胞内表达水平升高。我们的研究结果表明 CD26 在 AML 中具有预后和预测价值,为优化这种破坏性癌症的免疫治疗提供了关键信息。

https://cdn.ncbi.nlm.nih.gov/pmc/blobs/7249/10338956/5c7af50729ab/fimmu-14-1169144-g001.jpg

文献AI研究员

20分钟写一篇综述,助力文献阅读效率提升50倍。

立即体验

用中文搜PubMed

大模型驱动的PubMed中文搜索引擎

马上搜索

文档翻译

学术文献翻译模型,支持多种主流文档格式。

立即体验