Suppr超能文献

通过细胞外囊泡劫持实现自适应肿瘤辅助药物递送的树突状纳米系统。

Dendrimer nanosystems for adaptive tumor-assisted drug delivery via extracellular vesicle hijacking.

机构信息

Aix Marseille Université, CNRS, Centre Interdisciplinaire de Nanoscience de Marseille, UMR 7325, Equipe Labellisée Ligue Contre le Cancer, Marseille, 13288 France.

Centre de Recherche en Cancérologie de Marseille, INSERM U1068, CNRS, UMR 7258, Institut Paoli-Calmettes, Aix Marseille Université, 13273 Marseille, France.

出版信息

Proc Natl Acad Sci U S A. 2023 Feb 14;120(7):e2215308120. doi: 10.1073/pnas.2215308120. Epub 2023 Feb 6.

Abstract

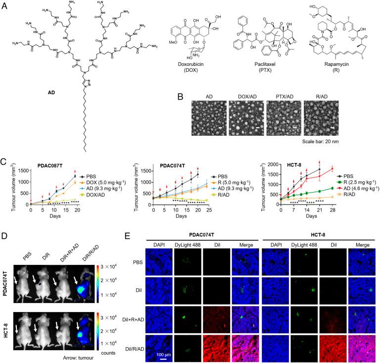
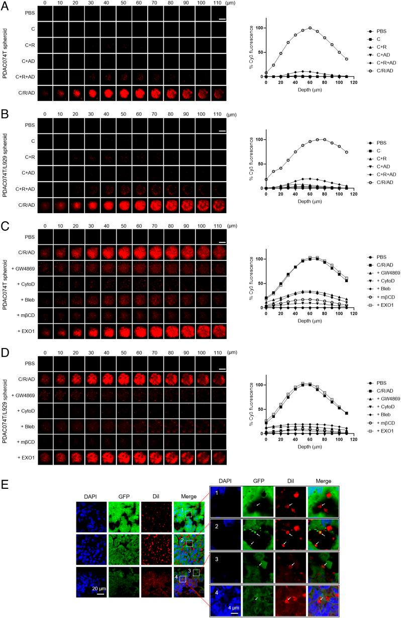
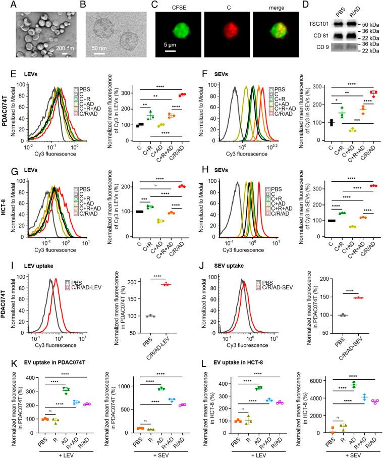
Drug delivery systems (DDSs) that can overcome tumor heterogeneity and achieve deep tumor penetration are challenging to develop yet in high demand for cancer treatment. We report here a DDS based on self-assembling dendrimer nanomicelles for effective and deep tumor penetration via in situ tumor-secreted extracellular vesicles (EVs), an endogenous transport system that evolves with tumor microenvironment. Upon arrival at a tumor, these dendrimer nanomicelles had their payload repackaged by the cells into EVs, which were further transported and internalized by other cells for delivery "in relay." Using pancreatic and colorectal cancer-derived 2D, 3D, and xenograft models, we demonstrated that the in situ-generated EVs mediated intercellular delivery, propagating cargo from cell to cell and deep within the tumor. Our study provides a new perspective on exploiting the intrinsic features of tumors alongside dendrimer supramolecular chemistry to develop smart and effective DDSs to overcome tumor heterogeneity and their evolutive nature thereby improving cancer therapy.

摘要

药物传递系统(DDS)能够克服肿瘤异质性并实现深层肿瘤渗透,这是癌症治疗中极具挑战性且需求极高的目标。我们在此报告了一种基于自组装树状聚合物纳米胶束的 DDS,该系统可通过原位肿瘤分泌的细胞外囊泡(EVs)实现有效和深层肿瘤渗透,EVs 是一种随肿瘤微环境演变的内源性运输系统。这些树状聚合物纳米胶束到达肿瘤部位后,被细胞重新包装成 EVs,然后由其他细胞进一步运输和内化,以进行“接力”式传递。我们使用胰腺和结直肠癌来源的 2D、3D 模型和异种移植模型,证明了原位产生的 EVs 介导了细胞间的传递,使货物在细胞间传递并深入肿瘤内部。我们的研究为利用肿瘤的固有特征以及树状聚合物超分子化学来开发智能且有效的 DDS 以克服肿瘤异质性及其进化特性从而改善癌症治疗提供了新视角。

https://cdn.ncbi.nlm.nih.gov/pmc/blobs/90fc/9963653/238ca292d260/pnas.2215308120fig01.jpg

文献AI研究员

20分钟写一篇综述,助力文献阅读效率提升50倍。

立即体验

用中文搜PubMed

大模型驱动的PubMed中文搜索引擎

马上搜索

文档翻译

学术文献翻译模型,支持多种主流文档格式。

立即体验