Suppr超能文献

寄生虫来源的肽 FhHDM-1 将巨噬细胞代谢重定向至谷氨酰胺分解代谢,以调节促炎反应。

The helminth derived peptide FhHDM-1 redirects macrophage metabolism towards glutaminolysis to regulate the pro-inflammatory response.

机构信息

School of Life Sciences, Faculty of Science, University of Technology Sydney, Ultimo, NSW, Australia.

Lewis Katz School of Medicine, Temple University, Philadelphia, PA, United States.

出版信息

Front Immunol. 2023 Jan 25;14:1018076. doi: 10.3389/fimmu.2023.1018076. eCollection 2023.

Abstract

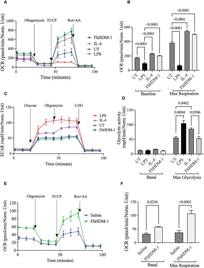
We have previously identified an immune modulating peptide, termed FhHDM-1, within the secretions of the liver fluke, , which is sufficiently potent to prevent the progression of type 1 diabetes and multiple sclerosis in murine models of disease. Here, we have determined that the FhHDM-1 peptide regulates inflammation by reprogramming macrophage metabolism. Specifically, FhHDM-1 switched macrophage metabolism to a dependence on oxidative phosphorylation fuelled by fatty acids and supported by the induction of glutaminolysis. The catabolism of glutamine also resulted in an accumulation of alpha ketoglutarate (α-KG). These changes in metabolic activity were associated with a concomitant reduction in glycolytic flux, and the subsequent decrease in TNF and IL-6 production at the protein level. Interestingly, FhHDM-1 treated macrophages did not express the characteristic genes of an M2 phenotype, thereby indicating the specific regulation of inflammation, as opposed to the induction of an anti-inflammatory phenotype . Use of an inactive derivative of FhHDM-1, which did not modulate macrophage responses, revealed that the regulation of immune responses was dependent on the ability of FhHDM-1 to modulate lysosomal pH. These results identify a novel functional association between the lysosome and mitochondrial metabolism in macrophages, and further highlight the significant therapeutic potential of FhHDM-1 to prevent inflammation.

摘要

我们之前已经在肝片形吸虫的分泌物中鉴定出一种免疫调节肽,称为 FhHDM-1,它在疾病的小鼠模型中具有足够的效力,可以预防 1 型糖尿病和多发性硬化症的进展。在这里,我们已经确定 FhHDM-1 肽通过重新编程巨噬细胞代谢来调节炎症。具体而言,FhHDM-1 将巨噬细胞代谢转变为依赖于脂肪酸驱动的氧化磷酸化,并通过谷氨酰胺分解的诱导来支持。谷氨酰胺的分解代谢也导致α-酮戊二酸(α-KG)的积累。这些代谢活性的变化与糖酵解通量的同时减少以及随后在蛋白质水平上 TNF 和 IL-6 产生的减少相关。有趣的是,用 FhHDM-1 处理的巨噬细胞没有表达 M2 表型的特征基因,这表明炎症是特异性调节的,而不是诱导抗炎表型。使用不能调节巨噬细胞反应的 FhHDM-1 的无活性衍生物表明,免疫反应的调节依赖于 FhHDM-1 调节溶酶体 pH 的能力。这些结果确定了巨噬细胞中溶酶体和线粒体代谢之间的新的功能关联,并进一步强调了 FhHDM-1 预防炎症的重要治疗潜力。

https://cdn.ncbi.nlm.nih.gov/pmc/blobs/d30f/9905698/4a0d1de99c25/fimmu-14-1018076-g001.jpg

文献AI研究员

20分钟写一篇综述,助力文献阅读效率提升50倍。

立即体验

用中文搜PubMed

大模型驱动的PubMed中文搜索引擎

马上搜索

文档翻译

学术文献翻译模型,支持多种主流文档格式。

立即体验