Suppr超能文献

高强度间歇运动对人体骨骼肌的衰老细胞清除作用

Senolytic effect of high intensity interval exercise on human skeletal muscle.

机构信息

Department of Anesthesiology, Far East Memorial Hospital, New Taipei City 220, Taiwan, ROC.

Laboratory of Exercise Biochemistry, University of Taipei, Taipei City 11153, Taiwan, ROC.

出版信息

Aging (Albany NY). 2023 Feb 8;15(3):765-776. doi: 10.18632/aging.204511.

Abstract

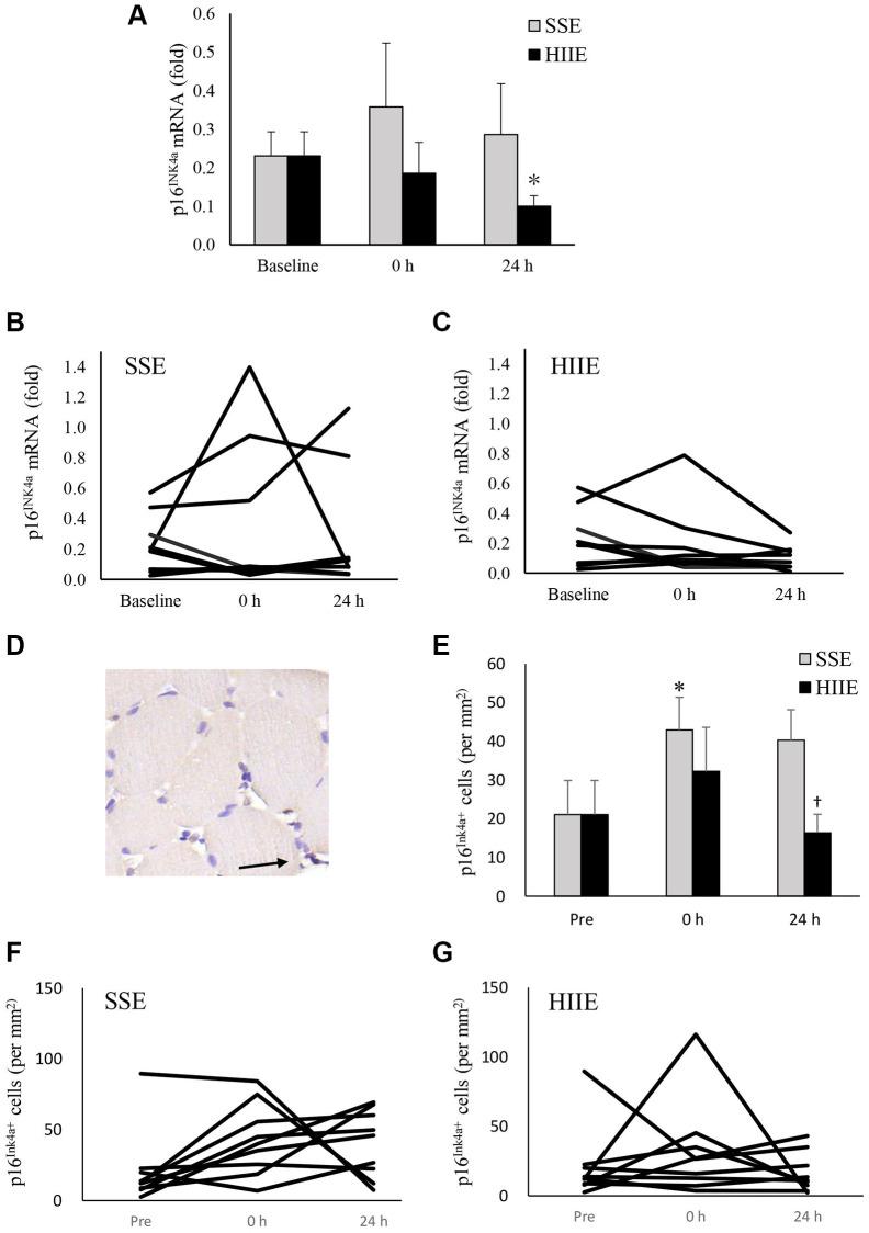
p16 expression is a robust biomarker of senescence for stem cells in human tissues. Here we examined the effect of exercise intensity on senescence in skeletal muscle, using a randomized counter-balanced crossover design. Biopsied vastus lateralis of 9 sedentary men (age 26.1 ± 2.5 y) were assessed before and after a single bout of moderate steady state exercise (SSE, 60% maximal aerobic power) and high intensity interval exercise (HIIE, 120% maximal aerobic power) on a cycloergometer accumulating same amount of cycling work (in kilojoule). Increases in cell infiltration (+1.2 folds), DNA strand break (+1.3 folds), and γ-H2AX myofibers (+1.1 folds) occurred immediately after HIIE and returned to baseline in 24 h ( < 0.05). Muscle p16 mRNA decreased 24 h after HIIE (-57%, < 0.05). SSE had no effect on cell infiltration, p16 mRNA, and DNA strand break in muscle tissues. Senescence-lowering effect of HIIE was particularly prominent in the muscle with high pre-exercise p16INK4a expression, suggesting that exercise intensity determines the level of selection pressure to tissue stem cells at late senescent stage in human skeletal muscle. This evidence provides an explanation for the discrepancy between destructive nature of high intensity exercise and its anti-aging benefits.

摘要

p16 表达是人类组织中干细胞衰老的一个强大生物标志物。在这里,我们使用随机对照交叉设计研究了运动强度对骨骼肌衰老的影响。在单回合的中等稳定状态运动(SSE,60%最大有氧能力)和高强度间歇运动(HIIE,120%最大有氧能力)后,评估了 9 名久坐男性(年龄 26.1 ± 2.5 岁)的股外侧肌活检。在自行车测力计上进行相同的骑行工作量(以千焦耳计)积累,以进行 SSE 和 HIIE。HIIE 后立即出现细胞浸润(增加 1.2 倍)、DNA 链断裂(增加 1.3 倍)和 γ-H2AX 肌纤维(增加 1.1 倍),并在 24 小时内恢复基线(<0.05)。HIIE 后 24 小时肌肉 p16mRNA 减少(-57%,<0.05)。SSE 对肌肉细胞浸润、p16mRNA 和 DNA 链断裂没有影响。HIIE 对衰老降低的影响在高 p16INK4a 表达的肌肉中尤为明显,这表明运动强度决定了人类骨骼肌晚期衰老阶段组织干细胞的选择压力水平。这一证据解释了高强度运动的破坏性本质与其抗衰老益处之间的差异。

https://cdn.ncbi.nlm.nih.gov/pmc/blobs/b0a4/9970302/ef631632dcbd/aging-15-204511-g001.jpg

文献AI研究员

20分钟写一篇综述,助力文献阅读效率提升50倍。

立即体验

用中文搜PubMed

大模型驱动的PubMed中文搜索引擎

马上搜索

文档翻译

学术文献翻译模型,支持多种主流文档格式。

立即体验