Suppr超能文献

茄碱通过 AAMDC/MYC/ATF4/Sesn2 信号通路介导自噬抑制胃癌生长。

Solanine Represses Gastric Cancer Growth by Mediating Autophagy Through AAMDC/MYC/ATF4/Sesn2 Signaling Pathway.

机构信息

The First Clinical Medical College, Nanjing University of Chinese Medicine, Nanjing, Jiangsu, People's Republic of China.

Department of Oncology, Suzhou Hospital of Integrated Traditional Chinese and Western Medicine, Suzhou, Jiangsu, People's Republic of China.

出版信息

Drug Des Devel Ther. 2023 Feb 8;17:389-402. doi: 10.2147/DDDT.S389764. eCollection 2023.

Abstract

PURPOSE

Solanine is the main component of the plant Solanum, which has been shown to provide growth-limiting activities in a variety of human cancers. However, little is known about its function in gastric cancer (GC).

METHODS

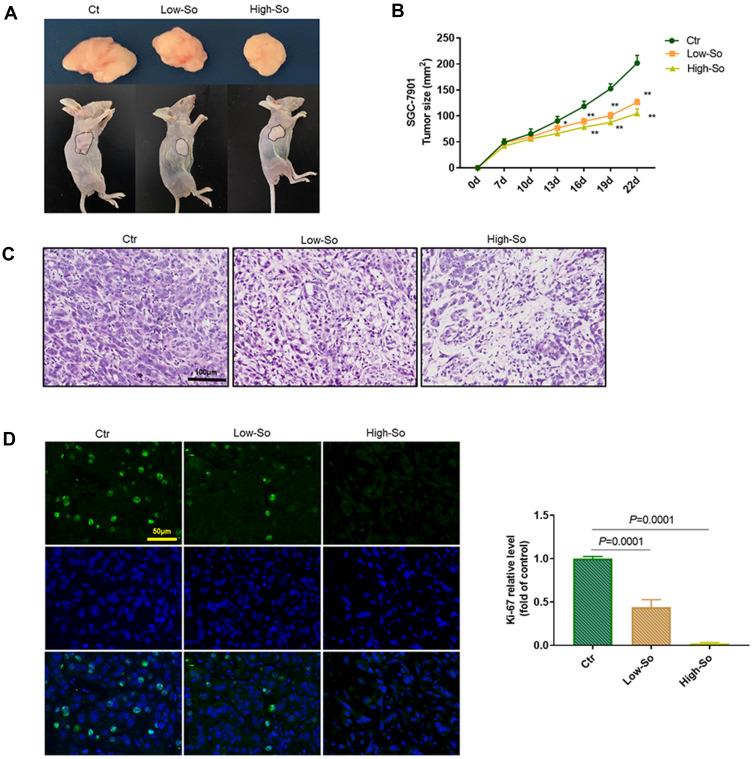
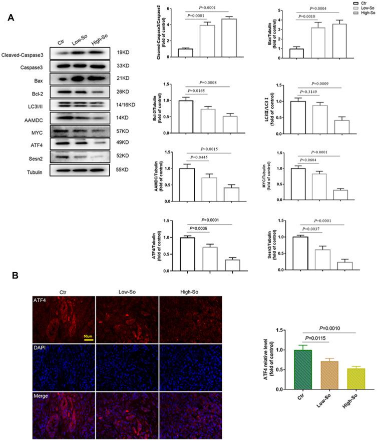
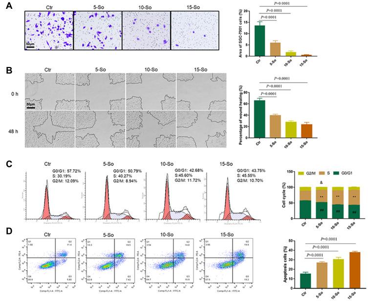
We investigated the effect of solanine on GC in vivo and in vitro. The inhibition rate of solanine on the tumor was observed by constructing a subcutaneous tumor in nude mice. Morphological changes were analyzed with H&E staining. The expression of ATF4 was detected by IF analysis. MTT assays, EdU staining, and colony formation assays were used to detect the inhibition rate of solanine on GC cells. Matrigel transwells were used to detect the invasion of GC cells. Cell migration was measured using the wound healing assay. The flow cytometric analysis was used to monitor changes in the cell cycle and cell apoptosis. Western blotting was used to detect major proteins in cells and tumors.

RESULTS

Solanine suppressed gastric tumorigenesis. Solanine also inhibited the proliferation, invasion and mitigation of GC cells, and induced cell cycle arrest and apoptosis in vitro. Moreover, the growth-limiting activities of solanine in gastric cancer were related to the suppression of the AAMDC/MYC/ATF4/Sesn2 pathway-mediated autophagy. Overexpression of AAMDC reversed the inhibitory effect of solanine on autophagy and gastric cancer.

CONCLUSION

In summary, our findings indicate that solanine confers growth-limiting activities by deactivating the AAMDC-regulated autophagy in gastric cancer.

摘要

目的

龙葵素是茄属植物的主要成分,已被证明在多种人类癌症中具有生长限制活性。然而,其在胃癌(GC)中的作用知之甚少。

方法

我们研究了龙葵素对 GC 的体内和体外作用。通过构建裸鼠皮下肿瘤观察龙葵素对肿瘤的抑制率。用 H&E 染色分析形态变化。用 IF 分析检测 ATF4 的表达。用 MTT 测定、EdU 染色和集落形成测定检测龙葵素对 GC 细胞的抑制率。用 Matrigel transwell 检测 GC 细胞的侵袭。用划痕愈合实验测量细胞迁移。用流式细胞术分析监测细胞周期和细胞凋亡的变化。用 Western blot 检测细胞和肿瘤中的主要蛋白。

结果

龙葵素抑制胃肿瘤发生。龙葵素还抑制 GC 细胞的增殖、侵袭和迁移,并在体外诱导细胞周期停滞和细胞凋亡。此外,龙葵素在胃癌中的生长限制活性与抑制 AAMDC/MYC/ATF4/Sesn2 通路介导的自噬有关。AAMDC 的过表达逆转了龙葵素对自噬和胃癌的抑制作用。

结论

总之,我们的研究结果表明,龙葵素通过失活 AAMDC 调节的自噬赋予胃癌生长限制活性。

https://cdn.ncbi.nlm.nih.gov/pmc/blobs/6438/9922515/39fddc2da99a/DDDT-17-389-g0001.jpg

文献AI研究员

20分钟写一篇综述,助力文献阅读效率提升50倍。

立即体验

用中文搜PubMed

大模型驱动的PubMed中文搜索引擎

马上搜索

文档翻译

学术文献翻译模型,支持多种主流文档格式。

立即体验