Suppr超能文献

GSDME 介导的细胞焦亡促进动脉粥样硬化的进展及相关炎症。

GSDME-mediated pyroptosis promotes the progression and associated inflammation of atherosclerosis.

机构信息

Department of Cardiovascular Medicine, The First Affiliated Hospital of Xi'an Jiaotong University, Xi'an, Shaanxi, China.

Key Laboratory of Environment and Genes Related to Diseases, Ministry of Education, Xi'an Jiaotong University, Xi'an, Shaanxi, China.

出版信息

Nat Commun. 2023 Feb 18;14(1):929. doi: 10.1038/s41467-023-36614-w.

Abstract

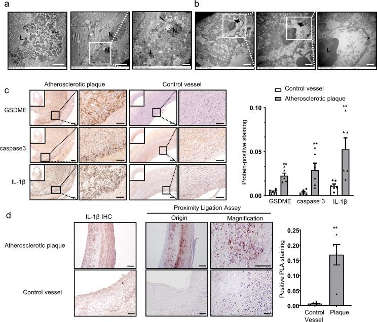
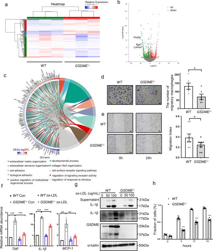
Pyroptosis, a type of Gasdermin-mediated cell death, contributes to an exacerbation of inflammation. To test the hypothesis that GSDME-mediated pyroptosis aggravates the progression of atherosclerosis, we generate ApoE and GSDME dual deficiency mice. As compared with the control mice, GSDME/ApoE mice show a reduction of atherosclerotic lesion area and inflammatory response when induced with a high-fat diet. Human atherosclerosis single-cell transcriptome analysis demonstrates that GSDME is mainly expressed in macrophages. In vitro, oxidized low-density lipoprotein (ox-LDL) induces GSDME expression and pyroptosis in macrophages. Mechanistically, ablation of GSDME in macrophages represses ox-LDL-induced inflammation and macrophage pyroptosis. Moreover, the signal transducer and activator of transcription 3 (STAT3) directly correlates with and positively regulates GSDME expression. This study explores the transcriptional mechanisms of GSDME during atherosclerosis development and indicates that GSDME-mediated pyroptosis in the progression of atherosclerosis could be a potential therapeutic approach for atherosclerosis.

摘要

细胞焦亡是一种由 Gasdermin 介导的细胞程序性死亡方式,它会加重炎症反应。为了验证 GSDME 介导的细胞焦亡是否会加重动脉粥样硬化的进展,我们构建了 ApoE 和 GSDME 双敲除小鼠。与对照组小鼠相比,高脂饮食诱导的 GSDME/ApoE 小鼠的动脉粥样硬化病变面积和炎症反应均减轻。人类动脉粥样硬化单细胞转录组分析表明,GSDME 主要在巨噬细胞中表达。在体外,氧化型低密度脂蛋白(ox-LDL)诱导巨噬细胞中 GSDME 的表达和细胞焦亡。机制上,巨噬细胞中 GSDME 的缺失抑制了 ox-LDL 诱导的炎症和巨噬细胞焦亡。此外,信号转导和转录激活因子 3(STAT3)与 GSDME 的表达直接相关,并正向调控 GSDME 的表达。本研究探讨了 GSDME 在动脉粥样硬化发生发展过程中的转录机制,并表明 GSDME 介导的细胞焦亡在动脉粥样硬化的进展中可能是一种潜在的动脉粥样硬化治疗方法。

https://cdn.ncbi.nlm.nih.gov/pmc/blobs/3af8/9938904/158301df496d/41467_2023_36614_Fig1_HTML.jpg

文献AI研究员

20分钟写一篇综述,助力文献阅读效率提升50倍。

立即体验

用中文搜PubMed

大模型驱动的PubMed中文搜索引擎

马上搜索

文档翻译

学术文献翻译模型,支持多种主流文档格式。

立即体验