Suppr超能文献

在 COVID-19 患者中可检测到的抗干扰素-γ自身抗体可能与疾病严重程度有关。

The detectable anti-interferon-γ autoantibodies in COVID-19 patients may be associated with disease severity.

机构信息

Rheumatology and Immunology Center, China Medical University Hospital, No. 2, Yude Road, Taichung, 40447, Taiwan.

College of Medicine, China Medical University, Taichung, Taiwan.

出版信息

Virol J. 2023 Feb 21;20(1):33. doi: 10.1186/s12985-023-01989-1.

Abstract

BACKGROUND

Neutralizing anti-interferon (IFN)-γ autoantibodies are linked to adult-onset immunodeficiency and opportunistic infections.

METHODS

To explore whether anti-IFN-γ autoantibodies are associated with disease severity of coronavirus disease 2019 (COVID-19), we examined the titers and functional neutralization of anti-IFN-γ autoantibodies in COVID-19 patients. In 127 COVID-19 patients and 22 healthy controls, serum titers of anti-IFN-γ autoantibodies were quantified using enzyme-linked immunosorbent assay, and the presence of autoantibodies was verified with immunoblotting assay. The neutralizing capacity against IFN-γ was evaluated with flow cytometry analysis and immunoblotting, and serum cytokines levels were determined using the MULTIPLEX platform.

RESULTS

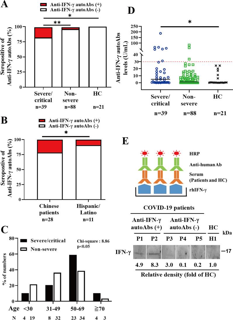
A higher proportion of severe/critical COVID-19 patients had positivity for anti-IFN-γ autoantibodies (18.0%) compared with non-severe patients (3.4%, p < 0.01) or healthy control (HC) (0.0%, p < 0.05). Severe/critical COVID-19 patients also had higher median titers of anti-IFN-γ autoantibodies (5.01) compared with non-severe patients (1.33) or HC (0.44). The immunoblotting assay could verify the detectable anti-IFN-γ autoantibodies and revealed more effective inhibition of signal transducer and activator of transcription (STAT1) phosphorylation on THP-1 cells treated with serum samples from anti-IFN-γ autoantibodies-positive patients compared with those from HC (2.21 ± 0.33 versus 4.47 ± 1.64, p < 0.05). In flow-cytometry analysis, sera from autoantibodies-positive patients could also significantly more effectively suppress the STAT1 phosphorylation (median,67.28%, interquartile range [IQR] 55.2-78.0%) compared with serum from HC (median,106.7%, IQR 100.0-117.8%, p < 0.05) or autoantibodies-negative patients (median,105.9%, IQR 85.5-116.3%, p < 0.05). Multivariate analysis revealed that the positivity and titers of anti-IFN-γ autoantibodies were significant predictors of severe/critical COVID-19. Compared with non-severe COVID-19 patients, we reveal that a significantly higher proportion of severe/critical COVID-19 patients are positive for anti-IFN-γ autoantibodies with neutralizing capacity.

CONCLUSION

Our results would add COVID-19 to the list of diseases with the presence of neutralizing anti-IFN-γ autoAbs. Anti-IFN-γ autoantibodies positivity is a potential predictor of severe/critical COVID-19.

摘要

背景

中和抗干扰素(IFN)-γ自身抗体与成人发病免疫缺陷和机会性感染有关。

方法

为了探讨抗 IFN-γ 自身抗体是否与 2019 年冠状病毒病(COVID-19)的疾病严重程度相关,我们检查了 COVID-19 患者中抗 IFN-γ 自身抗体的滴度和功能中和作用。在 127 例 COVID-19 患者和 22 例健康对照者中,使用酶联免疫吸附试验定量测定抗 IFN-γ 自身抗体的滴度,并通过免疫印迹试验验证自身抗体的存在。使用流式细胞术分析和免疫印迹评估 IFN-γ 的中和能力,并使用 MULTIPLEX 平台测定血清细胞因子水平。

结果

与非重症患者(3.4%,p<0.01)或健康对照者(0.0%,p<0.05)相比,更多重症/危重症 COVID-19 患者抗 IFN-γ 自身抗体阳性(18.0%)。与非重症患者或健康对照者相比,重症/危重症 COVID-19 患者的抗 IFN-γ 自身抗体中位滴度也更高(5.01 比 1.33 或 0.44)。免疫印迹试验可以验证可检测到的抗 IFN-γ 自身抗体,并显示来自抗 IFN-γ 自身抗体阳性患者的血清样本对 THP-1 细胞中信号转导和转录激活因子(STAT1)磷酸化的抑制作用更有效,与健康对照者相比(2.21±0.33 比 4.47±1.64,p<0.05)。在流式细胞术分析中,来自自身抗体阳性患者的血清也可以显著更有效地抑制 STAT1 磷酸化(中位数,67.28%,四分位距[IQR]55.2-78.0%),与健康对照者(中位数,106.7%,IQR100.0-117.8%,p<0.05)或自身抗体阴性患者(中位数,105.9%,IQR85.5-116.3%,p<0.05)相比。多变量分析显示,抗 IFN-γ 自身抗体的阳性和滴度是重症/危重症 COVID-19 的显著预测因素。与非重症 COVID-19 患者相比,我们发现具有中和能力的抗 IFN-γ 自身抗体阳性的重症/危重症 COVID-19 患者比例明显更高。

结论

我们的结果将 COVID-19 纳入存在中和性抗 IFN-γ 自身抗体的疾病之列。抗 IFN-γ 自身抗体阳性是重症/危重症 COVID-19 的一个潜在预测因子。

https://cdn.ncbi.nlm.nih.gov/pmc/blobs/c37e/9942415/74871238ffca/12985_2023_1989_Fig1_HTML.jpg

文献AI研究员

20分钟写一篇综述,助力文献阅读效率提升50倍。

立即体验

用中文搜PubMed

大模型驱动的PubMed中文搜索引擎

马上搜索

文档翻译

学术文献翻译模型,支持多种主流文档格式。

立即体验