Suppr超能文献

PIN1 和 CDK1 协同调控 pVHL 的稳定性和抑制功能。

PIN1 and CDK1 cooperatively govern pVHL stability and suppressive functions.

机构信息

College of Pharmacy/International Cooperative Laboratory of Traditional Chinese Medicine Modernization and Innovative Drug Development of Ministry of Education (MOE) of China, Jinan University, Guangzhou, 510632, P. R. China.

Department of Pathology, Sun Yat-sen Memorial Hospital, Sun Yat-sen University, Guangzhou, 510120, P. R. China.

出版信息

Cell Death Differ. 2023 Apr;30(4):1082-1095. doi: 10.1038/s41418-023-01128-x. Epub 2023 Feb 23.

Abstract

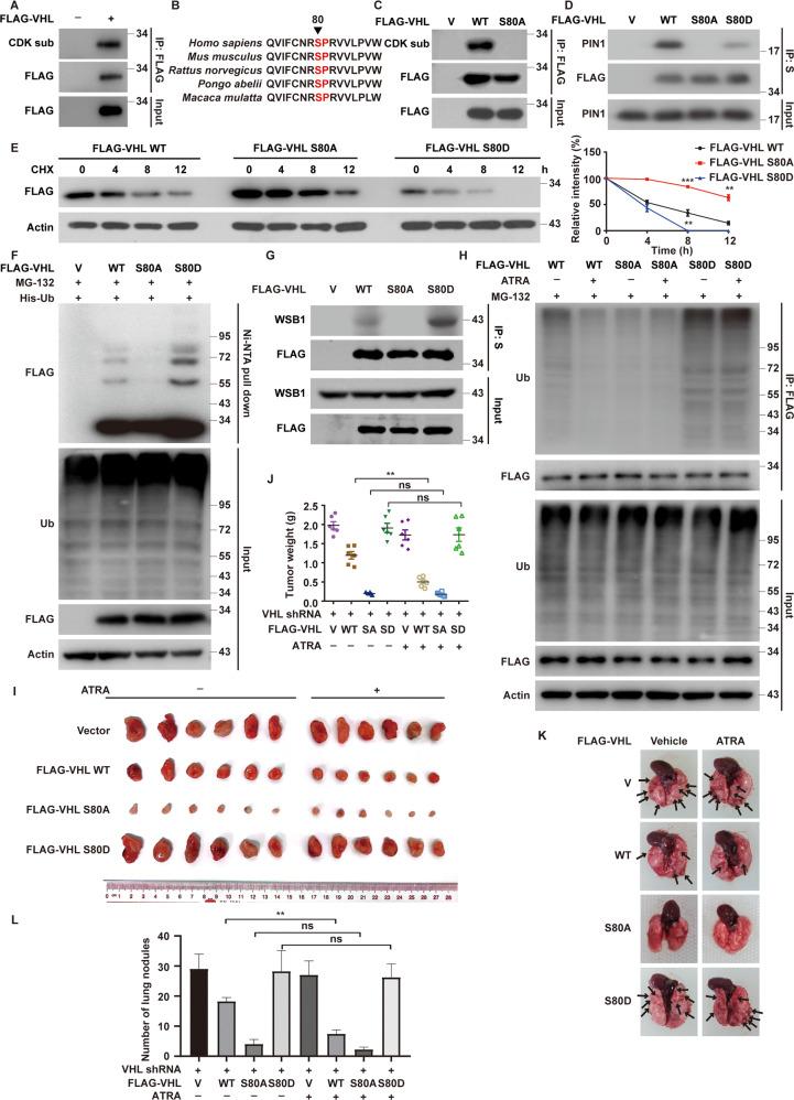
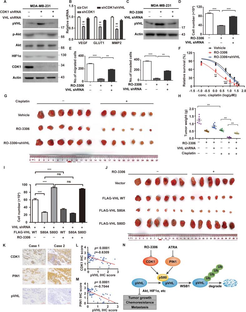
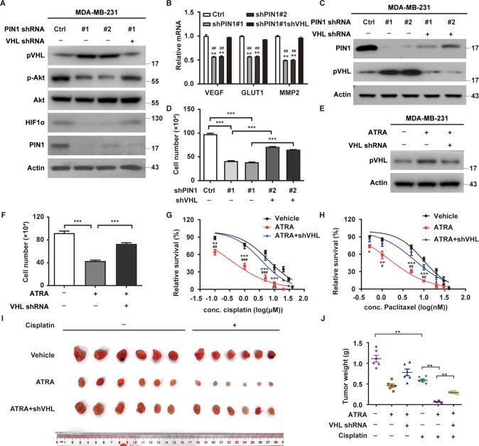
The VHL protein (pVHL) functions as a tumor suppressor by regulating the degradation or activation of protein substrates such as HIF1α and Akt. In human cancers harboring wild-type VHL, the aberrant downregulation of pVHL is frequently detected and critically contributes to tumor progression. However, the underlying mechanism by which the stability of pVHL is deregulated in these cancers remains elusive. Here, we identify cyclin-dependent kinase 1 (CDK1) and peptidyl-prolyl cis-trans isomerase NIMA-interacting 1 (PIN1) as two previously uncharacterized regulators of pVHL in multiple types of human cancers harboring wild-type VHL including triple-negative breast cancer (TNBC). PIN1 and CDK1 cooperatively modulate the protein turnover of pVHL, thereby conferring tumor growth, chemotherapeutic resistance and metastasis both in vitro and in vivo. Mechanistically, CDK1 directly phosphorylates pVHL at Ser80, which primes the recognition of pVHL by PIN1. PIN1 then binds to phosphorylated pVHL and facilitates the recruitment of the E3 ligase WSB1, therefore targeting pVHL for ubiquitination and degradation. Furthermore, the genetic ablation or pharmacological inhibition of CDK1 by RO-3306 and PIN1 by all-trans retinoic acid (ATRA), the standard care for Acute Promyelocytic Leukemia could markedly suppress tumor growth, metastasis and sensitize cancer cells to chemotherapeutic drugs in a pVHL dependent manner. The histological analyses show that PIN1 and CDK1 are highly expressed in TNBC samples, which negatively correlate with the expression of pVHL. Taken together, our findings reveal the previous unrecognized tumor-promoting function of CDK1/PIN1 axis through destabilizing pVHL and provide the preclinical evidence that targeting CDK1/PIN1 is an appealing strategy in the treatment of multiple cancers with wild-type VHL.

摘要

VHL 蛋白(pVHL)作为一种肿瘤抑制因子,通过调节 HIF1α 和 Akt 等蛋白底物的降解或激活来发挥作用。在携带野生型 VHL 的人类癌症中,经常检测到 pVHL 的异常下调,并对肿瘤进展起到关键作用。然而,在这些癌症中,pVHL 稳定性失调的潜在机制仍不清楚。在这里,我们鉴定出细胞周期蛋白依赖性激酶 1(CDK1)和脯氨酰顺反异构酶 NIMA 相互作用蛋白 1(PIN1)为两种以前未被表征的、在包括三阴性乳腺癌(TNBC)在内的多种携带野生型 VHL 的人类癌症中调节 pVHL 的因子。PIN1 和 CDK1 协同调节 pVHL 的蛋白周转率,从而在体外和体内赋予肿瘤生长、化疗耐药性和转移能力。在机制上,CDK1 直接在 Ser80 位点磷酸化 pVHL,为 pVHL 被 PIN1 识别做好准备。PIN1 随后与磷酸化的 pVHL 结合,并促进 E3 连接酶 WSB1 的募集,从而将 pVHL 靶向泛素化和降解。此外,通过 RO-3306 抑制 CDK1 的遗传缺失或药理学抑制以及通过全反式视黄酸(ATRA)抑制 PIN1,可显著抑制肿瘤生长、转移,并以依赖 pVHL 的方式使癌细胞对化疗药物敏感,这是急性早幼粒细胞白血病的标准治疗方法。组织学分析表明,PIN1 和 CDK1 在 TNBC 样本中高度表达,与 pVHL 的表达呈负相关。总之,我们的研究结果揭示了以前未被认识的 CDK1/PIN1 轴通过破坏 pVHL 促进肿瘤的作用,并提供了临床前证据,表明靶向 CDK1/PIN1 是治疗携带野生型 VHL 的多种癌症的一种有吸引力的策略。

https://cdn.ncbi.nlm.nih.gov/pmc/blobs/23b2/10070344/619a919b2bfa/41418_2023_1128_Fig1_HTML.jpg

文献AI研究员

20分钟写一篇综述,助力文献阅读效率提升50倍。

立即体验

用中文搜PubMed

大模型驱动的PubMed中文搜索引擎

马上搜索

文档翻译

学术文献翻译模型,支持多种主流文档格式。

立即体验