Suppr超能文献

OGG1竞争性抑制剂通过直接抑制外排泵和干扰有丝分裂进程显示出重要的脱靶效应。

OGG1 competitive inhibitors show important off-target effects by directly inhibiting efflux pumps and disturbing mitotic progression.

作者信息

Tanushi Xhaferr, Pinna Guillaume, Vandamme Marie, Siberchicot Capucine, D'Augustin Ostiane, Di Guilmi Anne-Marie, Radicella J Pablo, Castaing Bertrand, Smith Rebecca, Huet Sebastien, Leteurtre François, Campalans Anna

机构信息

Université Paris-Saclay, CEA/IBFJ/IRCM. UMR Stabilité Génétique Cellules Souches et Radiations, Fontenay-aux-Roses, France.

Université de Paris-Cité, CEA/IBFJ/IRCM. UMR Stabilité Génétique Cellules Souches et Radiations, Fontenay-aux-Roses, France.

出版信息

Front Cell Dev Biol. 2023 Feb 3;11:1124960. doi: 10.3389/fcell.2023.1124960. eCollection 2023.

Abstract

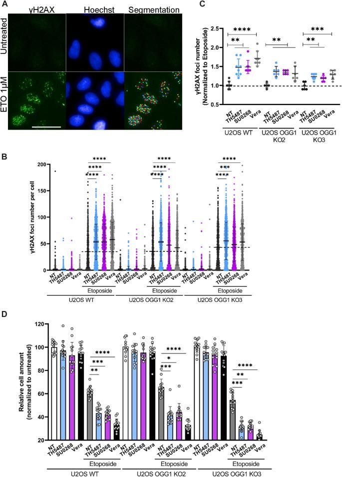
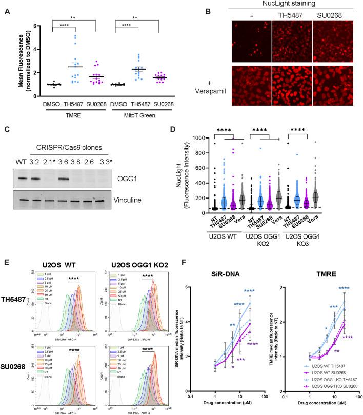
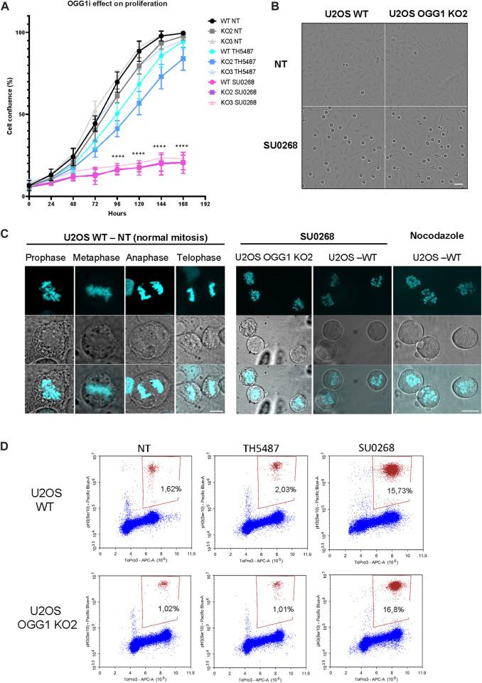
One of the most abundant DNA lesions induced by Reactive oxygen species (ROS) is 8-oxoG, a highly mutagenic lesion that compromises genetic instability when not efficiently repaired. 8-oxoG is specifically recognized by the DNA-glycosylase OGG1 that excises the base and initiates the Base Excision Repair pathway (BER). Furthermore, OGG1 has not only a major role in DNA repair but it is also involved in transcriptional regulation. Cancer cells are particularly exposed to ROS, thus challenging their capacity to process oxidative DNA damage has been proposed as a promising therapeutic strategy for cancer treatment. Two competitive inhibitors of OGG1 (OGG1i) have been identified, TH5487 and SU0268, which bind to the OGG1 catalytic pocket preventing its fixation to the DNA. Early studies with these inhibitors show an enhanced cellular sensitivity to cytotoxic drugs and a reduction in the inflammatory response. Our study uncovers two unreported off-targets effects of these OGG1i that are independent of OGG1. and approaches have unveiled that OGG1i TH5487 and SU0268, despite an unrelated molecular structure, are able to inhibit some members of the ABC family transporters, in particular ABC B1 (MDR1) and ABC G2 (BCRP). The inhibition of these efflux pumps by OGG1 inhibitors results in a higher intra-cellular accumulation of various fluorescent probes and drugs, and largely contributes to the enhanced cytotoxicity observed when the inhibitors are combined with cytotoxic agents. Furthermore, we found that SU0268 has an OGG1-independent anti-mitotic activity-by interfering with metaphase completion-resulting in a high cellular toxicity. These two off-target activities are observed at concentrations of OGG1i that are normally used for studies. It is thus critical to consider these previously unreported non-specific effects when interpreting studies using TH5487 and SU0268 in the context of OGG1 inhibition. Additionally, our work highlights the persistent need for new specific inhibitors of the enzymatic activity of OGG1.

摘要

活性氧(ROS)诱导产生的最常见的DNA损伤之一是8-氧代鸟嘌呤(8-oxoG),这是一种高度致突变的损伤,若未得到有效修复,会损害基因稳定性。DNA糖基化酶OGG1能特异性识别8-氧代鸟嘌呤,切除该碱基并启动碱基切除修复途径(BER)。此外,OGG1不仅在DNA修复中起主要作用,还参与转录调控。癌细胞特别容易受到ROS的影响,因此,有人提出挑战其处理氧化性DNA损伤的能力是一种很有前景的癌症治疗策略。已鉴定出两种OGG1竞争性抑制剂(OGG1i),即TH5487和SU0268,它们与OGG1催化口袋结合,阻止其与DNA结合。对这些抑制剂的早期研究表明,细胞对细胞毒性药物的敏感性增强,炎症反应减轻。我们的研究发现了这些OGG1i的两种未报道的脱靶效应,它们与OGG1无关。 研究方法表明,尽管OGG1i TH5487和SU0268的分子结构不相关,但它们能够抑制ABC家族转运蛋白的某些成员,特别是ABC B1(MDR1)和ABC G2(BCRP)。OGG1抑制剂对这些外排泵的抑制作用导致各种荧光探针和药物在细胞内的积累增加,这在很大程度上导致了抑制剂与细胞毒性药物联合使用时观察到的细胞毒性增强。此外,我们发现SU0268具有不依赖OGG1的抗有丝分裂活性——通过干扰中期完成——导致高细胞毒性。在通常用于研究的OGG1i浓度下可观察到这两种脱靶活性。因此,在解释使用TH5487和SU0268进行的OGG1抑制研究时,考虑这些先前未报道的非特异性效应至关重要。此外,我们的工作凸显了对新型OGG1酶活性特异性抑制剂的持续需求。

https://cdn.ncbi.nlm.nih.gov/pmc/blobs/6ed0/9936318/1cd8a95d44c0/fcell-11-1124960-g001.jpg

文献AI研究员

20分钟写一篇综述,助力文献阅读效率提升50倍。

立即体验

用中文搜PubMed

大模型驱动的PubMed中文搜索引擎

马上搜索

文档翻译

学术文献翻译模型,支持多种主流文档格式。

立即体验