Suppr超能文献

米托蒽醌和 1-甲基色氨酸前药自组装的肿瘤微环境响应性胶束用于增强化疗-免疫治疗。

Tumor microenvironment-responsive micelles assembled from a prodrug of mitoxantrone and 1-methyl tryptophan for enhanced chemo-immunotherapy.

机构信息

Key Laboratory of Molecular Pharmacology and Drug Evaluation (Yantai University), School of Pharmacy, Collaborative Innovation Center of Advanced Drug Delivery System and Biotech Drugs in Universities of Shandong, Ministry of Education, Yantai University, Yantai, Shandong Province, China.

Yantai Saipute Analyzing Service Co. Ltd, Yantai, Shandong Province, China.

出版信息

Drug Deliv. 2023 Dec;30(1):2182254. doi: 10.1080/10717544.2023.2182254.

Abstract

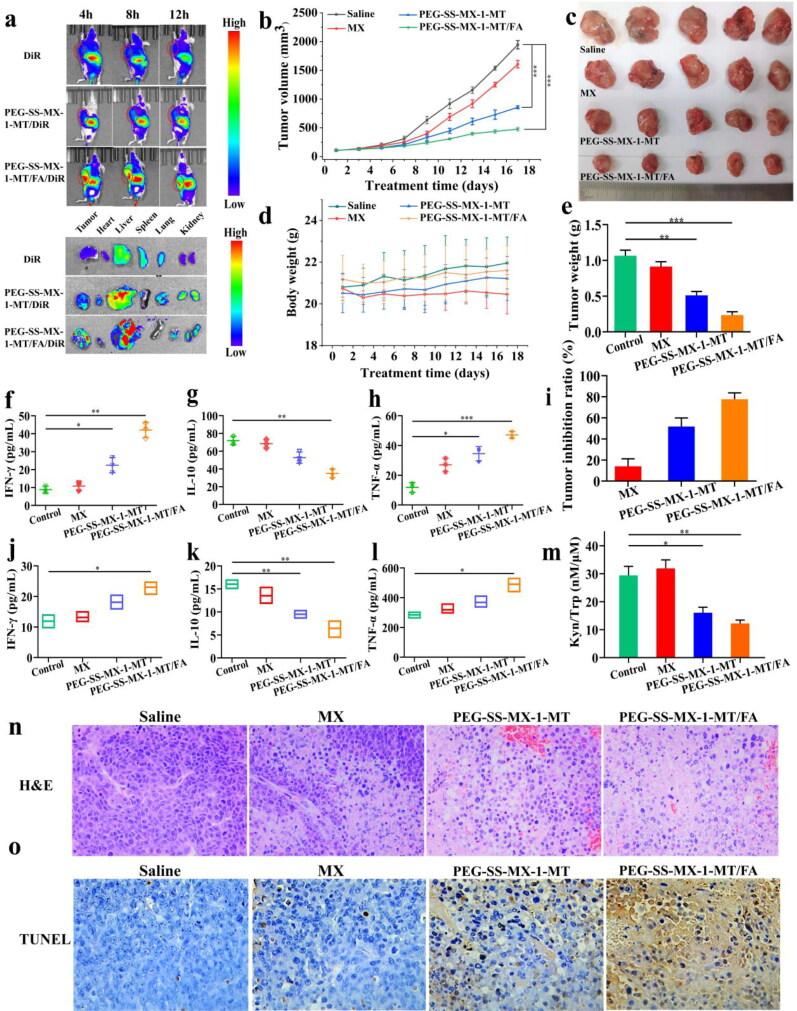
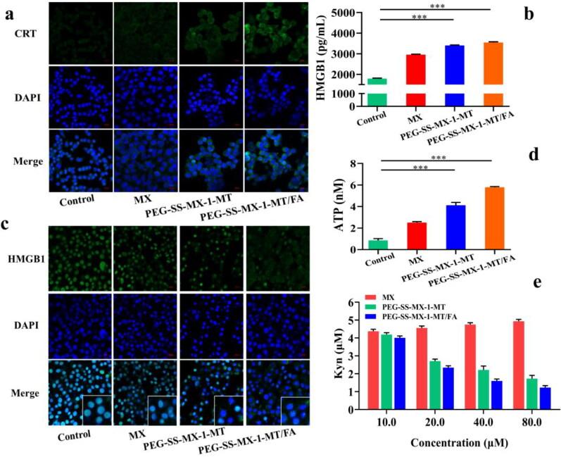
Mitoxantrone (MX) can induce the immunogenic-cell death (ICD) of tumor cells and activate anti-tumor immune responses. However, it can also cause high expression of indole amine 2, 3-dioxygenase (IDO) during ICD, leading to T-cell apoptosis and a weakened immune response. An IDO inhibitor, 1-methyl tryptophan (1-MT), can inhibit the activity of IDO caused by MX, resulting in enhanced chemo-immunotherapy. Here, MX-1-MT was connected by ester bond which could be broken in an acidic tumor microenvironment. MX-1-MT was combined with polyethylene glycol (PEG) a disulfide bond which could be reduced by glutathione overexpressed in tumors, thereby accelerating drug release at target sites. Folic acid-modified distearoyl phosphoethanolamine-polyethylene glycol (DSPE-PEG-FA) was introduced to form targeting micelles. The micelles were of uniform particle size, high stability, and high responsiveness. They could be taken-up by drug-resistant MCF-7/ADR cells, displayed high targeting ability, and induced enhanced cytotoxicity and ICD. Due to 1-MT addition, micelles could inhibit IDO. studies demonstrated that micelles could accumulate in the tumor tissues of nude mice, resulting in an enhanced antitumor effect and few side-effects.

摘要

米托蒽醌 (MX) 可诱导肿瘤细胞发生免疫原性细胞死亡 (ICD),激活抗肿瘤免疫反应。然而,在 ICD 过程中,它也会导致吲哚胺 2,3-双加氧酶 (IDO) 的高表达,从而导致 T 细胞凋亡和免疫反应减弱。IDO 抑制剂 1-甲基色氨酸 (1-MT) 可抑制 MX 引起的 IDO 活性,从而增强化疗免疫治疗。在这里,MX-1-MT 通过酯键连接,该酯键在酸性肿瘤微环境中可断裂。MX-1-MT 与聚乙二醇 (PEG) 结合,后者可被肿瘤中过表达的谷胱甘肽还原,从而加速药物在靶部位的释放。然后引入叶酸修饰的二硬脂酰基磷脂酰乙醇胺聚乙二醇 (DSPE-PEG-FA) 以形成靶向胶束。这些胶束具有均匀的粒径、高稳定性和高响应性。它们可以被耐药 MCF-7/ADR 细胞摄取,显示出高靶向能力,并诱导增强的细胞毒性和 ICD。由于添加了 1-MT,胶束可以抑制 IDO。研究表明,胶束可以在裸鼠的肿瘤组织中积累,从而增强抗肿瘤作用并减少副作用。

https://cdn.ncbi.nlm.nih.gov/pmc/blobs/fe77/9970211/2489078c820d/IDRD_A_2182254_F0001_C.jpg

文献AI研究员

20分钟写一篇综述,助力文献阅读效率提升50倍。

立即体验

用中文搜PubMed

大模型驱动的PubMed中文搜索引擎

马上搜索

文档翻译

学术文献翻译模型,支持多种主流文档格式。

立即体验