Suppr超能文献

使用CRISPR-Cas9纳米颗粒对CCL5进行靶向编辑可增强乳腺癌免疫治疗效果。

Targeted editing of CCL5 with CRISPR-Cas9 nanoparticles enhances breast cancer immunotherapy.

作者信息

Yan Wei, Wang Shuo, Zhu Lihui, Yu Xinlin, Li Jianglong

机构信息

Department of Thoracic Oncology, Jiangxi Cancer Hospital & Institute, Jiangxi Clinical Research Center for Cancer, The Second Affiliated Hospital of Nanchang Medical College, Jiangxi Key Laboratory of Oncology, Nanchang, 330029, China.

Department of Thoracic Oncology, Ganzhou Cancer Hospital, Ganzhou Institute for Cancer Research, The Affiliated Cancer Hospital of Gannan Medical University, Ganzhou, 341000, China.

出版信息

Apoptosis. 2025 Apr;30(3-4):912-935. doi: 10.1007/s10495-024-02032-6. Epub 2025 Jan 27.

Abstract

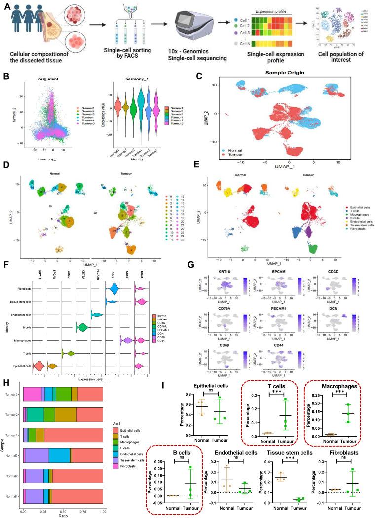
Breast cancer remains one of the leading causes of cancer-related mortality among women worldwide. Immunotherapy, a promising therapeutic approach, often faces challenges due to the immunosuppressive tumor microenvironment. This study explores the innovative use of CRISPR-Cas9 technology in conjunction with FCPCV nanoparticles to target and edit the C-C Motif Chemokine Ligand 5 (CCL5) gene, aiming to improve the efficacy of breast cancer immunotherapy. Single-cell RNA sequencing (scRNA-seq) and TCGA-BRCA data identified CCL5 as a key immune-related gene in breast cancer. Using CRISPR-Cas9, sgRNA targeting CCL5 was designed and delivered to breast cancer cells and humanized mouse models via FCPCV nanoparticles. In vitro experiments demonstrated that FCPCV nanoparticles effectively silenced CCL5, enhanced CD8 T cell activity, and increased the production of cytokines such as IFN-γ, TNF-α, and GZMB. In vivo studies revealed significant tumor suppression, improved immune microenvironment, and increased CD8/CD4 ratios in treated mice, without notable toxic side effects. These findings highlight the potential of CRISPR-Cas9 nanoparticle-mediated gene editing as a novel strategy for enhancing breast cancer immunotherapy, providing a new direction for personalized and effective cancer treatment.

摘要

乳腺癌仍然是全球女性癌症相关死亡的主要原因之一。免疫疗法作为一种有前景的治疗方法,由于免疫抑制性肿瘤微环境,常常面临挑战。本研究探索了CRISPR-Cas9技术与FCPCV纳米颗粒结合的创新应用,以靶向和编辑C-C基序趋化因子配体5(CCL5)基因,旨在提高乳腺癌免疫治疗的疗效。单细胞RNA测序(scRNA-seq)和TCGA-BRCA数据确定CCL5为乳腺癌中一个关键的免疫相关基因。使用CRISPR-Cas9,设计了靶向CCL5的sgRNA,并通过FCPCV纳米颗粒递送至乳腺癌细胞和人源化小鼠模型。体外实验表明,FCPCV纳米颗粒有效沉默了CCL5,增强了CD8 T细胞活性,并增加了IFN-γ、TNF-α和GZMB等细胞因子的产生。体内研究显示,治疗小鼠的肿瘤得到显著抑制,免疫微环境得到改善,CD8/CD4比值增加,且无明显的毒副作用。这些发现突出了CRISPR-Cas9纳米颗粒介导的基因编辑作为增强乳腺癌免疫治疗的一种新策略的潜力,为个性化和有效的癌症治疗提供了新方向。

https://cdn.ncbi.nlm.nih.gov/pmc/blobs/5c07/11947030/87860dcaa974/10495_2024_2032_Fig1_HTML.jpg

文献AI研究员

20分钟写一篇综述,助力文献阅读效率提升50倍。

立即体验

用中文搜PubMed

大模型驱动的PubMed中文搜索引擎

马上搜索

文档翻译

学术文献翻译模型,支持多种主流文档格式。

立即体验