Suppr超能文献

TSPAN7 作为一种新型的胶质瘤免疫治疗标志物的功能特征。

Functional characterization of TSPAN7 as a novel indicator for immunotherapy in glioma.

机构信息

Department of Neurosurgery, Xiangya Hospital, Central South University, Changsha, China.

Hunan International Scientific and Technological Cooperation Base of Brain Tumor Research, Xiangya Hospital, Central South University, Changsha, Hunan, China.

出版信息

Front Immunol. 2023 Feb 9;14:1105489. doi: 10.3389/fimmu.2023.1105489. eCollection 2023.

Abstract

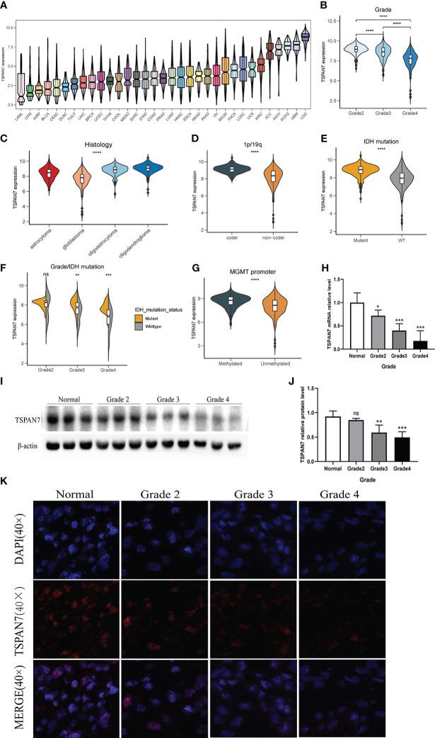
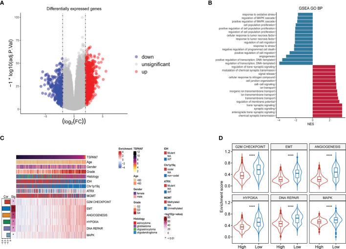
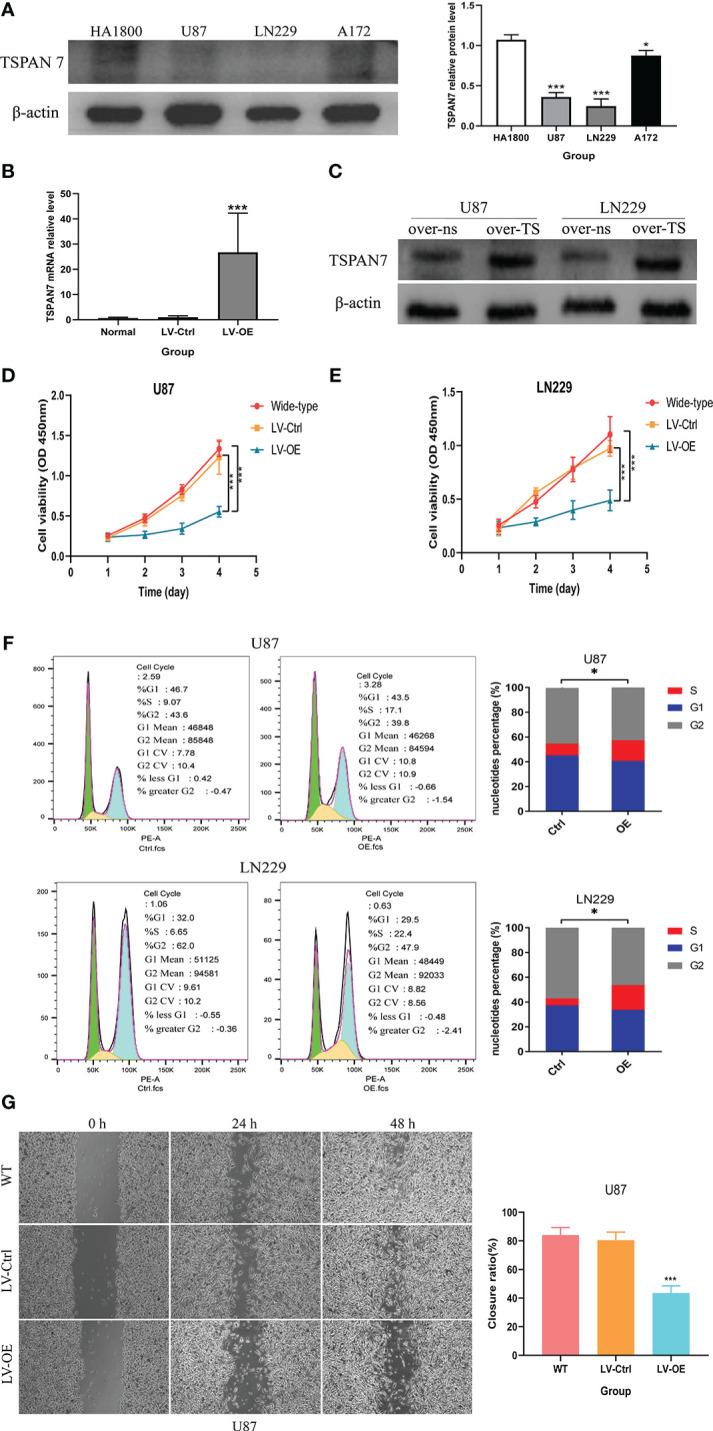
Glioma is the most common primary malignant tumor of the central nervous system in clinical practice. Most adult diffuse gliomas have poor efficacy after standard treatment, especially glioblastoma. With the in-depth understanding of brain immune microenvironment, immunotherapy as a new treatment has attracted much attention. In this study, through analyzing a large number of glioma cohorts, we reported that TSPAN7, a member of the tetraspanin family, decreased in high-grade gliomas and low expression was associated with poor prognosis in glioma patients. Meanwhile, the expression pattern of TSPAN7 was verified in glioma clinical samples and glioma cell lines by qPCR, Western Blotting and immunofluorescence. In addition, functional enrichment analysis showed that cell proliferation, EMT, angiogenesis, DNA repair and MAPK signaling pathways were activated in the TSPAN7 lower expression subgroup. Lentiviral plasmids were used to overexpress TSPAN7 in U87 and LN229 glioma cell lines to explore the anti-tumor role of TSPAN7 in glioma. Moreover, by analyzing the relationship between TSPAN7 expression and immune cell infiltration in multiple datasets, we found that TSPAN7 was significantly negatively correlated with the immune infiltration of tumor-related macrophages, especially M2-type macrophages. Further analysis of immune checkpoints showed that, the expression level of TSPAN7 was negatively correlated with the expression of PD-1, PD-L1 and CTLA-4. Using an independent anti-PD-1 immunotherapy cohorts of GBM, we demonstrated that TSPAN7 expression may had a synergistic effect with PD-L1 on the response to immunotherapy. Based on the above findings, we speculate that TSPAN7 can serve as a biomarker for prognosis and a potential immunotherapy target in glioma patients.

摘要

神经胶质瘤是临床实践中中枢神经系统最常见的原发性恶性肿瘤。大多数成人弥漫性神经胶质瘤在标准治疗后疗效不佳,尤其是胶质母细胞瘤。随着对大脑免疫微环境的深入了解,免疫疗法作为一种新的治疗方法引起了广泛关注。在这项研究中,我们通过分析大量神经胶质瘤队列报告称,四跨膜蛋白 7(TSPAN7)作为四跨膜蛋白家族的一员,在高级别神经胶质瘤中表达降低,低表达与神经胶质瘤患者的预后不良相关。同时,通过 qPCR、Western Blotting 和免疫荧光,在神经胶质瘤临床样本和神经胶质瘤细胞系中验证了 TSPAN7 的表达模式。此外,功能富集分析表明,在 TSPAN7 低表达亚组中,细胞增殖、EMT、血管生成、DNA 修复和 MAPK 信号通路被激活。我们使用慢病毒质粒在 U87 和 LN229 神经胶质瘤细胞系中转染 TSPAN7 过表达,以探索 TSPAN7 在神经胶质瘤中的抗肿瘤作用。此外,通过分析多个数据集之间 TSPAN7 表达与免疫细胞浸润的关系,我们发现 TSPAN7 与肿瘤相关巨噬细胞的免疫浸润呈显著负相关,尤其是 M2 型巨噬细胞。进一步分析免疫检查点显示,TSPAN7 的表达水平与 PD-1、PD-L1 和 CTLA-4 的表达呈负相关。利用独立的抗 PD-1 免疫治疗 GBM 队列,我们证明了 TSPAN7 表达可能与 PD-L1 对免疫治疗的反应具有协同作用。基于上述发现,我们推测 TSPAN7 可以作为神经胶质瘤患者预后的生物标志物和潜在的免疫治疗靶点。

https://cdn.ncbi.nlm.nih.gov/pmc/blobs/6296/9947846/a02faac2e7b8/fimmu-14-1105489-g001.jpg

文献AI研究员

20分钟写一篇综述,助力文献阅读效率提升50倍。

立即体验

用中文搜PubMed

大模型驱动的PubMed中文搜索引擎

马上搜索

文档翻译

学术文献翻译模型,支持多种主流文档格式。

立即体验