Suppr超能文献

多组学分析揭示了以实体为主的肺腺癌预后不良和治疗反应差异的潜在机制。

Multi-omics analysis unravels the underlying mechanisms of poor prognosis and differential therapeutic responses of solid predominant lung adenocarcinoma.

机构信息

Department of Thoracic Surgery, National Cancer Center/National Clinical Research Center for Cancer/Cancer Hospital, Chinese Academy of Medical Sciences and Peking Union Medical College, Beijing, China.

State Key Laboratory of Molecular Oncology, Department of Etiology and Carcinogenesis, National Cancer Center/National Clinical Research Center for Cancer/Cancer Hospital, Chinese Academy of Medical Sciences and Peking Union Medical College, Beijing, China.

出版信息

Front Immunol. 2023 Feb 9;14:1101649. doi: 10.3389/fimmu.2023.1101649. eCollection 2023.

Abstract

BACKGROUND

Solid predominant adenocarcinoma (SPA) has been reported to be a subtype with poor prognosis and unsatisfactory response to chemotherapy and targeted therapy in lung adenocarcinoma (LUAD). However, the underlying mechanisms remain largely unknown and the suitability of immunotherapy for SPA has not been investigated.

METHODS

We conducted a multi-omics analysis of 1078 untreated LUAD patients with clinicopathologic, genomic, transcriptomic, and proteomic data from both public and internal cohorts to determine the underlying mechanisms of poor prognosis and differential therapeutic responses of SPA and to investigate the potential of immunotherapy for SPA. The suitability of immunotherapy for SPA was further confirmed in a cohort of LUAD patients who received neoadjuvant immunotherapy in our center.

RESULTS

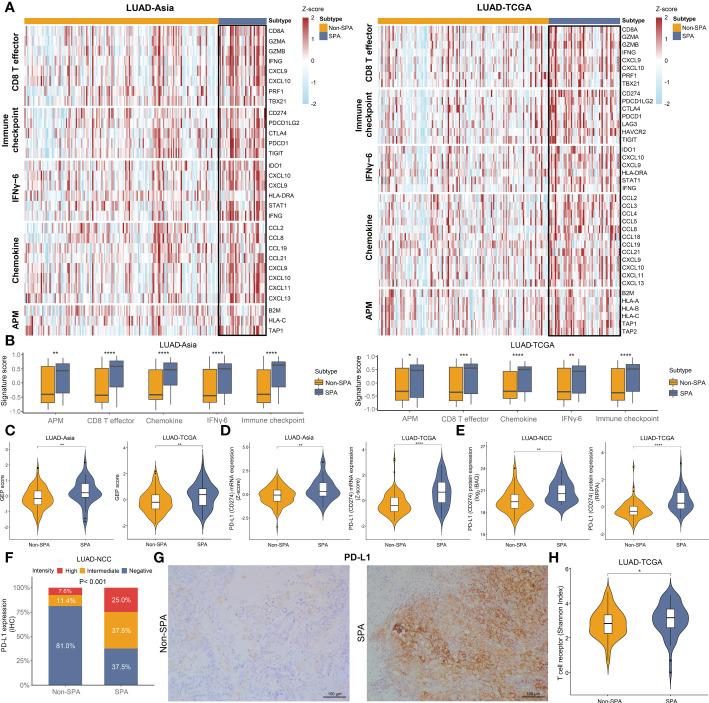
Along with its aggressive clinicopathologic behaviors, SPA had significantly higher tumor mutation burden (TMB) and number of pathways altered, lower TTF-1 and Napsin-A expression, higher proliferation score and a more immunoresistant microenvironment than non-solid predominant adenocarcinoma (Non-SPA), accounting for its worse prognosis. Additionally, SPA had significantly lower frequency of therapeutically targetable driver mutations and higher frequency of EGFR/TP53 co-mutation which was related to resistance to EGFR tyrosine kinase inhibitors, indicating a lower potential for targeted therapy. Meanwhile, SPA was enriched for molecular features associated with poor response to chemotherapy (higher chemoresistence signature score, lower chemotherapy response signature score, hypoxic microenvironment, and higher frequency of TP53 mutation). Instead, muti-omics profiling revealed that SPA had stronger immunogenicity and was enriched for positive biomarkers for immunotherapy (higher TMB and T cell receptor diversity; higher PD-L1 expression and more immune cell infiltration; higher frequency of gene mutations predicting efficacious immunotherapy, and elevated expression of immunotherapy-related gene signatures). Furthermore, in the cohort of LUAD patients who received neoadjuvant immunotherapy, SPA had higher pathological regression rates than Non-SPA and patients with major pathological response were enriched in SPA, confirming that SPA was more prone to respond to immunotherapy.

CONCLUSIONS

Compared with Non-SPA, SPA was enriched for molecular features associated with poor prognosis, unsatisfactory response to chemotherapy and targeted therapy, and good response to immunotherapy, indicating more suitability for immunotherapy while less suitability for chemotherapy and targeted therapy.

摘要

背景

实性为主型腺癌(SPA)在肺腺癌(LUAD)中被报道为一种预后不良且对化疗和靶向治疗反应不佳的亚型。然而,其潜在机制在很大程度上仍不清楚,SPA 是否适合免疫治疗也尚未得到研究。

方法

我们对来自公共和内部队列的 1078 例未经治疗的 LUAD 患者进行了多组学分析,这些患者具有临床病理、基因组、转录组和蛋白质组学数据,以确定 SPA 预后不良和治疗反应差异的潜在机制,并研究 SPA 免疫治疗的潜力。我们还在本中心接受新辅助免疫治疗的 LUAD 患者队列中进一步证实了 SPA 免疫治疗的适用性。

结果

与侵袭性的临床病理行为一致,SPA 具有更高的肿瘤突变负担(TMB)和改变的通路数量、更低的 TTF-1 和 Napsin-A 表达、更高的增殖评分和更具免疫抵抗性的微环境,这导致其预后更差。此外,SPA 具有更低的治疗靶点驱动突变频率和更高的 EGFR/TP53 共突变频率,这与 EGFR 酪氨酸激酶抑制剂的耐药性有关,表明其靶向治疗的潜力较低。同时,SPA 富集了与化疗反应不良相关的分子特征(更高的化疗耐药signature 评分、更低的化疗反应 signature 评分、缺氧微环境和更高的 TP53 突变频率)。然而,多组学分析显示 SPA 具有更强的免疫原性,并富集了免疫治疗的阳性生物标志物(更高的 TMB 和 T 细胞受体多样性;更高的 PD-L1 表达和更多的免疫细胞浸润;更高频率的预测有效免疫治疗的基因突变,以及上调免疫治疗相关基因特征)。此外,在接受新辅助免疫治疗的 LUAD 患者队列中,SPA 的病理缓解率高于 Non-SPA,且主要病理缓解的患者在 SPA 中富集,证实 SPA 对免疫治疗更敏感。

结论

与 Non-SPA 相比,SPA 富集了与预后不良、化疗和靶向治疗反应不佳以及免疫治疗反应良好相关的分子特征,这表明 SPA 更适合免疫治疗,而不太适合化疗和靶向治疗。

https://cdn.ncbi.nlm.nih.gov/pmc/blobs/44d7/9946976/5f05cc87c7ba/fimmu-14-1101649-g001.jpg

文献AI研究员

20分钟写一篇综述,助力文献阅读效率提升50倍。

立即体验

用中文搜PubMed

大模型驱动的PubMed中文搜索引擎

马上搜索

文档翻译

学术文献翻译模型,支持多种主流文档格式。

立即体验