Suppr超能文献

新型含铜铁氧体纳米颗粒通过破坏耐甲氧西林金黄色葡萄球菌(MRSA)细胞膜通透性、消耗细胞内铁离子以及上调活性氧水平对MRSA发挥致死作用。

Novel copper-containing ferrite nanoparticles exert lethality to MRSA by disrupting MRSA cell membrane permeability, depleting intracellular iron ions, and upregulating ROS levels.

作者信息

Ye Jinhua, Hou Fangpeng, Chen Guanyu, Zhong Tianyu, Xue Junxia, Yu Fangyou, Lai Yi, Yang Yingjie, Liu Dedong, Tian Yuantong, Huang Junyun

机构信息

Analytical Laboratory of Basic Medical College, Gannan Medical University, Ganzhou, Jiangxi, China.

Center for Immunology, Key Laboratory of Prevention and Treatment of Cardiovascular and Cerebrovascular Diseases, Ministry of Education, Gannan Medical University, Ganzhou, Jiangxi, China.

出版信息

Front Microbiol. 2023 Feb 9;14:1023036. doi: 10.3389/fmicb.2023.1023036. eCollection 2023.

Abstract

OBJECTIVE

The widespread use of antibiotics has inevitably led to the emergence of multidrug-resistant bacterial strains, such as methicillin-resistant (MRSA), making treatment of this infection a serious challenge. This study aimed to explore new treatment strategies for MRSA infection.

METHODS

The structure of FeO NPs with limited antibacterial activity was optimized, and the Fe ↔ Fe electronic coupling was eliminated by replacing 1/2 Fe with Cu. A new type of copper-containing ferrite nanoparticles (hereinafter referred to as Cu@Fe NPs) that fully retained oxidation-reduction activity was synthesized. First, the ultrastructure of Cu@Fe NPs was examined. Then, antibacterial activity was determined by testing the minimum inhibitory concentration (MIC) and safety for use as an antibiotic agent. Next, the mechanisms underlying the antibacterial effects of Cu@Fe NPs were investigated. Finally, mice models of systemic and localized MRSA infections was established for validation.

RESULTS

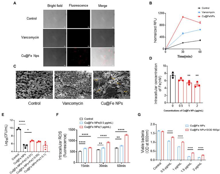
It was found that Cu@Fe NPs exhibited excellent antibacterial activity against MRSA with MIC of 1 μg/mL. It effectively inhibited the development of MRSA resistance and disrupted the bacterial biofilms. More importantly, the cell membranes of MRSA exposed to Cu@Fe NPs underwent significant rupture and leakage of the cell contents. Cu@Fe NPs also significantly reduced the iron ions required for bacterial growth and contributed to excessive intracellular accumulation of exogenous reactive oxygen species (ROS). Therefore, these findings may important for its antibacterial effect. Furthermore, Cu@Fe NPs treatment led to a significant reduction in colony forming units within intra-abdominal organs, such as the liver, spleen, kidney, and lung, in mice with systemic MRSA infection, but not for damaged skin in those with localized MRSA infection.

CONCLUSION

The synthesized nanoparticles has an excellent drug safety profile, confers high resistant to MRSA, and can effectively inhibit the progression of drug resistance. It also has the potential to exert anti-MRSA infection effects systemically . In addition, our study revealed a unique multifaceted antibacterial mode of Cu@Fe NPs: (1) an increase in cell membrane permeability, (2) depletion of Fe ions in cells, (3) generation of ROS in cells. Overall, Cu@Fe NPs may be potential therapeutic agents for MRSA infections.

摘要

目的

抗生素的广泛使用不可避免地导致了多重耐药菌株的出现,如耐甲氧西林金黄色葡萄球菌(MRSA),这使得这种感染的治疗成为一项严峻挑战。本研究旨在探索MRSA感染的新治疗策略。

方法

对具有有限抗菌活性的FeO纳米颗粒的结构进行优化,通过用Cu替代1/2的Fe来消除Fe↔Fe电子耦合。合成了一种完全保留氧化还原活性的新型含铜铁氧体纳米颗粒(以下简称Cu@Fe纳米颗粒)。首先,检测Cu@Fe纳米颗粒的超微结构。然后,通过测试最低抑菌浓度(MIC)和用作抗生素的安全性来确定抗菌活性。接下来,研究Cu@Fe纳米颗粒抗菌作用的潜在机制。最后,建立系统性和局部性MRSA感染的小鼠模型进行验证。

结果

发现Cu@Fe纳米颗粒对MRSA表现出优异的抗菌活性,MIC为1μg/mL。它有效抑制了MRSA耐药性的发展并破坏了细菌生物膜。更重要的是,暴露于Cu@Fe纳米颗粒的MRSA细胞膜发生了显著破裂,细胞内容物泄漏。Cu@Fe纳米颗粒还显著降低了细菌生长所需的铁离子,并导致细胞内过量积累外源性活性氧(ROS)。因此,这些发现可能对其抗菌效果很重要。此外,在系统性MRSA感染的小鼠中,Cu@Fe纳米颗粒治疗导致腹腔内器官(如肝脏、脾脏、肾脏和肺)内的菌落形成单位显著减少,但对局部性MRSA感染小鼠的受损皮肤无效。

结论

合成的纳米颗粒具有优异的药物安全性,对MRSA具有高抗性,并能有效抑制耐药性的进展。它还具有在全身发挥抗MRSA感染作用的潜力。此外,我们的研究揭示了Cu@Fe纳米颗粒独特的多方面抗菌模式:(1)细胞膜通透性增加,(2)细胞内铁离子消耗,(3)细胞内ROS生成。总体而言,Cu@Fe纳米颗粒可能是MRSA感染的潜在治疗剂。

https://cdn.ncbi.nlm.nih.gov/pmc/blobs/b851/9947852/1130c8f0ca4c/fmicb-14-1023036-g001.jpg

文献AI研究员

20分钟写一篇综述,助力文献阅读效率提升50倍。

立即体验

用中文搜PubMed

大模型驱动的PubMed中文搜索引擎

马上搜索

文档翻译

学术文献翻译模型,支持多种主流文档格式。

立即体验