Suppr超能文献

SARS-CoV-2 SUD2 和 Nsp5 通过与 BclII 的 G-四链体的增强相互作用协同促进呼吸道上皮细胞凋亡。

SARS-CoV-2 SUD2 and Nsp5 Conspire to Boost Apoptosis of Respiratory Epithelial Cells via an Augmented Interaction with the G-Quadruplex of BclII.

机构信息

Department of Respiratory and Critical Care Medicine, Targeted Tracer Research and Development Laboratory, West China Hospital, Sichuan University, Chengdu, China.

Institute of Respiratory Health, Frontiers Science Center for Disease-Related Molecular Network, West China Hospital, Sichuan University, Chengdu, China.

出版信息

mBio. 2023 Apr 25;14(2):e0335922. doi: 10.1128/mbio.03359-22. Epub 2023 Feb 28.

Abstract

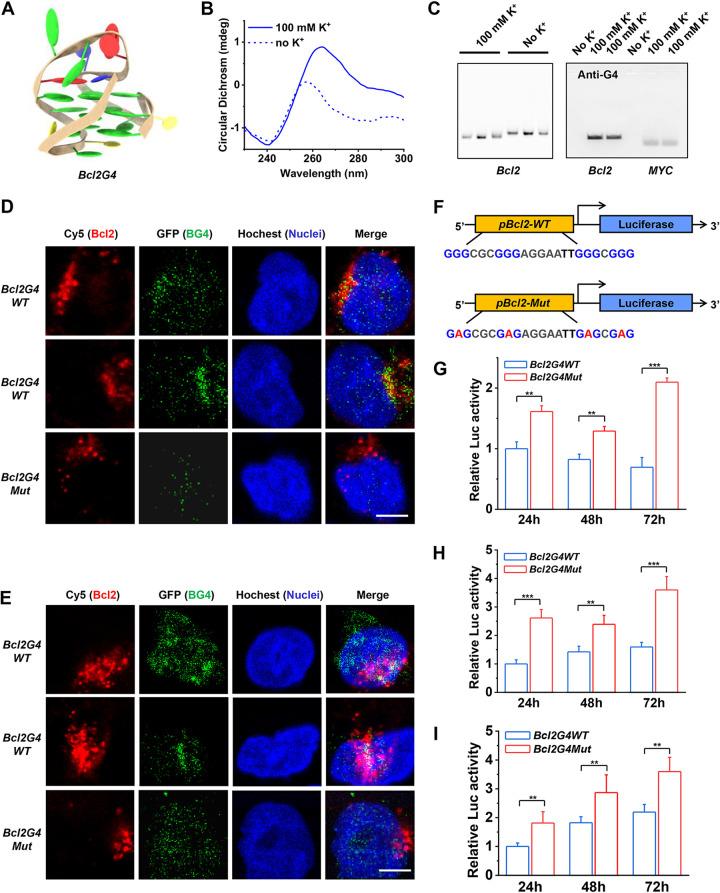
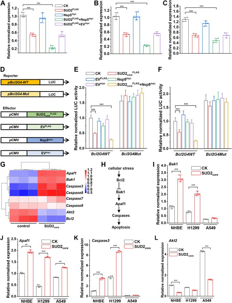
The molecular mechanisms underlying how SUD2 recruits other proteins of severe acute respiratory syndrome coronavirus 2 (SARS-CoV-2) to exert its G-quadruplex (G4)-dependent pathogenic function is unknown. Herein, Nsp5 was singled out as a binding partner of the SUD2-N+M domains (SUD2) with high affinity, through the surface located crossing these two domains. Biochemical and fluorescent assays demonstrated that this complex also formed in the nucleus of living host cells. Moreover, the SUD2-Nsp5 complex displayed significantly enhanced selective binding affinity for the G4 structure in the BclII promoter than did SUD2 alone. This increased stability exhibited by the tertiary complex was rationalized by AlphaFold2 and molecular dynamics analysis. In line with these molecular interactions, downregulation of BclII and subsequent augmented apoptosis of respiratory cells were both observed. These results provide novel information and a new avenue to explore therapeutic strategies targeting SARS-CoV-2. SUD2, a unique protein domain closely related to the pathogenesis of SARS-CoV-2, has been reported to bind with the G-quadruplex (G4), a special noncanonical DNA structure endowed with important functions in regulating gene expression. However, the interacting partner of SUD2, among other SARS-CoV-2 Nsps, and the resulting functional consequences remain unknown. Here, a stable complex formed between SUD2 and Nsp5 was fully characterized both and in host cells. Moreover, this complex had a significantly enhanced binding affinity specifically targeting the Bcl2G4 in the promoter region of the antiapoptotic gene BclII, compared with SUD2 alone. In respiratory epithelial cells, the SUD2-Nsp5 complex promoted BclII-mediated apoptosis in a G4-dependent manner. These results reveal fresh information about matched multicomponent interactions, which can be parlayed to develop new therapeutics for future relevant viral disease.

摘要

SUD2 招募严重急性呼吸综合征冠状病毒 2 (SARS-CoV-2) 中的其他蛋白质以发挥其 G-四链体 (G4)-依赖性致病功能的分子机制尚不清楚。在此,通过位于这两个结构域交叉处的表面,Nsp5 被单独挑选为 SUD2-N+M 结构域(SUD2)的高亲和力结合伴侣。生化和荧光测定表明,该复合物也在活宿主细胞的核中形成。此外,与 SUD2 单独相比,SUD2-Nsp5 复合物对 BclII 启动子中的 G4 结构表现出显著增强的选择性结合亲和力。三级复合物表现出的这种增加的稳定性通过 AlphaFold2 和分子动力学分析得到了合理化。与这些分子相互作用一致,观察到 BclII 的下调和随后呼吸细胞的凋亡增加。这些结果提供了新的信息和新途径来探索针对 SARS-CoV-2 的治疗策略。 SUD2 是一种与 SARS-CoV-2 发病机制密切相关的独特蛋白质结构域,据报道它与 G-四链体 (G4) 结合,G4 是一种特殊的非规范 DNA 结构,具有在调节基因表达中发挥重要功能。然而,SUD2 的相互作用伴侣,以及其他 SARS-CoV-2 Nsps,以及由此产生的功能后果仍然未知。在这里,SUD2 和 Nsp5 之间形成的稳定复合物在和宿主细胞中均得到了充分表征。此外,与 SUD2 相比,该复合物对 Bcl2G4 在抗凋亡基因 BclII 启动子区域中的特异性靶标具有显著增强的结合亲和力。在呼吸上皮细胞中,SUD2-Nsp5 复合物以 G4 依赖的方式促进 BclII 介导的凋亡。这些结果揭示了新的匹配多组分相互作用信息,可用于开发针对未来相关病毒疾病的新疗法。

https://cdn.ncbi.nlm.nih.gov/pmc/blobs/85a5/10127692/c8daaccb02b0/mbio.03359-22-f001.jpg

文献AI研究员

20分钟写一篇综述,助力文献阅读效率提升50倍。

立即体验

用中文搜PubMed

大模型驱动的PubMed中文搜索引擎

马上搜索

文档翻译

学术文献翻译模型,支持多种主流文档格式。

立即体验