Suppr超能文献

DNA 甲基化图谱显示 LIN7A 是 t(8;21) 急性髓系白血病患者对地西他滨有反应的标志物。

DNA methylation landscape reveals LIN7A as a decitabine-responsive marker in patients with t(8;21) acute myeloid leukemia.

机构信息

Department of Hematology and Oncology, Shenzhen University General Hospital, International Cancer Center, Shenzhen Key Laboratory, Hematology Institution of Shenzhen University, Shenzhen University Medical School, Shenzhen University, Shenzhen, 518000, China.

Department of Hematology, Peking Third Hospital, Beijing, 100191, China.

出版信息

Clin Epigenetics. 2023 Mar 3;15(1):37. doi: 10.1186/s13148-023-01458-0.

Abstract

BACKGROUND

Despite its inconsistent response rate, decitabine, a demethylating agent, is often used as a non-intensive alternative therapeutic agent for acute myeloid leukemia (AML). It has been reported that relapsed/refractory AML patients with t(8;21) translocation achieved better clinical outcomes with a decitabine-based combination regimen than other AML subtypes; however, the mechanisms underlying this phenomenon remain unknown. Herein, the DNA methylation landscape of de novo patients with the t(8;21) translocation was compared with that of patients without the translocation. Moreover, the methylation changes induced by decitabine-based combination regimens in de novo/complete remission paired samples were investigated to elucidate the mechanisms underlying the better responses observed in t(8;21) AML patients treated with decitabine.

METHODS

Thirty-three bone marrow samples from 28 non-M3 AML patients were subjected to DNA methylation sequencing to identify the differentially methylated regions and genes of interest. TCGA-AML Genome Atlas-AML transcriptome dataset was used to identify decitabine-sensitive genes that were downregulated following exposure to a decitabine-based regimen. In addition, the effect of decitabine-sensitive gene on cell apoptosis was examined in vitro using Kasumi-1 and SKNO-1 cells.

RESULTS

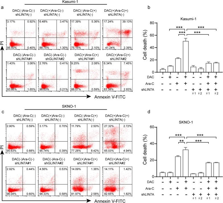
A total of 1377 differentially methylated regions that specifically responsive to decitabine in t(8;21) AML were identified, of which 210 showed hypomethylation patterns following decitabine treatment aligned with the promoter regions of 72 genes. And the methylation-silencing genes, LIN7A, CEBPA, BASP1, and EMB were identified as critical decitabine-sensitive genes in t(8;21) AML. Moreover, AML patients with hypermethylated LIN7A and reduced LIN7A expression had poor clinical outcomes. Meanwhile, the downregulation of LIN7A inhibited decitabine/cytarabine combination treatment-induced apoptosis in t(8;21) AML cells in vitro.

CONCLUSION

The findings of this study suggest that LIN7A is a decitabine-sensitive gene in t(8;21) AML patients that may serve as a prognostic biomarker for decitabine-based therapy.

摘要

背景

尽管地西他滨的反应率不一致,但作为非强化的替代治疗药物,地西他滨常用于治疗急性髓系白血病(AML)。据报道,伴有 t(8;21)易位的复发/难治性 AML 患者采用地西他滨联合方案治疗的临床结局优于其他 AML 亚型;然而,这种现象的机制尚不清楚。在此,我们比较了初诊伴 t(8;21)易位患者和不伴易位患者的 DNA 甲基化图谱。此外,我们还研究了地西他滨联合方案诱导的初诊/完全缓解配对样本中的甲基化变化,以阐明 t(8;21)AML 患者对地西他滨治疗反应较好的机制。

方法

对 28 例非 M3 AML 患者的 33 例骨髓样本进行 DNA 甲基化测序,以鉴定差异甲基化区域和感兴趣的基因。使用 TCGA-AML 基因组图谱-AML 转录组数据集鉴定地西他滨敏感基因,这些基因在地西他滨处理后下调。此外,我们还在体外使用 Kasumi-1 和 SKNO-1 细胞研究地西他滨敏感基因对细胞凋亡的影响。

结果

共鉴定出 1377 个在 t(8;21)AML 中对地西他滨有特异性反应的差异甲基化区域,其中 210 个在接受地西他滨治疗后表现为低甲基化模式,与 72 个基因的启动子区域一致。同时,我们鉴定出 LIN7A、CEBPA、BASP1 和 EMB 等甲基化沉默基因是 t(8;21)AML 中关键的地西他滨敏感基因。此外,AML 患者的 LIN7A 呈高甲基化状态,LIN7A 表达降低,其临床结局较差。同时,LIN7A 的下调抑制了 t(8;21)AML 细胞对地西他滨/阿糖胞苷联合治疗诱导的凋亡。

结论

本研究表明,LIN7A 是 t(8;21)AML 患者对地西他滨敏感的基因,可能成为地西他滨治疗的预后生物标志物。

https://cdn.ncbi.nlm.nih.gov/pmc/blobs/d52c/9983225/9f2a26d6d901/13148_2023_1458_Fig1_HTML.jpg

文献AI研究员

20分钟写一篇综述,助力文献阅读效率提升50倍。

立即体验

用中文搜PubMed

大模型驱动的PubMed中文搜索引擎

马上搜索

文档翻译

学术文献翻译模型,支持多种主流文档格式。

立即体验