Suppr超能文献

去乙酰化诱导 HP1γ 核凝聚促进多发性骨髓瘤耐药性。

Deacetylation induced nuclear condensation of HP1γ promotes multiple myeloma drug resistance.

机构信息

The Province and Ministry Co-sponsored Collaborative Innovation Center for Medical Epigenetics; Tianjin Key Laboratory of Cellular Homeostasis and Human Diseases; Department of Physiology and Pathophysiology, School of Basic Medical Science, Tianjin Medical University, Heping, Tianjin, 300070, China.

Tianjin Medical University School of Stomatology, Tianjin Medical University, Heping, Tianjin, 300070, China.

出版信息

Nat Commun. 2023 Mar 9;14(1):1290. doi: 10.1038/s41467-023-37013-x.

Abstract

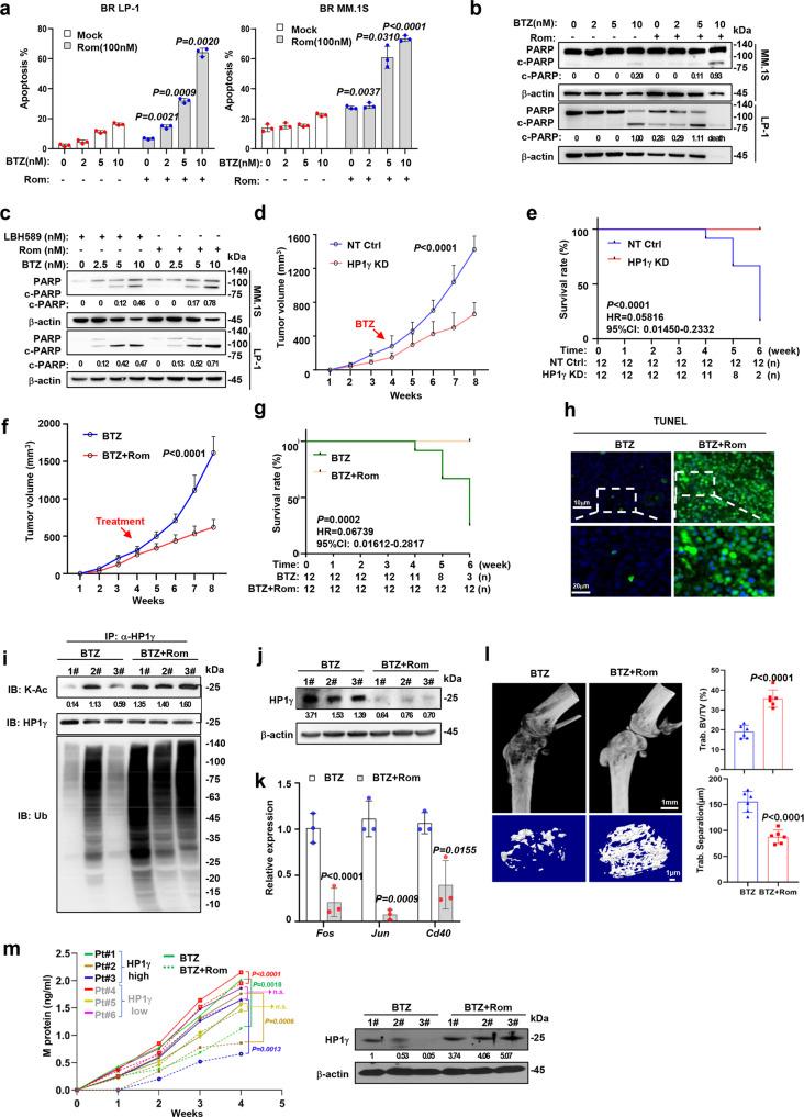
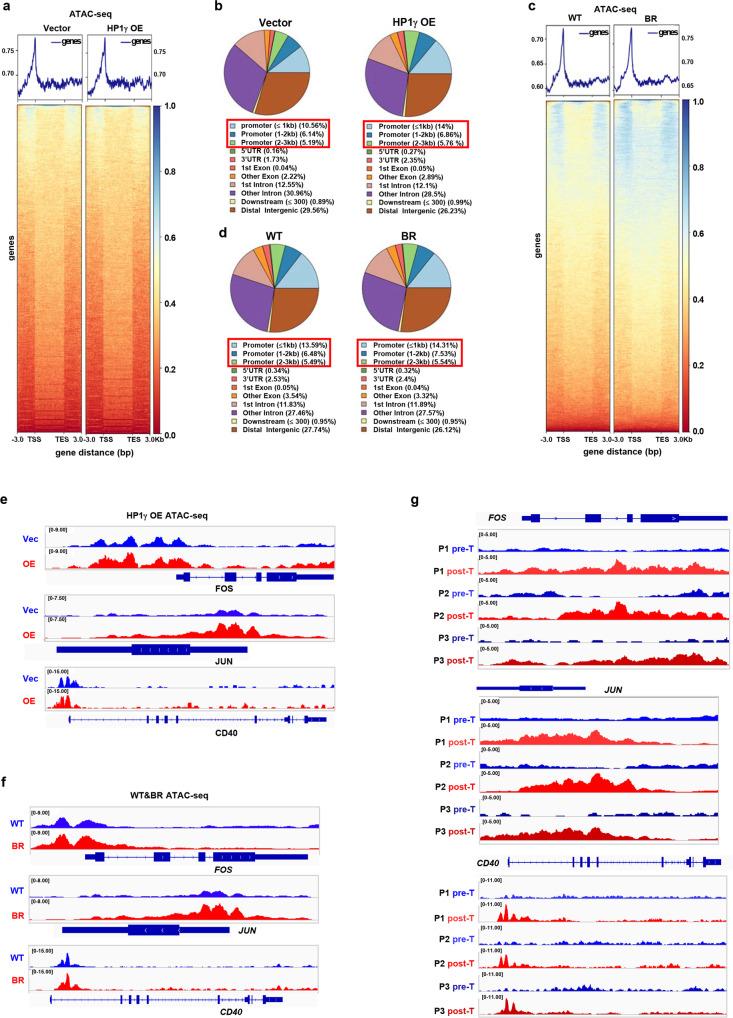
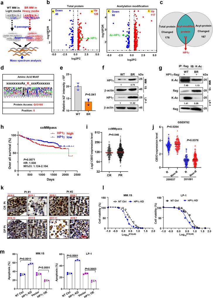
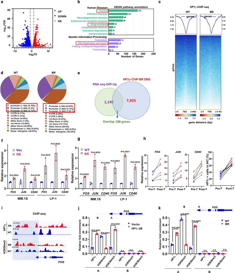
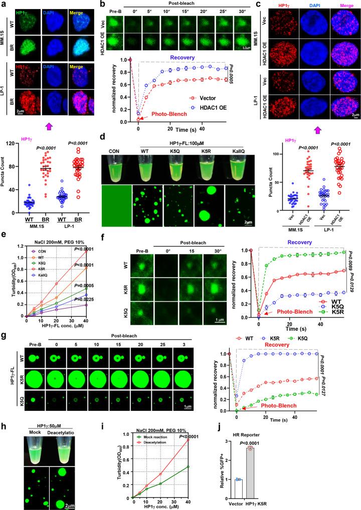
Acquired chemoresistance to proteasome inhibitors is a major obstacle in managing multiple myeloma but key regulators and underlying mechanisms still remain to be explored. We find that high level of HP1γ is associated with low acetylation modification in the bortezomib-resistant myeloma cells using SILAC-based acetyl-proteomics assay, and higher HP1γ level is positively correlated with poorer outcomes in the clinic. Mechanistically, elevated HDAC1 in the bortezomib-resistant myeloma cells deacetylates HP1γ at lysine 5 and consequently alleviates the ubiquitin-mediated protein degradation, as well as the aberrant DNA repair capacity. HP1γ interacts with the MDC1 to induce DNA repair, and simultaneously the deacetylation modification and the interaction with MDC1 enhance the nuclear condensation of HP1γ protein and the chromatin accessibility of its target genes governing sensitivity to proteasome inhibitors, such as CD40, FOS and JUN. Thus, targeting HP1γ stability by using HDAC1 inhibitor re-sensitizes bortezomib-resistant myeloma cells to proteasome inhibitors treatment in vitro and in vivo. Our findings elucidate a previously unrecognized role of HP1γ in inducing drug resistance to proteasome inhibitors of myeloma cells and suggest that targeting HP1γ may be efficacious for overcoming drug resistance in refractory or relapsed multiple myeloma patients.

摘要

获得性蛋白酶体抑制剂耐药性是多发性骨髓瘤治疗的主要障碍,但关键调节因子和潜在机制仍有待探索。我们发现,使用 SILAC 乙酰化蛋白质组学测定法,高表达的 HP1γ与硼替佐米耐药骨髓瘤细胞中低乙酰化修饰有关,并且较高的 HP1γ水平与临床预后较差呈正相关。在机制上,硼替佐米耐药骨髓瘤细胞中 HDAC1 的升高使 HP1γ在赖氨酸 5 处去乙酰化,从而减轻了泛素介导的蛋白质降解以及异常的 DNA 修复能力。HP1γ与 MDC1 相互作用诱导 DNA 修复,同时去乙酰化修饰和与 MDC1 的相互作用增强了 HP1γ 蛋白的核浓缩和其靶基因的染色质可及性,这些靶基因调节对蛋白酶体抑制剂的敏感性,如 CD40、FOS 和 JUN。因此,通过使用 HDAC1 抑制剂靶向 HP1γ 稳定性,可使硼替佐米耐药骨髓瘤细胞在体外和体内重新对蛋白酶体抑制剂治疗敏感。我们的研究结果阐明了 HP1γ 在诱导骨髓瘤细胞对蛋白酶体抑制剂耐药性中的先前未被认识的作用,并表明靶向 HP1γ 可能对克服难治性或复发性多发性骨髓瘤患者的耐药性有效。

https://cdn.ncbi.nlm.nih.gov/pmc/blobs/ca22/9998874/2ee8f88c111f/41467_2023_37013_Fig1_HTML.jpg

文献AI研究员

20分钟写一篇综述,助力文献阅读效率提升50倍。

立即体验

用中文搜PubMed

大模型驱动的PubMed中文搜索引擎

马上搜索

文档翻译

学术文献翻译模型,支持多种主流文档格式。

立即体验