Suppr超能文献

抗血管内皮生长因子治疗可提高 EGFR-vIII-CAR-T 细胞在小鼠同源性胶质母细胞瘤模型中的递送和疗效。

Anti-VEGF therapy improves EGFR-vIII-CAR-T cell delivery and efficacy in syngeneic glioblastoma models in mice.

机构信息

Department of Radiation Oncology, Massachusetts General Hospital, Boston, Massachusetts, USA.

Department of Radiation Oncology, Massachusetts General Hospital, Boston, Massachusetts, USA

出版信息

J Immunother Cancer. 2023 Mar;11(3). doi: 10.1136/jitc-2022-005583.

Abstract

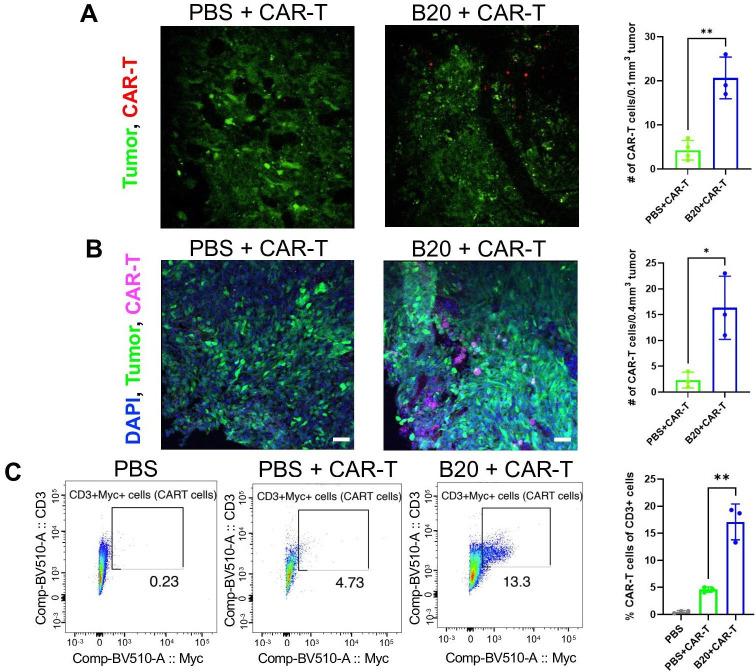
Chimeric antigen receptor (CAR)-T cells have revolutionized the treatment of multiple types of hematological malignancies, but have shown limited efficacy in patients with glioblastoma (GBM) or other solid tumors. This may be largely due to the immunosuppressive tumor microenvironment (TME) that compromises CAR-T cells' delivery and antitumor activity. We previously showed that blocking vascular endothelial growth factor (VEGF) signaling can normalize tumor vessels in murine and human tumors, including GBM, breast, liver, and rectal carcinomas. Moreover, we demonstrated that vascular normalization can improve the delivery of CD8+ T cells and the efficacy of immunotherapy in breast cancer models in mice. In fact, the US FDA (Food and drug administration) has approved seven different combinations of anti-VEGF drugs and immune checkpoint blockers for liver, kidney, lung and endometrial cancers in the past 3 years. Here, we tested the hypothesis that anti-VEGF therapy can improve the delivery and efficacy of CAR-T cells in immunocompetent mice bearing orthotopic GBM tumors. We engineered two syngeneic mouse GBM cell lines (CT2A and GSC005) to express EGFRvIII-one of the most common neoantigens in human GBM-and CAR T cells to recognize EGFRvIII. We found that treatment with the anti-mouse VEGF antibody (B20) improved CAR-T cell infiltration and distribution throughout the GBM TME, delayed tumor growth, and prolonged survival of GBM-bearing mice compared with EGFRvIII-CAR-T cell therapy alone. Our findings provide compelling data and a rationale for clinical evaluation of anti-VEGF agents with CAR T cells for GBM patients.

摘要

嵌合抗原受体 (CAR)-T 细胞已彻底改变了多种血液系统恶性肿瘤的治疗方法,但在胶质母细胞瘤 (GBM) 或其他实体瘤患者中的疗效有限。这可能在很大程度上是由于抑制性的肿瘤微环境 (TME) 损害了 CAR-T 细胞的递送和抗肿瘤活性。我们之前曾表明,阻断血管内皮生长因子 (VEGF) 信号可以使包括 GBM、乳腺癌、肝癌和直肠癌在内的鼠和人类肿瘤中的肿瘤血管正常化。此外,我们证明血管正常化可以改善 CD8+T 细胞的递送,并提高乳腺癌模型中免疫疗法的疗效。事实上,美国食品和药物管理局 (FDA) 在过去 3 年中已批准了七种不同的抗 VEGF 药物和免疫检查点抑制剂组合,用于治疗肝癌、肾癌、肺癌和子宫内膜癌。在这里,我们检验了这样一个假设,即抗 VEGF 治疗可以改善免疫功能正常的携带原位 GBM 肿瘤的小鼠中 CAR-T 细胞的递送和疗效。我们设计了两种同源小鼠 GBM 细胞系 (CT2A 和 GSC005) 来表达 EGFRvIII-这是人类 GBM 中最常见的新抗原之一-和识别 EGFRvIII 的 CAR T 细胞。我们发现,与单独使用 EGFRvIII-CAR-T 细胞治疗相比,用抗鼠 VEGF 抗体 (B20) 治疗可改善 CAR-T 细胞在 GBM TME 中的浸润和分布,延缓肿瘤生长,并延长 GBM 荷瘤小鼠的存活时间。我们的研究结果提供了令人信服的数据和理由,支持临床评估抗 VEGF 药物与 CAR-T 细胞联合治疗 GBM 患者。

https://cdn.ncbi.nlm.nih.gov/pmc/blobs/0b96/10008211/1d274dfa503c/jitc-2022-005583f01.jpg

文献AI研究员

20分钟写一篇综述,助力文献阅读效率提升50倍。

立即体验

用中文搜PubMed

大模型驱动的PubMed中文搜索引擎

马上搜索

文档翻译

学术文献翻译模型,支持多种主流文档格式。

立即体验