Suppr超能文献

威托克耐药 T-ALL 细胞显示出独特的癌症干细胞特征,并富集细胞因子信号通路。

Venetoclax-Resistant T-ALL Cells Display Distinct Cancer Stem Cell Signatures and Enrichment of Cytokine Signaling.

机构信息

Division of Translational Cancer Research, Department of Laboratory Medicine, Lund University, 22381 Lund, Sweden.

Lund Stem Cell Center, Department of Laboratory Medicine, Lund University, 22184 Lund, Sweden.

出版信息

Int J Mol Sci. 2023 Mar 5;24(5):5004. doi: 10.3390/ijms24055004.

Abstract

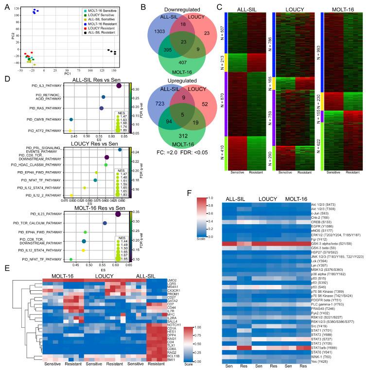
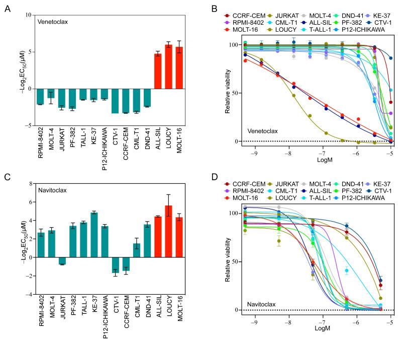
Therapy resistance remains one of the major challenges for cancer treatment that largely limits treatment benefits and patient survival. The underlying mechanisms that lead to therapy resistance are highly complicated because of the specificity to the cancer subtype and therapy. The expression of the anti-apoptotic protein BCL2 has been shown to be deregulated in T-cell acute lymphoblastic leukemia (T-ALL), where different T-ALL cells display a differential response to the BCL2-specific inhibitor venetoclax. In this study, we observed that the expression of anti-apoptotic BCL2 family genes, such as , , and , is highly varied in T-ALL patients, and inhibitors targeting proteins coded by these genes display differential responses in T-ALL cell lines. Three T-ALL cell lines (ALL-SIL, MOLT-16, and LOUCY) were highly sensitive to BCL2 inhibition within a panel of cell lines tested. These cell lines displayed differential and expression. Prolonged exposure to venetoclax led to the development of resistance to it in all three sensitive cell lines. To understand how cells developed venetoclax resistance, we monitored the expression of , , and over the treatment period and compared gene expression between resistant cells and parental sensitive cells. We observed a different trend of regulation in terms of BCL2 family gene expression and global gene expression profile including genes reported to be expressed in cancer stem cells. Gene set enrichment analysis (GSEA) showed enrichment of cytokine signaling in all three cell lines which was supported by the phospho-kinase array where STAT5 phosphorylation was found to be elevated in resistant cells. Collectively, our data suggest that venetoclax resistance can be mediated through the enrichment of distinct gene signatures and cytokine signaling pathways.

摘要

治疗耐药性仍然是癌症治疗的主要挑战之一,在很大程度上限制了治疗效果和患者生存。导致治疗耐药性的潜在机制非常复杂,因为其具有癌症亚型和治疗的特异性。抗凋亡蛋白 BCL2 的表达已被证明在 T 细胞急性淋巴细胞白血病(T-ALL)中失调,其中不同的 T-ALL 细胞对 BCL2 特异性抑制剂 venetoclax 表现出不同的反应。在这项研究中,我们观察到抗凋亡 BCL2 家族基因,如 、 、 和 ,在 T-ALL 患者中的表达高度不同,并且针对这些基因编码的蛋白质的抑制剂在 T-ALL 细胞系中表现出不同的反应。在测试的细胞系中,三种 T-ALL 细胞系(ALL-SIL、MOLT-16 和 LOUCY)对 BCL2 抑制高度敏感。这些细胞系显示出不同的 和 表达。在 venetoclax 的长期暴露下,所有三种敏感细胞系都对 venetoclax 产生了耐药性。为了了解细胞如何产生 venetoclax 耐药性,我们在治疗期间监测了 、 、 和 的表达,并比较了耐药细胞和亲本敏感细胞之间的基因表达。我们观察到 BCL2 家族基因表达和包括报道在癌症干细胞中表达的基因在内的全局基因表达谱的调节有不同的趋势。基因集富集分析(GSEA)显示所有三种细胞系中细胞因子信号通路都有富集,这得到了磷酸激酶阵列的支持,其中发现耐药细胞中 STAT5 磷酸化升高。总之,我们的数据表明,venetoclax 耐药性可以通过富集不同的基因特征和细胞因子信号通路来介导。

https://cdn.ncbi.nlm.nih.gov/pmc/blobs/7563/10003524/517b923af415/ijms-24-05004-g001.jpg

文献AI研究员

20分钟写一篇综述,助力文献阅读效率提升50倍。

立即体验

用中文搜PubMed

大模型驱动的PubMed中文搜索引擎

马上搜索

文档翻译

学术文献翻译模型,支持多种主流文档格式。

立即体验