Suppr超能文献

在小鼠脊髓损伤模型中,神经生长因子诱导脊髓背角神经元异位表达Nav1.7会导致神经性疼痛。

Ectopic expression of Nav1.7 in spinal dorsal horn neurons induced by NGF contributes to neuropathic pain in a mouse spinal cord injury model.

作者信息

Fu Yan, Sun Liting, Zhu Fengting, Xia Wei, Wen Ting, Xia Ruilong, Yu Xin, Xu Dan, Peng Changgeng

机构信息

Key Laboratory of Freshwater Aquatic Genetic Resources, Ministry of Agriculture and Rural Affairs, National Pathogen Collection Center for Aquatic Animals, Shanghai Ocean University, Shanghai, China.

The First Rehabilitation Hospital of Shanghai, Brain and Spinal Cord Innovation Research Center, School of Medicine, Advanced Institute of Translational Medicine, Tongji University, Shanghai, China.

出版信息

Front Mol Neurosci. 2023 Mar 3;16:1091096. doi: 10.3389/fnmol.2023.1091096. eCollection 2023.

Abstract

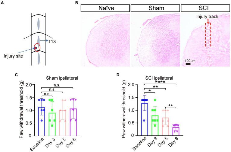
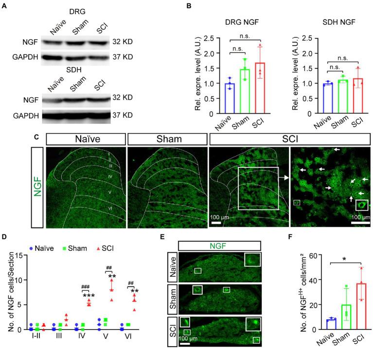
Neuropathic pain (NP) induced by spinal cord injury (SCI) often causes long-term disturbance for patients, but the mechanisms behind remains unclear. Here, our study showed SCI-induced ectopic expression of Nav1.7 in abundant neurons located in deep and superficial laminae layers of the spinal dorsal horn (SDH) and upregulation of Nav1.7 expression in dorsal root ganglion (DRG) neurons in mice. Pharmacologic studies demonstrated that the efficacy of the blood-brain-barrier (BBB) permeable Nav1.7 inhibitor GNE-0439 for attenuation of NP in SCI mice was significantly better than that of the BBB non-permeable Nav1.7 inhibitor PF-05089771. Moreover, more than 20% of Nav1.7-expressing SDH neurons in SCI mice were activated to express FOS when there were no external stimuli, suggesting that the ectopic expression of Nav1.7 made SDH neurons hypersensitive and Nav1.7-expressing SDH neurons participated in central sensitization and in spontaneous pain and/or walking-evoked mechanical pain. Further investigation showed that NGF, a strong activator of Nav1.7 expression, and its downstream JUN were upregulated after SCI in SDH neurons with similar distribution patterns and in DRG neurons too. In conclusion, our findings showed that the upregulation of Nav1.7 was induced by SCI in both SDH and DRG neurons through increased expression of NGF/JUN, and the inhibition of Nav1.7 in both peripheral and spinal neurons alleviated mechanical pain in SCI mice. These data suggest that BBB permeable Nav1.7 blockers might relieve NP in patients with SCI and that blocking the upregulation of Nav1.7 in the early stage of SCI selective inhibition of the downstream signaling pathways of NGF or Nav1.7-targeted RNA drugs could be a strategy for therapy of SCI-induced NP.

摘要

脊髓损伤(SCI)诱发的神经性疼痛(NP)常给患者带来长期困扰,但其背后的机制仍不清楚。在此,我们的研究表明,SCI可诱导小鼠脊髓背角(SDH)深层和浅层大量神经元中Nav1.7的异位表达,并使背根神经节(DRG)神经元中Nav1.7的表达上调。药理学研究表明,血脑屏障(BBB)可通透的Nav1.7抑制剂GNE - 0439减轻SCI小鼠NP的效果明显优于BBB不可通透的Nav1.7抑制剂PF - 05089771。此外,在无外部刺激时,SCI小鼠中超过20%表达Nav1.7的SDH神经元被激活以表达FOS,这表明Nav1.7的异位表达使SDH神经元超敏,且表达Nav1.7的SDH神经元参与中枢敏化以及自发性疼痛和/或步行诱发的机械性疼痛。进一步研究表明,Nav1.7表达的强激活剂NGF及其下游的JUN在SCI后,在SDH神经元和DRG神经元中均上调,且分布模式相似。总之,我们的研究结果表明,SCI通过增加NGF/JUN的表达在SDH和DRG神经元中诱导Nav1.7上调,抑制外周和脊髓神经元中的Nav1.7可减轻SCI小鼠的机械性疼痛。这些数据表明,BBB可通透的Nav1.7阻滞剂可能缓解SCI患者的NP,且在SCI早期阻断Nav1.7的上调、选择性抑制NGF的下游信号通路或靶向Nav1.7的RNA药物可能是治疗SCI诱发NP的一种策略。

https://cdn.ncbi.nlm.nih.gov/pmc/blobs/a871/10020601/8ee03e450a4d/fnmol-16-1091096-g001.jpg

文献AI研究员

20分钟写一篇综述,助力文献阅读效率提升50倍。

立即体验

用中文搜PubMed

大模型驱动的PubMed中文搜索引擎

马上搜索

文档翻译

学术文献翻译模型,支持多种主流文档格式。

立即体验