Suppr超能文献

Git1-PGK1 相互作用通过调节 Keap1/Nrf2 信号实现对脊髓缺血再灌注损伤的自我保护。

Git1-PGK1 interaction achieves self-protection against spinal cord ischemia-reperfusion injury by modulating Keap1/Nrf2 signaling.

机构信息

Department of Orthopedics, The First Affiliated Hospital of Nanjing Medical University, Nanjing, Jiangsu, 210029, China; Division of Spine Surgery, Department of Orthopedic Surgery, Nanjing Drum Tower Hospital, The Affiliated Hospital of Nanjing University Medical School Nanjing, 210008, China; Jiangsu Institute of Functional Reconstruction and Rehabilitation, Nanjing, Jiangsu, 210029, China.

Department of Orthopedics, The First Affiliated Hospital of Nanjing Medical University, Nanjing, Jiangsu, 210029, China; Jiangsu Institute of Functional Reconstruction and Rehabilitation, Nanjing, Jiangsu, 210029, China.

出版信息

Redox Biol. 2023 Jun;62:102682. doi: 10.1016/j.redox.2023.102682. Epub 2023 Mar 20.

Abstract

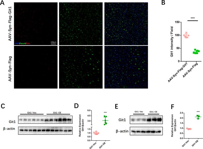
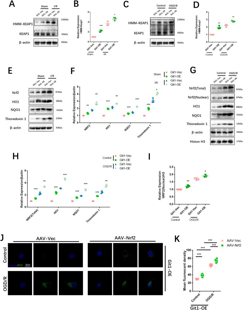
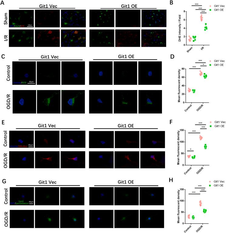
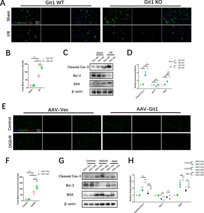
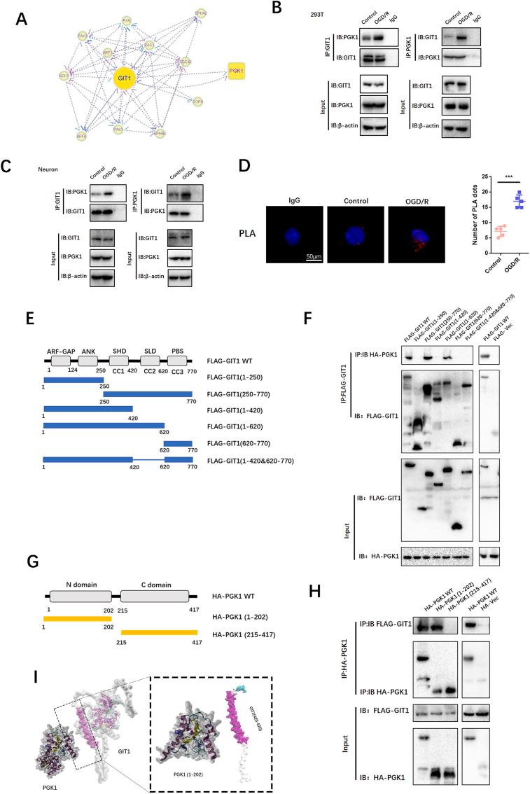
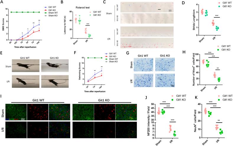
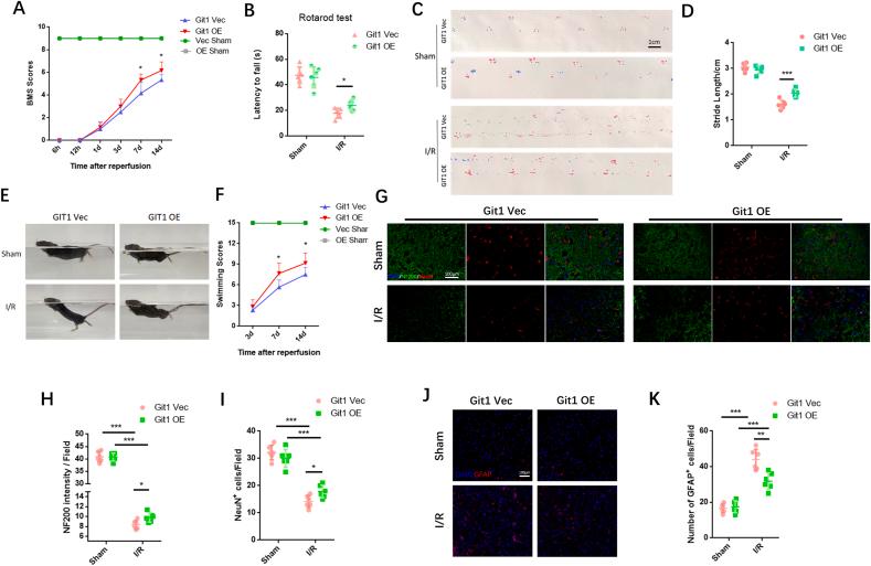
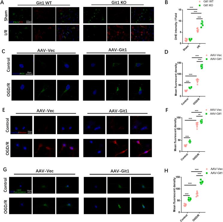
Spinal cord ischemia-reperfusion (IR) injury (SCIRI) is a significant secondary injury that causes damage to spinal cord neurons, leading to the impairment of spinal cord sensory and motor functions. Excessive reactive oxygen species (ROS) production is considered one critical mechanism of neuron damage in SCIRI. Nonetheless, the molecular mechanisms underlying the resistance of neurons to ROS remain elusive. Our study revealed that the deletion of Git1 in mice led to poor recovery of spinal cord motor function after SCIRI. Furthermore, we discovered that Git1 has a beneficial effect on neuron resistance to ROS production. Mechanistically, Git1 interacted with PGK1, regulated PGK1 phosphorylation at S203, and affected the intermediate products of glycolysis in neurons. The influence of Git1 on glycolysis regulates the dimerization of Keap1, which leads to changes in Nrf2 ubiquitination and plays a role in resisting ROS. Collectively, we show that Git1 regulates the Keap1/Nrf2 axis to resist ROS in a PGK1-dependent manner and thus is a potential therapeutic target for SCIRI.

摘要

脊髓缺血再灌注(IR)损伤(SCIRI)是一种严重的继发性损伤,可导致脊髓神经元损伤,进而损害脊髓感觉和运动功能。过量的活性氧(ROS)产生被认为是 SCIRI 中神经元损伤的一个关键机制。然而,神经元抵抗 ROS 的分子机制仍不清楚。我们的研究表明,在小鼠中敲除 Git1 会导致 SCIRI 后脊髓运动功能恢复不良。此外,我们发现 Git1 对神经元抵抗 ROS 产生具有有益作用。在机制上,Git1 与 PGK1 相互作用,调节 PGK1 在 S203 的磷酸化,并影响神经元中的糖酵解中间产物。Git1 对糖酵解的影响调节 Keap1 的二聚化,导致 Nrf2 泛素化的变化,并在抵抗 ROS 中发挥作用。总的来说,我们表明 Git1 通过 PGK1 依赖性方式调节 Keap1/Nrf2 轴以抵抗 ROS,因此是 SCIRI 的潜在治疗靶点。

https://cdn.ncbi.nlm.nih.gov/pmc/blobs/4a62/10053403/5b50d13e2d00/ga1.jpg

文献AI研究员

20分钟写一篇综述,助力文献阅读效率提升50倍。

立即体验

用中文搜PubMed

大模型驱动的PubMed中文搜索引擎

马上搜索

文档翻译

学术文献翻译模型,支持多种主流文档格式。

立即体验