Suppr超能文献

3D生物打印与纳米技术在组织工程支架中的融合

Convergence of 3D Bioprinting and Nanotechnology in Tissue Engineering Scaffolds.

作者信息

Zhang Shike, Chen Xin, Shan Mengyao, Hao Zijuan, Zhang Xiaoyang, Meng Lingxian, Zhai Zhen, Zhang Linlin, Liu Xuying, Wang Xianghong

机构信息

Henan Innovation Center for Functional Polymer Membrane Materials, Henan Key Laboratory of Advanced Nylon Materials and Application, School of Materials Science and Engineering, Zhengzhou University, Zhengzhou 450001, China.

National Engineering Research Center of Wheat and Corn Further Processing, College of Food Science and Engineering, Henan University of Technology, Zhengzhou 450001, China.

出版信息

Biomimetics (Basel). 2023 Feb 26;8(1):94. doi: 10.3390/biomimetics8010094.

Abstract

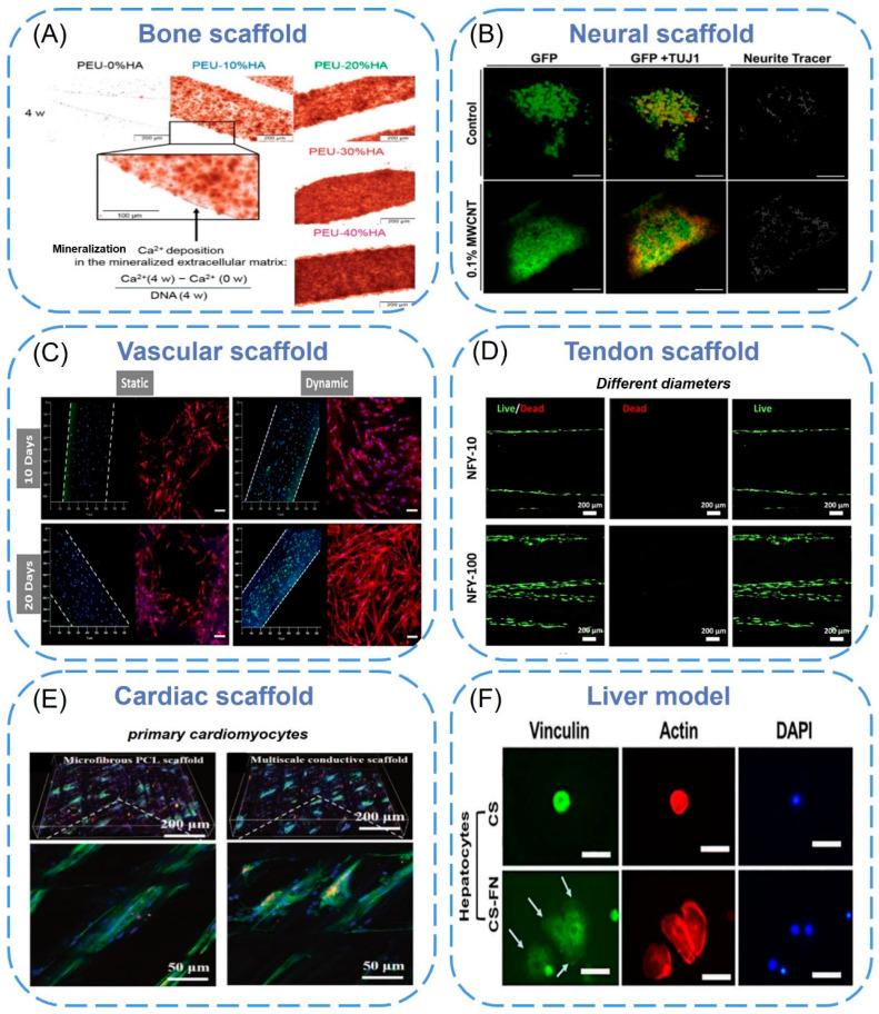
Three-dimensional (3D) bioprinting has emerged as a promising scaffold fabrication strategy for tissue engineering with excellent control over scaffold geometry and microstructure. Nanobiomaterials as bioinks play a key role in manipulating the cellular microenvironment to alter its growth and development. This review first introduces the commonly used nanomaterials in tissue engineering scaffolds, including natural polymers, synthetic polymers, and polymer derivatives, and reveals the improvement of nanomaterials on scaffold performance. Second, the 3D bioprinting technologies of inkjet-based bioprinting, extrusion-based bioprinting, laser-assisted bioprinting, and stereolithography bioprinting are comprehensively itemized, and the advantages and underlying mechanisms are revealed. Then the convergence of 3D bioprinting and nanotechnology applications in tissue engineering scaffolds, such as bone, nerve, blood vessel, tendon, and internal organs, are discussed. Finally, the challenges and perspectives of convergence of 3D bioprinting and nanotechnology are proposed. This review will provide scientific guidance to develop 3D bioprinting tissue engineering scaffolds by nanotechnology.

摘要

三维(3D)生物打印已成为一种很有前景的用于组织工程的支架制造策略,能够对支架的几何形状和微观结构进行出色的控制。纳米生物材料作为生物墨水,在调控细胞微环境以改变其生长和发育方面发挥着关键作用。本文综述首先介绍了组织工程支架中常用的纳米材料,包括天然聚合物、合成聚合物和聚合物衍生物,并揭示了纳米材料对支架性能的改善。其次,全面列举了基于喷墨的生物打印、基于挤出的生物打印、激光辅助生物打印和立体光刻生物打印等3D生物打印技术,并揭示了其优点和潜在机制。然后讨论了3D生物打印与纳米技术在骨、神经、血管、肌腱和内脏等组织工程支架中的应用融合。最后,提出了3D生物打印与纳米技术融合面临的挑战和前景。本综述将为利用纳米技术开发3D生物打印组织工程支架提供科学指导。

https://cdn.ncbi.nlm.nih.gov/pmc/blobs/9b00/10046132/978557c69e08/biomimetics-08-00094-g001.jpg

文献AI研究员

20分钟写一篇综述,助力文献阅读效率提升50倍。

立即体验

用中文搜PubMed

大模型驱动的PubMed中文搜索引擎

马上搜索

文档翻译

学术文献翻译模型,支持多种主流文档格式。

立即体验