Suppr超能文献

中越边境地区的 One Health 监测:越南蝙蝠、猪和人群中具有潜在人畜共患性病毒的循环。

One Health Surveillance Highlights Circulation of Viruses with Zoonotic Potential in Bats, Pigs, and Humans in Viet Nam.

机构信息

Wildlife Conservation Society, Viet Nam Country Program, Hanoi 11111, Viet Nam.

Wildlife Conservation Society, Health Program, Bronx, NY 10460, USA.

出版信息

Viruses. 2023 Mar 20;15(3):790. doi: 10.3390/v15030790.

Abstract

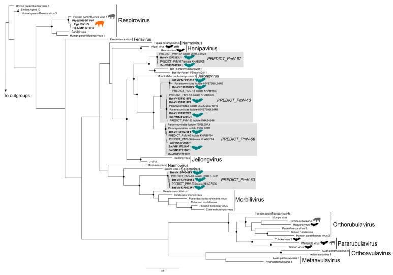
A One Health cross-sectoral surveillance approach was implemented to screen biological samples from bats, pigs, and humans at high-risk interfaces for zoonotic viral spillover for five viral families with zoonotic potential in Viet Nam. Over 1600 animal and human samples from bat guano harvesting sites, natural bat roosts, and pig farming operations were tested for coronaviruses (CoVs), paramyxoviruses, influenza viruses, filoviruses and flaviviruses using consensus PCR assays. Human samples were also tested using immunoassays to detect antibodies against eight virus groups. Significant viral diversity, including CoVs closely related to ancestors of pig pathogens, was detected in bats roosting at the human-animal interfaces, illustrating the high risk for CoV spillover from bats to pigs in Viet Nam, where pig density is very high. Season and reproductive period were significantly associated with the detection of bat CoVs, with site-specific effects. Phylogeographic analysis indicated localized viral transmission among pig farms. Our limited human sampling did not detect any known zoonotic bat viruses in human communities living close to the bat cave and harvesting bat guano, but our serological assays showed possible previous exposure to Marburg virus-like (Filoviridae), Crimean-Congo hemorrhagic fever virus-like (Bunyaviridae) viruses and flaviviruses. Targeted and coordinated One Health surveillance helped uncover this viral pathogen emergence hotspot.

摘要

采用跨部门的“One Health”监测方法,对越南五种具有潜在人畜共患性的病毒科的蝙蝠、猪和高风险人兽接触界面的生物样本进行筛选,以监测可能发生的人畜共患病病毒溢出。在越南,对来自蝙蝠粪便采集点、天然蝙蝠栖息地和养猪场的 1600 多个人类和动物样本进行冠状病毒(CoV)、副粘病毒、流感病毒、丝状病毒和黄病毒的聚合酶链反应(PCR)检测,并用免疫分析法检测针对 8 种病毒组的抗体。在人兽接触界面栖息的蝙蝠中检测到了显著的病毒多样性,包括与猪病原体祖先密切相关的 CoV,这表明越南蝙蝠向猪传播 CoV 的风险很高,因为那里的猪密度非常高。季节和繁殖期与蝙蝠 CoV 的检测显著相关,存在特定地点的影响。系统发育地理分析表明,猪场内存在局部病毒传播。我们的有限人类样本在居住在蝙蝠洞附近和采集蝙蝠粪便的人类社区中没有检测到任何已知的人畜共患蝙蝠病毒,但我们的血清学检测表明,可能之前接触过马尔堡病毒样(丝状病毒科)、克里米亚-刚果出血热病毒样(布尼亚病毒科)病毒和黄病毒。有针对性和协调的“One Health”监测有助于发现这个病毒病原体的出现热点。

https://cdn.ncbi.nlm.nih.gov/pmc/blobs/7beb/10053906/13c309b151ba/viruses-15-00790-g001.jpg

文献AI研究员

20分钟写一篇综述,助力文献阅读效率提升50倍。

立即体验

用中文搜PubMed

大模型驱动的PubMed中文搜索引擎

马上搜索

文档翻译

学术文献翻译模型,支持多种主流文档格式。

立即体验