Suppr超能文献

泛癌分析揭示 DIP2B 在乳腺癌中的癌基因特征和预后价值。

Integrated pancancer analysis reveals the oncogene characteristics and prognostic value of DIP2B in breast cancer.

机构信息

Department of Thoracic and Cardiovascular Surgery, the Fourth Affiliated Hospital of China Medical University, Shenyang, China.

Department of General Surgery, the Fourth Affiliated Hospital of China Medical University, Shenyang, China.

出版信息

BMC Cancer. 2023 Mar 31;23(1):296. doi: 10.1186/s12885-023-10751-3.

Abstract

BACKGROUND

Disco-interaction protein 2 homologue B (DIP2B) plays an important role in DNA methylation. There have been many reports on DIP2B in various diseases, but neither the diagnostic value nor the prognostic value of DIP2B across cancer types has been deeply explored.

METHODS

The expression levels of DIP2B in 33 cancer types were analysed based on data sets from The Cancer Genome Atlas (TCGA) and the Genotype-Tissue Expression (GTEx) database. The relationships of DIP2B expression with immune cell infiltration and immune-related gene expression were studied via the CIBERSORT, ESTIMATE and TISIDB tools. Gene set variation analysis (GSVA) was performed to identify pathways related to DIP2B. DIP2B knockdown by siRNA was performed in breast cancer cell lines to investigate the effect on proliferation, apoptosis and migration. The relationships of DIP2B expression with clinicopathological features and prognosis were analysed based on immunohistochemistry.

RESULTS

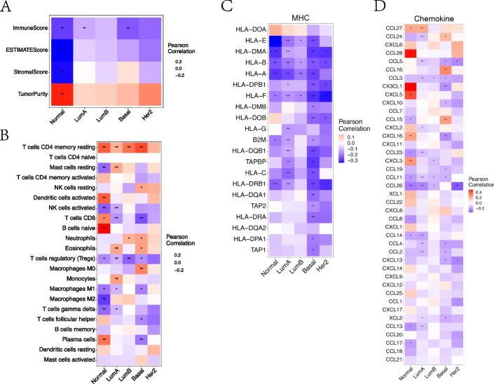
DIP2B was highly expressed in 26 of 33 cancer types and was significantly associated with poor overall survival (OS) in breast invasive carcinoma (BRCA), mesothelioma and chromophobe renal cell carcinoma (each P < 0.05). DIP2B showed a negative correlation with the immune score, the infiltration levels of key immune killer cells (CD8 + T cells, activated NK cells and plasma cells), and the expression of major histocompatibility complex-related genes and chemokine-related genes in BRCA. Subtype analysis showed that DIP2B expression was associated with poor OS in Her-2 + BRCA patients (P < 0.05). DIP2B showed a negative correlation with immune killer cell infiltration and immune regulatory genes in BRCA subtypes. In BRCA, the GSVA results revealed that genes correlating positively with DIP2B were enriched in cancer-related pathways (PI3K-AKT) and cell-cycle-related pathways (MITOTIC_SPINDLE, G2M_CHECKPOINT and E2F_TARGETS), while genes correlating negatively with DIP2B were enriched in DNA_REPAIR. Knockdown of the DIP2B gene induced a reduction in proliferation and migration and an increase in apoptosis in breast cancer cell lines. DIP2B expression was associated with lymph node metastasis and poor histological grade in BRCA according to immunohistochemistry (each P < 0.05). DIP2B expression predicted reduced disease-free survival and OS in BRCA patients (each P < 0.05), especially those with the Her-2 + subtype (P = 0.023 and P = 0.069).

CONCLUSIONS

DIP2B may be a prognostic biomarker for BRCA, especially for the Her-2 + subtype. DIP2B is associated with a "cold" tumour immune microenvironment in BRCA and might serve as a future target for immunotherapy.

摘要

背景

Disco-interaction protein 2 homologue B(DIP2B)在 DNA 甲基化中发挥重要作用。已有许多关于 DIP2B 在各种疾病中的报道,但尚未深入探讨其在癌症类型中的诊断价值和预后价值。

方法

根据来自癌症基因组图谱(TCGA)和基因型组织表达(GTEx)数据库的数据集,分析了 33 种癌症类型中 DIP2B 的表达水平。使用 CIBERSORT、ESTIMATE 和 TISIDB 工具研究了 DIP2B 表达与免疫细胞浸润和免疫相关基因表达的关系。通过基因集变异分析(GSVA)鉴定与 DIP2B 相关的途径。通过 siRNA 敲低乳腺癌细胞系中的 DIP2B,研究其对增殖、凋亡和迁移的影响。基于免疫组织化学分析,研究了 DIP2B 表达与临床病理特征和预后的关系。

结果

在 33 种癌症类型中的 26 种中,DIP2B 高表达,在乳腺癌浸润性癌(BRCA)、间皮瘤和嫌色性肾细胞癌中,DIP2B 表达与总生存期(OS)显著相关(均 P<0.05)。DIP2B 与 BRCA 中的免疫评分、关键免疫杀伤细胞(CD8+T 细胞、活化 NK 细胞和浆细胞)浸润水平以及主要组织相容性复合体相关基因和趋化因子相关基因的表达呈负相关。亚组分析显示,在 Her-2+BRCA 患者中,DIP2B 表达与 OS 不良相关(P<0.05)。DIP2B 与 BRCA 亚型中的免疫杀伤细胞浸润和免疫调节基因呈负相关。在 BRCA 中,GSVA 结果表明,与 DIP2B 呈正相关的基因在癌症相关途径(PI3K-AKT)和细胞周期相关途径(MITOTIC_SPINDLE、G2M_CHECKPOINT 和 E2F_TARGETS)中富集,而与 DIP2B 呈负相关的基因在 DNA 修复中富集。DIP2B 基因的敲低诱导乳腺癌细胞系中增殖和迁移减少,凋亡增加。根据免疫组织化学分析,DIP2B 表达与 BRCA 中的淋巴结转移和组织学分级不良相关(均 P<0.05)。DIP2B 表达与 BRCA 患者无病生存期和 OS 不良相关(均 P<0.05),尤其是 Her-2+亚型患者(P=0.023 和 P=0.069)。

结论

DIP2B 可能是 BRCA 的预后生物标志物,特别是 Her-2+亚型。DIP2B 与 BRCA 中的“冷”肿瘤免疫微环境相关,可能成为未来免疫治疗的靶点。

https://cdn.ncbi.nlm.nih.gov/pmc/blobs/90cd/10064539/67b03ee3e183/12885_2023_10751_Fig1_HTML.jpg

文献AI研究员

20分钟写一篇综述,助力文献阅读效率提升50倍。

立即体验

用中文搜PubMed

大模型驱动的PubMed中文搜索引擎

马上搜索

文档翻译

学术文献翻译模型,支持多种主流文档格式。

立即体验