Suppr超能文献

CTC1 与 TPP1 的相互作用终止端粒酶并防止端粒过度延伸。

CTC1 OB-B interaction with TPP1 terminates telomerase and prevents telomere overextension.

机构信息

Department of Pediatrics, The First Affiliated Hospital, Sun Yat-sen University, Guangzhou, Guangdong, China.

Institute of Precision Medicine, The First Affiliated Hospital, Sun Yat-sen University, Guangzhou, Guangdong, China.

出版信息

Nucleic Acids Res. 2023 Jun 9;51(10):4914-4928. doi: 10.1093/nar/gkad237.

Abstract

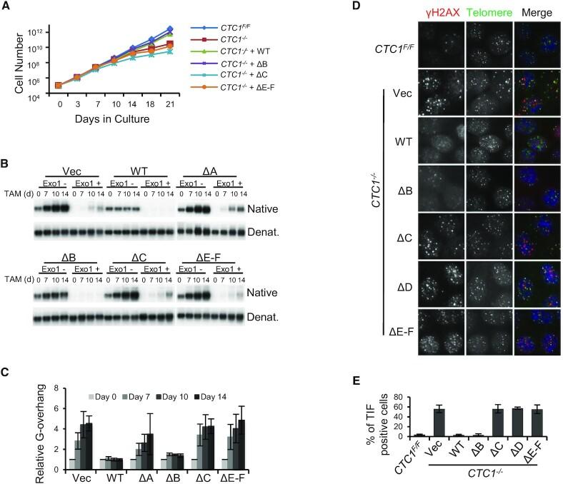
CST (CTC1-STN1-TEN1) is a telomere associated complex that binds ssDNA and is required for multiple steps in telomere replication, including termination of G-strand extension by telomerase and synthesis of the complementary C-strand. CST contains seven OB-folds which appear to mediate CST function by modulating CST binding to ssDNA and the ability of CST to recruit or engage partner proteins. However, the mechanism whereby CST achieves its various functions remains unclear. To address the mechanism, we generated a series of CTC1 mutants and studied their effect on CST binding to ssDNA and their ability to rescue CST function in CTC1-/- cells. We identified the OB-B domain as a key determinant of telomerase termination but not C-strand synthesis. CTC1-ΔB expression rescued C-strand fill-in, prevented telomeric DNA damage signaling and growth arrest. However, it caused progressive telomere elongation and the accumulation of telomerase at telomeres, indicating an inability to limit telomerase action. The CTC1-ΔB mutation greatly reduced CST-TPP1 interaction but only modestly affected ssDNA binding. OB-B point mutations also weakened TPP1 association, with the deficiency in TPP1 interaction tracking with an inability to limit telomerase action. Overall, our results indicate that CTC1-TPP1 interaction plays a key role in telomerase termination.

摘要

CST(CTC1-STN1-TEN1)是一个与端粒相关的复合物,它能结合 ssDNA,在端粒复制的多个步骤中都发挥作用,包括端粒酶终止 G 链延伸和合成互补的 C 链。CST 包含七个 OB 折叠结构,这些结构似乎通过调节 CST 与 ssDNA 的结合以及 CST 招募或结合伙伴蛋白的能力来介导 CST 的功能。然而,CST 实现其各种功能的机制仍不清楚。为了解决这个问题,我们生成了一系列 CTC1 突变体,并研究了它们对 CST 结合 ssDNA 的影响以及它们在 CTC1-/-细胞中恢复 CST 功能的能力。我们发现,OB-B 结构域是端粒酶终止但不是 C 链合成的关键决定因素。CTC1-ΔB 的表达挽救了 C 链的填补,防止了端粒 DNA 损伤信号和生长停滞。然而,它导致了端粒的逐渐延长和端粒酶在端粒上的积累,表明其无法限制端粒酶的作用。CTC1-ΔB 突变大大降低了 CST-TPP1 的相互作用,但对 ssDNA 结合的影响较小。OB-B 点突变也削弱了 TPP1 的结合,TPP1 相互作用的缺陷与无法限制端粒酶的作用有关。总的来说,我们的结果表明,CTC1-TPP1 相互作用在端粒酶终止中起着关键作用。

https://cdn.ncbi.nlm.nih.gov/pmc/blobs/ad7e/10250220/2e71eebcf01f/gkad237fig1.jpg

文献AI研究员

20分钟写一篇综述,助力文献阅读效率提升50倍。

立即体验

用中文搜PubMed

大模型驱动的PubMed中文搜索引擎

马上搜索

文档翻译

学术文献翻译模型,支持多种主流文档格式。

立即体验