Suppr超能文献

雌激素和振动可提高牛椎间盘细胞活力并减少其分解代谢。

Oestrogen and Vibration Improve Intervertebral Disc Cell Viability and Decrease Catabolism in Bovine Organ Cultures.

机构信息

Institute of Orthopaedic Research and Biomechanics, University of Ulm, 89081 Ulm, Germany.

出版信息

Int J Mol Sci. 2023 Mar 24;24(7):6143. doi: 10.3390/ijms24076143.

Abstract

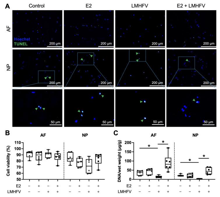
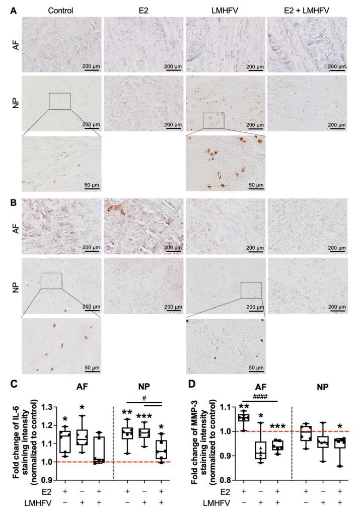
Postmenopausal women are at an increased risk for intervertebral disc degeneration, possibly due to the decrease in oestrogen levels. Low-magnitude, high-frequency vibration (LMHFV) is applied as a therapeutic approach for postmenopausal osteoporosis; however, less is known regarding possible effects on the intervertebral disc (IVD) and whether these may be oestrogen-dependent. The present study investigated the effect of 17β-oestradiol (E2) and LMHFV in an IVD organ culture model. Bovine IVDs ( = 6 IVDs/group) were treated with either (i) E2, (ii) LMHFV or (iii) the combination of E2 + LMHFV for 2 or 14 days. Minor changes in gene expression, cellularity and matrix metabolism were observed after E2 treatment, except for a significant increase in matrix metalloproteinase (MMP)-3 and interleukin (IL)-6 production. Interestingly, LMHFV alone induced cell loss and increased IL-6 production compared to the control. The combination of E2 + LMHFV induced a protective effect against cell loss and decreased IL-6 production compared to the LMHFV group. This indicates possible benefits of oestrogen therapy for the IVDs of postmenopausal women undergoing LMHFV exercises.

摘要

绝经后妇女椎间盘退变的风险增加,这可能是由于雌激素水平下降所致。低幅度、高频率振动(LMHFV)被用作治疗绝经后骨质疏松症的方法;然而,对于其对椎间盘(IVD)的可能影响以及这些影响是否可能依赖于雌激素知之甚少。本研究在椎间盘器官培养模型中研究了 17β-雌二醇(E2)和 LMHFV 的作用。牛椎间盘(= 6 个椎间盘/组)用以下方法处理:(i)E2,(ii)LMHFV 或(iii)E2 + LMHFV 联合处理 2 或 14 天。E2 处理后观察到基因表达、细胞活力和基质代谢的微小变化,但基质金属蛋白酶(MMP)-3 和白细胞介素(IL)-6 的产生显著增加。有趣的是,与对照组相比,单独的 LMHFV 会引起细胞丢失和 IL-6 产生增加。与 LMHFV 组相比,E2 + LMHFV 的联合使用可防止细胞丢失并减少 IL-6 的产生。这表明雌激素治疗对接受 LMHFV 运动的绝经后妇女的椎间盘可能有益。

https://cdn.ncbi.nlm.nih.gov/pmc/blobs/137a/10094023/fb68bbf579a1/ijms-24-06143-g0A1.jpg

文献AI研究员

20分钟写一篇综述,助力文献阅读效率提升50倍。

立即体验

用中文搜PubMed

大模型驱动的PubMed中文搜索引擎

马上搜索

文档翻译

学术文献翻译模型,支持多种主流文档格式。

立即体验