Suppr超能文献

靶向Pin1的小分子作为强效抗癌药物。

Small molecules targeting Pin1 as potent anticancer drugs.

作者信息

Zhang Jing, Zhou Wenwen, Chen Yunyu, Wang Yanchang, Guo Zongru, Hu Wenhui, Li Yan, Han Xiaomin, Si Shuyi

机构信息

Institute of Medicinal Biotechnology, Chinese Academy of Medical Sciences and Peking Union Medical College, Beijing, China.

Institute for Drug Screening and Evaluation, Wannan Medical College, Wuhu, China.

出版信息

Front Pharmacol. 2023 Mar 27;14:1073037. doi: 10.3389/fphar.2023.1073037. eCollection 2023.

Abstract

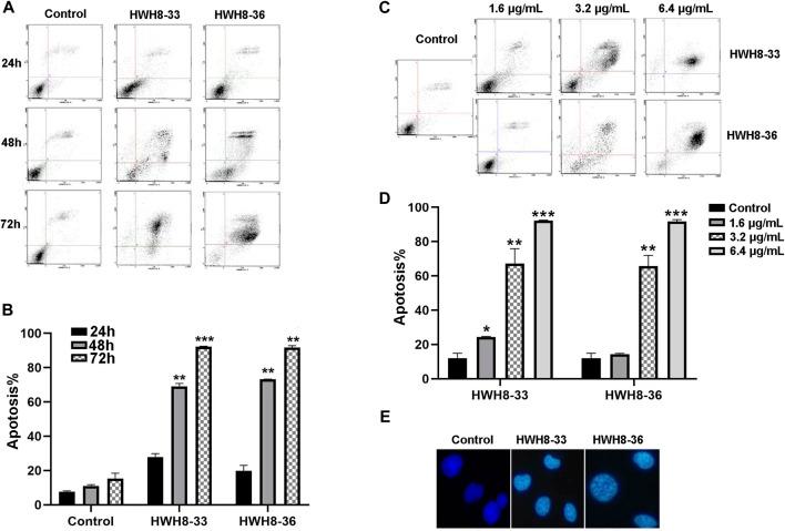
Pin1 is a member of the evolutionarily conserved peptidyl-prolyl isomerase (PPIase) family of proteins. Following phosphorylation, Pin1-catalyzed prolyl-isomerization induces conformational changes, which serve to regulate the function of many phosphorylated proteins that play important roles during oncogenesis. Thus, the inhibition of Pin1 provides a unique means of disrupting oncogenic pathways and therefore represents an appealing target for novel anticancer therapies. As Pin1 is conserved between yeast and humans, we employed budding yeast to establish a high-throughput screening method for the primary screening of Pin1 inhibitors. This effort culminated in the identification of the compounds HWH8-33 and HWH8-36. Multifaceted approaches were taken to determine the inhibition profiles of these compounds against Pin1 activity and , including an isomerization assay, surface plasmon resonance (SPR) technology, virtual docking, MTT proliferation assay, western blotting, cell cycle analysis, apoptosis analysis, immunofluorescence analysis, wound healing, migration assay, and nude mouse assay. , HWH8-33 and HWH8-36 could bind to purified Pin1 and inhibited its enzyme activity; showed inhibitory effects on cancer cell proliferation; led to G2/M phase arrest, dysregulated downstream protein expression, and apoptosis; and suppressed cancer cell migration. , HWH8-33 suppressed tumor growth in the xenograft mice after oral administration for 4 weeks, with no noticeable toxicity. Together, these results show the anticancer activity of HWH8-33 and HWH8-36 against Pin1 for the first time. In summary, we identified two hit compounds HWH8-33 and HWH8-36, which after further structure optimization have the potential to be developed as antitumor drugs.

摘要

Pin1是进化上保守的肽基脯氨酰异构酶(PPIase)蛋白家族的成员。磷酸化后,Pin1催化的脯氨酰异构化诱导构象变化,这有助于调节许多在肿瘤发生过程中起重要作用的磷酸化蛋白的功能。因此,抑制Pin1提供了一种独特的破坏致癌途径的方法,因此代表了新型抗癌疗法的一个有吸引力的靶点。由于Pin1在酵母和人类之间是保守的,我们利用芽殖酵母建立了一种高通量筛选方法,用于初步筛选Pin1抑制剂。这项工作最终确定了化合物HWH8-33和HWH8-36。我们采用了多方面的方法来确定这些化合物对Pin1活性的抑制谱,包括异构化测定、表面等离子体共振(SPR)技术、虚拟对接、MTT增殖测定、蛋白质印迹、细胞周期分析、细胞凋亡分析、免疫荧光分析、伤口愈合、迁移测定和裸鼠测定。结果表明,HWH8-33和HWH8-36可以与纯化的Pin1结合并抑制其酶活性;对癌细胞增殖有抑制作用;导致G2/M期阻滞、下游蛋白表达失调和细胞凋亡;并抑制癌细胞迁移。此外,HWH8-33口服给药4周后可抑制异种移植小鼠的肿瘤生长,且无明显毒性。总之,这些结果首次表明了HWH8-33和HWH8-36对Pin1的抗癌活性。综上所述,我们鉴定出了两种有活性的化合物HWH8-33和HWH8-36,它们在进一步的结构优化后有潜力被开发为抗肿瘤药物。

https://cdn.ncbi.nlm.nih.gov/pmc/blobs/880c/10083437/7f7e85327855/fphar-14-1073037-g001.jpg

文献AI研究员

20分钟写一篇综述,助力文献阅读效率提升50倍。

立即体验

用中文搜PubMed

大模型驱动的PubMed中文搜索引擎

马上搜索

文档翻译

学术文献翻译模型,支持多种主流文档格式。

立即体验