Suppr超能文献

跨平台的人内嗅皮层突触网络分析鉴定 TWF2 为树突棘长度的调制物。

Cross-Platform Synaptic Network Analysis of Human Entorhinal Cortex Identifies TWF2 as a Modulator of Dendritic Spine Length.

机构信息

Department of Neurology, Center for Neurodegeneration and Experimental Therapeutics, University of Alabama at Birmingham, Birmingham, Alabama 35294.

Department of Neurobiology, University of Alabama at Birmingham, Birmingham, Alabama 35294.

出版信息

J Neurosci. 2023 May 17;43(20):3764-3785. doi: 10.1523/JNEUROSCI.2102-22.2023. Epub 2023 Apr 13.

Abstract

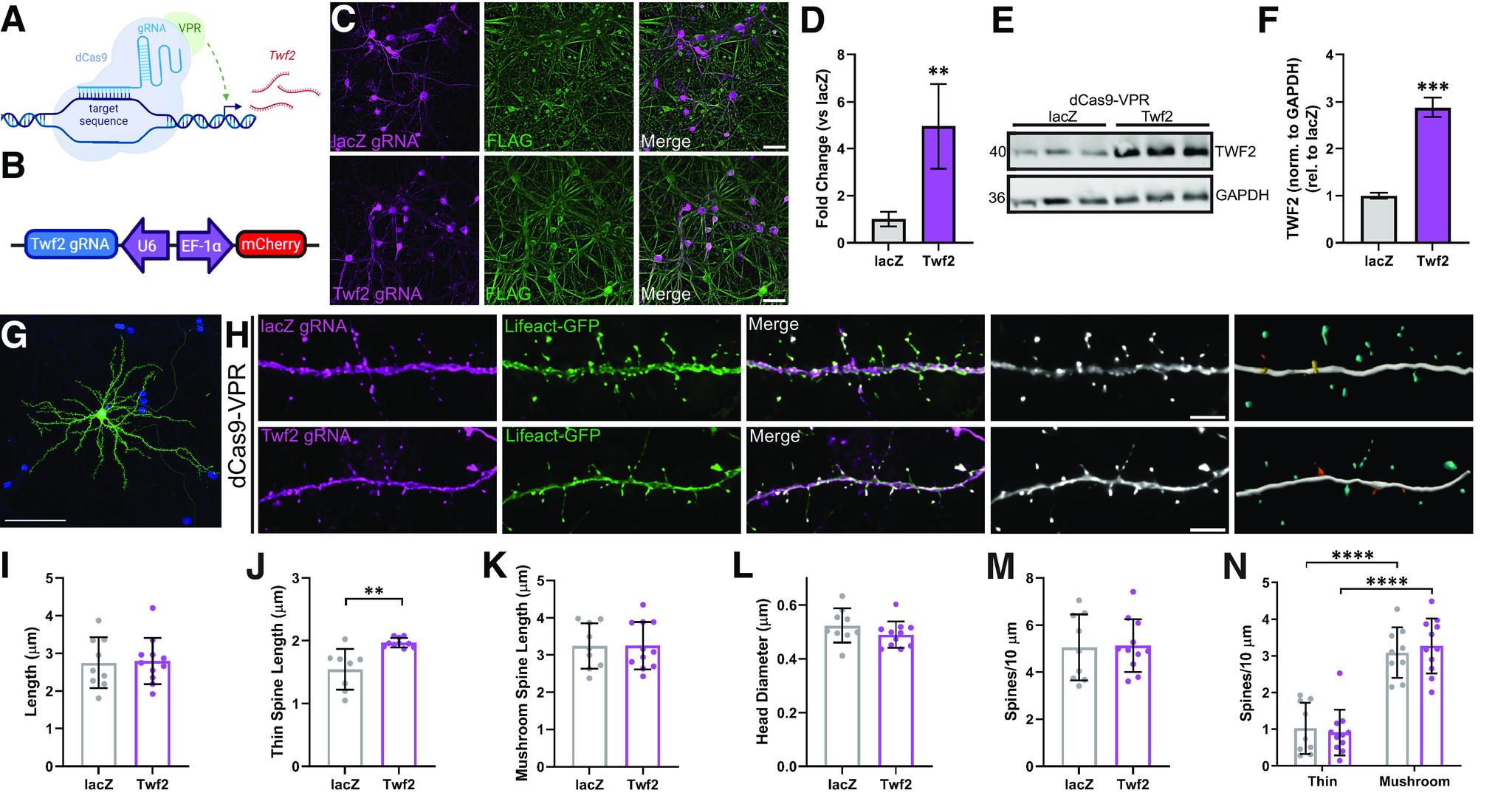
Proteomic studies using postmortem human brain tissue samples have yielded robust assessments of the aging and neurodegenerative disease(s) proteomes. While these analyses provide lists of molecular alterations in human conditions, like Alzheimer's disease (AD), identifying individual proteins that affect biological processes remains a challenge. To complicate matters, protein targets may be highly understudied and have limited information on their function. To address these hurdles, we sought to establish a blueprint to aid selection and functional validation of targets from proteomic datasets. A cross-platform pipeline was engineered to focus on synaptic processes in the entorhinal cortex (EC) of human patients, including controls, preclinical AD, and AD cases. Label-free quantification mass spectrometry (MS) data ( = 2260 proteins) was generated on synaptosome fractionated tissue from Brodmann area 28 (BA28; = 58 samples). In parallel, dendritic spine density and morphology was measured in the same individuals. Weighted gene co-expression network analysis was used to construct a network of protein co-expression modules that were correlated with dendritic spine metrics. Module-trait correlations were used to guide unbiased selection of Twinfilin-2 (TWF2), which was the top hub protein of a module that positively correlated with thin spine length. Using CRISPR-dCas9 activation strategies, we demonstrated that boosting endogenous TWF2 protein levels in primary hippocampal neurons increased thin spine length, thus providing experimental validation for the human network analysis. Collectively, this study describes alterations in dendritic spine density and morphology as well as synaptic proteins and phosphorylated tau from the entorhinal cortex of preclinical and advanced stage AD patients. Proteomic studies can yield vast lists of molecules that are altered under various experimental or disease conditions. Here, we provide a blueprint to facilitate mechanistic validation of protein targets from human brain proteomic datasets. We conducted a proteomic analysis of human entorhinal cortex (EC) samples spanning cognitively normal and Alzheimer's disease (AD) cases with a comparison of dendritic spine morphology in the same samples. Network integration of proteomics with dendritic spine measurements allowed for unbiased discovery of Twinfilin-2 (TWF2) as a regulator of dendritic spine length. A proof-of-concept experiment in cultured neurons demonstrated that altering Twinfilin-2 protein level induced corresponding changes in dendritic spine length, thus providing experimental validation for the computational framework.

摘要

使用死后人脑组织样本进行蛋白质组学研究,对衰老和神经退行性疾病(s)蛋白质组进行了可靠的评估。虽然这些分析提供了人类疾病(如阿尔茨海默病(AD))中分子改变的列表,但确定影响生物学过程的单个蛋白质仍然是一个挑战。使事情复杂化的是,蛋白质靶标可能研究不足,并且对其功能的信息有限。为了解决这些难题,我们试图建立一个蓝图,以帮助从蛋白质组学数据集中选择和验证靶标。构建了一个跨平台的管道,专注于人类患者(包括对照、临床前 AD 和 AD 病例)的内嗅皮层(EC)的突触过程。对来自布罗德曼区 28(BA28;=58 个样本)的突触体分离组织进行无标记定量质谱(MS)数据(=2260 种蛋白质)生成。平行地,在同一个体中测量树突棘密度和形态。加权基因共表达网络分析用于构建与树突棘度量相关的蛋白质共表达模块网络。模块-性状相关性用于指导无偏选择 Twinfilin-2(TWF2),它是与细棘长度呈正相关的模块的顶级枢纽蛋白。使用 CRISPR-dCas9 激活策略,我们证明在原代海马神经元中增强内源性 TWF2 蛋白水平可增加细棘长度,从而为人类网络分析提供了实验验证。总的来说,这项研究描述了临床前和晚期 AD 患者内嗅皮层的树突棘密度和形态以及突触蛋白和磷酸化 tau 的改变。蛋白质组学研究可以产生大量在各种实验或疾病条件下改变的分子列表。在这里,我们提供了一个蓝图,以促进从人类大脑蛋白质组学数据集中验证蛋白质靶标的机制。我们对跨越认知正常和阿尔茨海默病(AD)病例的人类内嗅皮层(EC)样本进行了蛋白质组学分析,并对同一样本中的树突棘形态进行了比较。蛋白质组学与树突棘测量的网络整合允许无偏地发现 Twinfilin-2(TWF2)作为树突棘长度的调节剂。在培养的神经元中进行的概念验证实验表明,改变 Twinfilin-2 蛋白水平会引起树突棘长度的相应变化,从而为计算框架提供了实验验证。

https://cdn.ncbi.nlm.nih.gov/pmc/blobs/1b93/10198456/73dddd19078b/SN-JNSJ230257F001.jpg

文献AI研究员

20分钟写一篇综述,助力文献阅读效率提升50倍。

立即体验

用中文搜PubMed

大模型驱动的PubMed中文搜索引擎

马上搜索

文档翻译

学术文献翻译模型,支持多种主流文档格式。

立即体验